当前位置: 首页/政务公开/法定主动公开内容
索 引 号 主题分类 市场监管、安全生产监管 \ 质量监督
发布机构 自治区人民政府办公厅 文  号 内政办发〔2016〕178号
成文日期 2016-12-01
索 引 号
主题分类 质量监督
发布机构 自治区人民政府办公厅
文  号 内政办发〔2016〕178号
成文日期 2016-12-01

ld体育中国官方网站办公厅关于印发《内蒙古自治区“十三五”质量发展规划》的通知

发布日期:2016-12-27 09:59
分享到:
【字体:  

各盟行政公署、市人民政府,自治区各委、办、厅、局,各大企业、事业单位:

  经自治区人民政府同意,现将自治区质监局制定的《内蒙古自治区“十三五”质量发展规划》印发给你们,请认真组织实施。

  2016年12月1日

  (此件公开发布)

内蒙古自治区“十三五”质量发展规划

    2016年12月

  为贯彻落实国务院 《质量发展纲要 ( 2011—2020年)》,深入实施质量强区战略,提高我区经济发展的质量和效益,按照 《内蒙古自治区国民经济第十三个五年规划纲要》的总体要求, 立足全区质量发展工作实际制定本规划。

  一、“十二五”期间质量发展工作

  国务院 《质量振兴纲要 ( 1996—2010年)》和 《质量发展纲要 ( 2011—2020年)》实施以来,自治区人民政府转发了自治区质监局 《关于全面推进质量兴区工作意见的通知》、出台了 《关于质量强区的决定》,全区12个盟市、102个旗县全部开展了 “质量兴市 (盟、旗、县、区)”活动,质量法制建设不断完善,质量基础逐步夯实,质量发展环境持续改善,大质量工作格局基本形成,质量总体水平稳步提升,全社会质量意识明显增强,全区质量工作呈现健康平稳发展的良好态势。

  ———产品质量稳步提高。与“十一五”末期相比,“十二五”末期我区制造业质量竞争力指数从77.29提升到81.09,与发达省市差距从9.49缩小至7.97,与全国平均指数差距从2.69缩小至1.05;产品质量监督抽查合格率从81.86%提高到89.46%; 主要农产品质量安全监测合格率达到95%,出口商品质量稳步提升;2015年末,全区采用国外先进标准认可的产品983项, 采用国际标准标志604项;309个产品被授予“内蒙古名牌产品”称号;从2011年至2015年,共有20家企业获得自治区政府主席质量奖。

  ———工程质量稳步提升。大中型工程和保障房工程一次验收合格达到100%,其他工程一次性验收合格率达到98%。

  ———服务质量不断提高。实施现代物流业、商贸流通业转型提升等12项专项行动,推动服务业发展提速、比重提高、模式创新、品质提升。创建国家级旅游、服务示范点4个,服务业标准化试点46个,社会管理和公共服务综合标准化试点5个。

  ———环境质量保持平稳。环境污染防治取得明显成效,与 “十一五”末期相比,我区单位生产总值能耗和二氧化碳排放量分别下降3.9%和5%,完成 “十二五”节能降碳目标。全区重点监测河流39条,水质总体评价为轻度污染。全区地市级集中式饮用水水源地取水水质达标率为90.0%,其中地表水水源地取水水质达标率为100%,地下水为77.5%。全区有8个城市进行功能区噪声监测,各类功能区昼间达标率均在96.0%以上, 夜间达标率均在71.0%以上。

  二、“十三五”时期质量发展形势

  质量问题是经济发展中的一个战略问题,是一个国家经济、科技、教育和管理水平的综合反映。从世界发达国家的历史经验来看,当经济社会发展到一定程度、一定时期,政府往往会把质量振兴上升为一种国家战略来实施。上世纪50年代,德国实施以质量推动品牌建设、以品牌助推产品出口的质量ld体育中国官方网站,日本提出 “质量救国”战略,美国出台 《质量振兴法案》,韩国提出“ 21世纪质量赶超计划”,都是在经济转型发展的关键时期制定并实施的。世界各国在标准、计量、检验检测、认证认可质量基础领域的竞争日趋激烈。国际“标准战”越来越深刻地影响国际经济乃至社会政治格局。工业化国家的测量活动对其国民生产总值(GNP)的贡献达4%-6%,超过80%的贸易必须经过计量才能实现。认证认可成为国际贸易的“世界语”、“通行证”,全球检测认证产业年均增幅达到6%以上。各国纷纷以健康、安全和环保为由,通过技术贸易措施加强监管和限制进口,贸易措施的影响远超其他非关税措施。

  党的十八大以来,党中央、国务院把质量放到了非常突出的位置。习近平总书记明确指出,“不注重质量和效益,不注重环境,这样的增长是不可持续的”,习近平总书记在河南考察时又突出强调, 要推动中国制造向中国创造转变、中国速度向中国质量转变、中国产品向中国品牌转变。李克强总理也明确指出我们所追求的发展必须是提质增效升级的发展,提质就是要全面提高产品质量、服务质量、工程质量和环境质量,从而提高经济发展质量。

  “十二五”期间,虽然我区经济快速发展,总体质量水平提升,但“欠发达”的基本区情没有得到根本改变,质量发展基础薄弱,创新驱动能力不足,质量竞争力不强,知名品牌数量少, 产品质量总体水平与国内平均水平比还有一定差距,环境质量脆弱,公共服务满意度不高,公众质量意识不强,重复建设、产能过剩、片面追求发展速度和数量、忽视发展质量和效益的现象依然存在。

  面对质量、技术和产业竞争日趋激烈的新形势、新挑战,转变经济发展方式,加快推进产业提质增效升级成为我区的重大战略选择。全社会都要充分认清质量在经济社会发展大局中的重要地位、重大作用和重要影响,切实增强做好质量工作的责任感和紧迫感,认识新常态、适应新常态,借助 “一带一路”、中俄蒙经贸合作、西部大开发等国家战略,加快我区质量发展。

  三、指导思想、基本原则和发展目标

  (一)指导思想

  “十三五”时期要以党的十八大、十八届三中、四中、五中全会精神和习近平总书记提出的 “三个转变”要求为统领,以中国 (北京)质量大会精神和国务院 《质量发展纲要 ( 2011-2020 年)》为指导,坚持创新发展、协调发展、绿色发展、开放发展、共享发展,以供给侧质量提升和自主品牌建设为着力点,全面贯彻落实质量强区决定,加快夯实质量基础,充分发挥企业的主体作用,创新政府质量监管,积极推进质量社会共治,全面提升产品、工程、服务、环境质量,保障质量安全,推动质量发展,促进我区经济社会持续协调发展。

  (二)基本原则

  坚持以人为本原则。把不断满足人民群众日益增长的物质文化需要、切实保障和改善民生作为质量工作的出发点和落脚点, 依靠民众发展质量,通过质量发展不断提高人民幸福指数。

  坚持安全为先原则。把质量安全放在质量工作首要位置,强化质量安全监管,落实质量安全责任,提高质量保障能力,确保人民群众的身体健康和生命财产安全。

  坚持诚信守法原则。增强质量诚信意识,完善质量诚信体系,严厉打击质量违法行为,发挥市场机制作用,营造公平竞争,优胜劣汰的市场环境。

  坚持夯实基础原则。加强质量人才培养,推进标准化、计量、认证认可、检验检测能力建设,为质量发展提供坚实的基础。

  坚持创新驱动原则。把创新驱动作为质量发展的强大动力, 加快技术进步,实现管理创新,制度创新,方法创新,推动质量事业可持续发展。

  坚持以质取胜原则。把以质取胜作为质量发展的核心理念、主攻方向,依靠质量创造市场竞争优势,增强产品、企业、产业 的核心竞争力。

  坚持社会共治原则。进一步完善大质量工作机制,形成“ 政府监管、市场调节、企业自主、行业自律、社会参与”的质量共治格局。

  (三)发展目标

  1.总体目标

  到2020年底,质量发展取得明显成效,质量发展机制更加完善,质量基础达到较高水平,技术创新能力和品牌竞争能力显著增强,质量总体水平达到国家中等以上水平,质量发展成果惠及民众。

  2.具体目标

  (1)产品质量。到2020年,制造业产品质量大幅提升,制造业竞争力指数达到83,质量安全指标全面达到国家强制性标准要求,规模以上企业主导产品采用国际标准率达到90%以上, 产品质量统计调查合格率稳定在96%以上,产品质量监督抽查合格率达到90%以上;主要农畜产品实现优质、生态、安全, 质量安全监测合格率达到96%以上;累计建成农业标准化示范区180个;重点食品质量安全监测合格率达到96%以上;煤化工、羊绒、乳制品等优势产业产品质量达到国际先进水平。

  (2)工程质量。新开工建设工程质量水平稳步提升,节能、环保、安全、信息技术含量显著增强,装备式建筑占比达到30%,建筑工程节能效率不断提高,绿色建筑和智能建筑得到推广应用,抗各类灾害能力明显提高,无重大工程质量事故发生, 大中型工程项目一次验收合格率保持100%,其他工程一次验收合格率保持98%以上,交通建设工程交工和竣工验收合格率均达到100%,人民群众对工程质量满意度显著提高。

  (3)服务质量。全面推进服务质量标准化、规范化和品牌化,生产性服务领域建立健全服务标准体系,重点提升外包服务、研发设计、检验检测、售后服务、信用评价、品牌价值评价、认证认可等专业服务质量,促进生产性服务业与先进制造业融合,生产性服务业顾客满意度达到85以上;生活性服务业全面实施服务质量国家标准,基本形成专业化、网络化、品牌化经营模式,顾客满意度达到80以上。

  (4)环境质量。生态经济、低碳产业和循环经济比重明显增加,退耕还林、草畜平衡、水生态及沙漠生态系统综合治理作用明显,森林覆盖率达到23%以上,草原植被覆盖率达到46%以上,水土流失和风沙危害逐年减轻,重点地区环境污染得到有效治理,全区生态环境质量明显改善,单位GDP能耗和二氧化碳排放按期完成国家下达的目标任务;城镇空气质量达标率达到60%以上,城镇生活垃圾无害化处理率达到90%以上,城市集中式饮用水水源地水质达标率达到80%以上。

  (5)质量技术创新

  以技术进步推进质量发展,基本形成以企业为主体、市场为导向、产学研用相结合的技术创新体系。自治区级企业技术中心达到150家,实施关键技术攻关工程和科技成果转化工程,提升行业技术水平和产品质量。高新技术产业增加值占规模以上工业生产总值比重达到20%。

  (6)品牌建设

  建立符合我区产业特点的品牌价值评价体系,培育形成10个具有自主知识产权和国际竞争力的知名品牌,500个以上具有国内市场竞争力的内蒙古品牌,100个国家地理标志保护产品(国家生态原产地保护产品),注册地理标志证明(集体)商标100个,1000件著名商标,4个出口食品和农畜产品示范区,3个出口工业产品质量安全示范区,10家全国知名品牌创建示范区,30家国家级标准化服务试点,创建2个全国质量强市示范城市。


  四、主要任务

  (一)创新质量发展机制

  1.完善质量工作体制机制

  坚持“放、管、治”三位一体的质量提升格局。正确处理政府与市场关系,进一步取消、下放生产许可和质量准入方面的行政审批事项,激发市场活力,增强企业创造力,为企业松绑减负,使企业真正成为市场主体和质量主体。建立以随机抽查、重点检查为核心的质量监控机制,落实 “权力清单”、“负面清单”、 “责任清单”管理制度,加强对市场的事中事后监管,提高监管针对性和有效性。发挥各级政府领导和协调作用、相关部门职能 作用、企业质量主体作用、行业协会自我管理作用、社会组织和新闻媒体社会监督作用、消费者对产品质量选择和监督作用、构建质量工作共治格局。

  2.健全质量评价考核机制

  各级政府、行业主管部门、社会中介组织通过综合运用检验检测、市场调查、监测等手段开展质量状况评价,将评价结果作为提升质量的重要手段。强化质量工作考核,完善政府质量工作考核考评体系,优化考核内容和考核流程,将质量安全约束性指标和质量发展目标纳入各级政府及行业主管部门的绩效考核评价内容,不断提升政府质量工作考核的科学性和公正性。将绩效考核结果作为领导班子建设和领导干部选拔任用的依据。严格质量事故调查和责任追究,加大警示问责和督导整改力度,严肃查处质量事故涉及的渎职腐败行为。

  3.强化质量准入退出机制

  严格执行国家和我区相关产业ld体育中国官方网站,加强对依法需要取得生产许可或强制认证企业的准入审查。依据法定条件和要求,对其质量体系、生产条件、检验手段、生产技术或工艺进行严格把关。严格控制产能严重过剩行业新增产能,对 “两高一资”行业和产品严格市场准入。加强事中事后监管,对不能持续满足许可条件和要求、整改后仍然达不到要求的企业,依法强制退出。

  4.创新质量发展激励机制

  完善质量领域政府激励机制,发挥 “主席质量奖”、“盟市长 质量奖”等政府质量奖的激励引导作用,对质量长期稳定、技术标准水平领先、市场占有率高、消费者满意度高、质量管理先进、绩效显著的企业、组织和个人,给予表彰奖励,激励企业和全社会重质量、讲诚信、树品牌。制定和完善扶持中小企业发展ld体育中国官方网站,鼓励和引导中小企业开展产品研发、标准研制、质量攻关和品牌创建等活动。鼓励金融机构对企业质量改进、新产品研发和技术进步给予信贷支持。

  5.创建质量安全多元救济机制

  建立、完善符合我区市场经济规则的产品侵权损害赔偿与产品质量安全责任保障赔偿、社会救助相互平行、互为补充的产品质量安全多元救济机制。在产品 “三包”范围内的部分产品、特种设备、平行进口车、家电、手机、农机等重点消费品领域实施产品质量安全责任保险,确保质量安全事故受害者得到合理、及时的补偿。引导企业、行业协会、保险以及评估机构加强合作, 降低质量安全风险,切实维护企业和消费者合法权益。

  (二)优化质量发展环境

  1.加强质量法制建设

  牢固树立质量法治理念,严格执行国家质量方面的法律法规,加快制定我区质量监督、质量责任、质量奖励、质量信用及消费品安全等地方法规规章,运用法律手段解决质量发展中的突出矛盾和问题。建立随机抽查执法机制和重大执法决定法制审核制度,完善执法程序,规范执法行为,做到严格、公正、文明执法。加强执法队伍建设,提高执法人员综合素质和执法水平,依法严厉打击质量违法行为,切实维护市场经济秩序。完善质量法制监督机制,推行行政执法公示制度,提高执法透明度和公信力,落实执法责任,做到有权必有责、用权受监督、侵权须赔偿、违法要追究。加强质量法制宣传与普及教育,形成学法用法、诚信守法的良好社会环境。

  2.加强质量文化建设

  引导企业树立质量是生命的理念,坚持走以质取胜发展道路。构建符合我区发展要求,公民质量意识明显提高、文化产品更加丰富、体现内蒙古特色的质量文化体系。探索制定企业质量文化建设指南,指导规模以上企业开展质量文化交流和成果发布,将诚实守信、创新发展、追求卓越的质量精神转化为社会共识,形成政府重视质量、企业追求质量、社会崇尚质量、人人创造质量、人人关心质量的良好氛围,提升质量文化软实力。

  3.营造良好市场环境

  倡导科学理性、品质优先、节能环保的消费理念,释放城乡居民消费潜力,营造良好的消费环境。把优质安全作为扩大市场需求的积极要素,促进社会资源向优质产品、优秀品牌和优势企业聚集。综合运用经济、法律、行政手段,打击垄断经营和不正当竞争,维护市场秩序,建立平等竞争、公平有序、优胜劣汰的市场环境。

  4.完善质量投诉和消费维权机制

  健全质量投诉处理机制,运用现代化信息技术,发挥“12306”“12365”、“12315”、“12331”等举报投诉服务平台的作用,畅通质量投诉和消费维权渠道。整合各方资源,逐步建立全社会统一的投诉举报服务平台,实现全区投诉举报 “一站式”服务。支持和鼓励消费者依法开展质量维权活动,健全落实质量安全有奖举报制度,保护举报人合法权益。加强质量仲裁检验和质量司法鉴定工作,有效调解、处理质量纠纷,化解社会矛盾,促进社会和谐。

  5.深化质量交流合作

  实施“引进来”“走出去”战略,鼓励企业、科研院所、社会团体参与国内和世界主要经济体的交流与合作,引进国内外先进质量管理办法、技术标准,对接并培育一批转型升级示范基地,树立我区优势行业、龙头企业、优质产品的良好形象。积极参与 “一带一路”倡议,加强与俄罗斯、蒙古等贸易伙伴在质量标准领域的长期交流和合作。

  (三)提升质量发展能力

  夯实标准、计量、检验检测、认证认可质量基础,增强质量技术服务和研发能力,逐步形成专业权威、管理规范、服务优良、接轨国际的质量技术支撑体系。

  1.提升标准化引领能力

  深化标准化改革,实施标准化战略。建立政府主导制定标准与市场自主制定标准协同发展、协调配套的新型标准体系。围绕 “五大基地”建设,构建新型工业、现代农牧业、服务业、社会管理公共服务4大标准体系,完善清洁能源、现代煤化工、有色金属生产加工、现代装备制造、绿色农畜产品生产加工、旅游业、建筑业等支柱产业标准体系,抓紧新材料、云计算新一代信息技术、生物产业等战略新兴产业的标准制定,2020年前完成新制修订标准1000项以上。放开搞活企业标准,培育发展团体标准,配合国家整合强制性标准,优化完善推荐性标准。推进中俄蒙标准化研究中心建设,为 “一带一路”提供基础支撑。加强标准化领域国际国内交流与合作,参与国家标准、国际标准制修订,合理规避技术性贸易壁垒。推动我区煤制油、煤制天然气、 煤制烯烃、粉煤灰提取氧化铝、T230履带式大马力推土机、动车组大型铝合金枕梁、1800吨精锻机等具有自主知识产权的核心技术成为行业标准、国家标准和国际标准。引导企业采用国内外先进技术标准组织生产,提升产品质量和产业层次。将标准研制纳入科研项目考核目标,鼓励科技成果转化为技术标准。建设覆盖全面、区域特色明显、服务全国的自治区标准化信息服务平台,建立中俄、中蒙标准化研究信息平台,实现跨部门、跨行业、跨区域标准化信息交换与资源共享,提升标准化信息服务能力。

  2.提升计量基础能力

  推动自治区、盟市、旗县区三级社会公用计量标准建设,使校准测量能力能够覆盖和满足现代产业体系构建、战略性新兴产业发展、节能减排、公平贸易、改善民生的计量新需求。到2020年自治区量值传递和测量溯源体系覆盖率达到95%以上, 国家重点管理计量器具受检率达到98%以上,落实法制计量强制检定要求,确保量值准确可靠。加强以诚信计量建设为重点的民生计量工作,提升商业、服务业计量管理水平。全面加强工业计量、能源计量监管,拓展工程计量,推动企业加强生产、科研和经营管理的计量基础工作。加快高压计量、大口径流量计量、大型医疗设备计量、新兴工业计量能力建设,提高计量检定、校准和关键参数测量能力,培育和规范计量检定校准市场,结合重点行业特点,开发专用检测设备,研究计量检测技术。整合法定 计量机构、科研单位、高等院校以及企业的计量资源,搭建计量检测公共服务平台,逐步实现基础设施、仪器设备、计量数据、科研成果等方面资源共享,提升计量服务和保障能力。

  3.提升检验检测服务能力 

    加大高精尖的基础性、关键性检测设施投入和检测技术自主研发力度,开展关键、共性检测技术攻关,研发一批高水平的检验检测方法、技术标准,提升检验检测技术机构的核心竞争力。 推进跨地区、跨部门检验检测机构优化整合,促进不同层级、不同功能、不同所有制检验检测机构各具特色、错位发展。突出国家级、自治区级质检中心建设,提高盟市级检验检测机构综合性检验检测能力,形成布局合理、实力雄厚、科学公正的检验检测服务体系。支持检验检测技术机构加强与国内外技术机构的合作,实现检验检测结果国际或地区间互认。加快质量检测公共服务平台建设,面向社会和企业开展质量检测、技术标准、风险预警、研发创新和咨询培训等方面的优质服务。对检验检测技术机构实施分类指导和监管,规范检验检测行为,提高检验检测质量和服务水平。到2020年建成国家级检验检疫重点实验室3家、 国家质检中心10家、自治区质检中心20家、产业计量测试中心2家,重要日用消费品质量安全监管检验检测能力覆盖率达95%以上、矿产资源质量检验检测能力覆盖率达90%以上。

  4.提升认证认可服务能力

  改革完善认证认可管理制度,建立起法律规范、行政监管、认可约束、行业自律、社会监督五位一体的管理模式,提升认证认可的创新实力和综合服务能力。加大强制性产品认证力度,推动自愿性产品认证健康发展。推进产品质量、食品安全、环境保护、职业健康安全、社会责任管理体系认证,推动制造业特别是新能源产业有序开展产品质量和重点用能企业能源管理体系认证,探索开展节能减排和循环经济认证示范区建设。加大对认证机构、实验室和检验机构的监督管理,遏制不正当竞争和违规操作,净化认证市场环境。培育一批客观公正、竞争力强、知名度高、美誉度好的认证机构。到2020年建成国家有机产品认证示范区3个,强制性产品认证抽检率达到95%以上,获得低碳产品认证企业超过30家,有机产品、食品、农产品认证企业超过1000个。

  5.质量信息化应用能力建设

  运用“互联网+”技术,依托内蒙古自治区社会信用信息平台,加快质量信息网络工程建设,实现产品质量、工程质量、服务质量和环境质量信息的采用、追踪、分析和处理,提升质量安全动态监管、质量风险预警、突发事件应对、质量信用管理的效能,提高质量控制和质量管理的信息化水平。充分利用大数据、云计算等信息技术,建设电子商务公共服务平台和评价监督体系,实现电商资质、交易、质量信用、监管等信息交换共享,引导消费。

  

  

  (四)实施质量提升工程

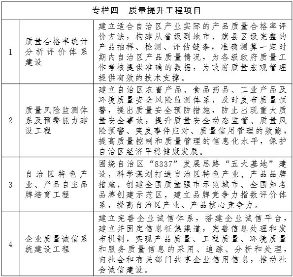
  1.品牌培育工程

  制定内蒙古品牌建设规划,建立品牌管理、品牌保护、品牌评价体系,采取质量提升、技术进步、品种改善、强化服务等措施,推动企业从产品竞争、价格竞争向质量竞争、品牌竞争转变。 培育一批拥有自主知识产权、技术含量高、竞争力强的品牌产品、品牌企业。发挥我区优势行业优秀企业在品牌创建中的主体作用, 加快中高端产品研制,增加中高端产品供给,培育高端品牌。

  加强品牌教育和人才培养,推动我区有条件的高等院校开展品牌学科教育,鼓励社会研究机构开展面向企业的品牌建设研究,开展品牌从业人员能力素质培训,为企业创建知名品牌提供技术、人才支撑。建立品牌培育激励机制,发挥品牌引领作用, 对创建形成知名品牌产品和企业给予扶持和奖励。

  借鉴国内外成熟做法,总结我区知名品牌创建成功经验,培育具有内蒙古特色、质量水平先进、品牌辐射作用强、可推广、可复制的品牌创建示范区和示范企业。

  2.质量诚信体系建设工程

  贯彻落实 《ld体育中国官方网站关于加快社会信用体系建设的意见》(内政发〔2015〕146号)。运用互联网等信息化手段,依托统一社会信用代码等国家基础信息资源,搭建质量诚信信息平台, 建立企业质量档案数据库,实现多部门信用资源信息互通共享。建立企业质量信用分类监管及质量失信 “黑名单”制度,惩戒质量失信企业,加大企业失信成本。鼓励发展社会质量信用服务机构,促进质量信用产品的推广使用,培育质量信用服务市场。

  3.质量对比工程

  制定质量对比提升工作制度,建立科学评价方法,探索建设质量对比分析数据库。针对我区各行业存在的突出质量问题,逐年确定对比提升项目,比照国际、国内、区内先进企业水平,分行业分层次分别开展产品的过程质量对比、管理绩效对比和竞争性绩效对比、售后服务质量对比,明确发展目标,制定质量改进和赶超措施。各盟市要建立质量对比标杆企业,建立质量对比提升的培训交流基地、人才育成基地、管理示范基地和催化辐射基地,提升企业质量水平。

  4.清洁生产工程

  把资源节约和环境保护作为经济社会发展的重要前提,围绕我区传统产业优化升级,在清洁能源、现代煤化工、有色金属加工、现代装备制造、绿色农畜产品加工、旅游等支柱产业推行产品生态设计,推进清洁生产模式和清洁生产审核,加快制 (修)订与节能 减排和资源循环利用有关的标准,加快推进绿色制造。落实低碳产品标识、能效标识、再生产品标识与低碳认证、节能产品认证等制度。建立能源计量信息管理体系,加强对重点能耗企业能源计量监督管理,推动企业清洁生产技术改造,淘汰落后产能。

  5.质量人才建设工程

  坚持培养与引进并重原则,畅通人才引进渠道,引进国内外高技能质量人才到我区工作,积极培养选拔本区质量领军人才, 打造高水平创新团队。建立质量人才考评激励机制,制定优惠ld体育中国官方网站,留住人才、保护人才、用活人才。强化质量知识普及教育、 加快质量学科专业建设,完善质量专业职业资格制度,开展质量教育社会实践基地示范建设。加强对职业技术工人的质量培训, 组织开展职业技能竞赛,提高劳动者质量技能素质。

   6.质量惠民工程 

  改进质量投诉工作,大力提高质量投诉受理便捷性、处理的有效性,做好投诉举报与司法、行政执法的有效衔接。建立、完善公共服务标准,改进服务质量,优化消费环境。推进“计量惠 民生、诚信促和谐”双十工程,加强早市、菜市场、小型果蔬门店和季节性农产品等计量失准常发、易发区域的监管,规范计量交易行为,维护群众合法权益。实施房屋装修质量检查、室内空气检测、民用三表抽查等惠民工程。

  (五)强化企业质量主体责任

  1.严格企业质量主体责任

  企业要始终把质量安全放在首要位置,严格落实以企业法定代表人或主要负责人对质量安全负首要责任、企业质量主管人员对质量安全负直接责任的制度。各类企业在质量管理绩效考核中实行质量安全 “一票否决”制,严格落实重大质量事故报告及应急处理制度。建立健全产品质量追溯体系,应用物联网技术在特色农产品、乳肉制品、羊绒制品、食品相关产品等重点产品领域实施质量安全追溯。全面落实企业履行质量担保责任及缺陷产品召回、工程质量终身责任书面承诺、质量损害赔偿责任、企业质 量登记报告、企业质量档案数据库主动报送等制度责任。

  2.加快企业技术创新

  加强ld体育中国官方网站支持和引导,发挥企业技术创新主体作用,健全产学研用相结合的质量技术创新机制,在现代煤化工、农畜产品加工、装备制造、有色金属生产加工等行业打造一批掌握核心技术、引领行业发展的创新型企业,培育一批具有自主知识产权的科技型企业。鼓励和扶持规模以上企业建立技术研究中心和重点实验室,组织实施重大科技专项,开展重大技术攻关,突破一批核心、关键和共性技术,形成一批技术标准,转化一批科技成果。将质量创新作为转方式、调结构、提质增效的重要手段,突出科技与产业融合,推动蒙东、蒙西清洁能源、现代煤化工产业 集聚区建设,加快建设一批奶牛、肉牛、肉羊、绒山羊产业集聚区,以科技创新、技术创新推动产品质量升级,促使我区优势产 业达到国内先进水平,煤化工、乳肉制品产业达到世界先进水 平。推动实施重大质量改进和技术改造项目,培育形成以技术、标准、品牌、服务为核心的质量发展新优势。

  3.提高企业质量管理水平

  不断完善内部质量管理体系,加强全员、全过程、全方位的质 量管理。严格按标准组织生产、质量检验、计量检测和质量控制。大力推动企业采用先进技术手段和现代质量管理方法,开展质量改进、质量攻关、质量比对、质量风险分析、质量成本控制、质量管理小组等活动,应用减量化、资源化、再循环、再利用、再制造等绿色环保技术,实行低碳、清洁、高效的生产经营。在生产性服务业、生活性服务业领域,尽快完善满足客户需求的服务机制,严格 执行各项服务质量标准和规范,不断提高服务质量水平。

  4.发挥优势企业示范引领作用

  突出我区支柱产业中的骨干企业和获得 “政府质量奖”企业 的示范引领作用,将质量管理的成功经验和先进方法向产业链两端延伸推广,引领产业标准制定、技术创新和管理创新,带动中小企业技术水平和质量水平提升,促进产业优化升级,在自治区质量强区战略中发挥导向作用。

  5.推动企业履行质量安全的社会责任

  强化以确保质量安全、促进可持续发展为基本要求的企业社 会责任理念,建立健全企业履行质量安全的社会责任机制,将履行社会责任融入企业经营管理决策中,推动企业积极承担对员工、消费者、投资者、合作方、社区和环境等利益相关方的质量安全责任,鼓励企业强化诚信自律,践行质量承诺,树立对社会负责的良好形象。

  (六)提高质量监督管理水平

  1.强化质量安全监管

  制定自治区重点产品、消费品监管目录,突出对关系国计民生、健康安全、节能环保的重点企业、重点产品、重大设备、重点工程、重点服务项目和社会需求强烈、民意要求高的消费品质量安全监管。不断加大城乡结合部和农村牧区市场等重点区域以及进出口环节质量安全监管力度。强化对电梯、客用索道、压力 管道、大型游乐设施等特种设备和易燃易爆物品的安全监管,杜绝重特大事故发生。加强对食品、药品、妇幼儿童老人用品及农 业生产资料、建筑材料、重要消费品、应急物资的监督检查。加强建筑施工质量安全监管,降低质量安全事故。加大对问题集中产品和不合格产品抽查力度和后处理工作。完善生产许可、强制性产品认证、重大设备监理、特种设备安全监察、进出口商品法定检验、质量安全追溯、召回、区域监管和责任追究制度,健全质量安全监管长效机制。

  2.实施质量安全风险防范管理

  建立和完善质量安全风险管理工作机制,制定应急处置方案,提高应急处置能力。加强对重点产品、重点行业、重点地区的质量安全风险监测和分析评估,对区域性、行业性、系统性质量风险及时预警,利用质量信息网络工程建设成果,实现风险信息资源共享,切实做到质量安全的早发现、早研判、早预警、早处置。建立和完善动植物外来有害生物防御体系、进出口农产品和食品安全保障体系、进出口工业产品质量安全监控体系和国境卫生检疫风险监控体系,有效降低动植物疫情病传入传出风险, 防止传染病跨境传播。加强进出口商品的检验检疫,严把涉及安全、卫生、环保、健康等重点敏感商品的进出口检验关,保障进出口农畜产品、食品和工业产品质量安全。

  3.加强质量状况统计分析

  建立和完善质量统计制度和质量状况分析报告制度,各行业主管部门在产品质量、工程质量、服务质量、环境质量方面,定期分析评估质量状况及质量竞争力水平,提高质量状况分析的广度、深度和质量状况分析汇总,客观全面反映自治区质量总体状况,为宏观经济决策提供依据。统计部门尽快完善以产品质量合格率、出口商品质量合格率、顾客满意指数等为内容的质量指标 设计并制定评价体系,将质量指标纳入国民经济和社会发展统计指标体系,以统计公报公布。

  4.严厉打击质量违法行为

  加大生产源头治理力度,强化流通环节市场监督管理,深入开展重点产品、重点工程、重点行业、重点地区和重点市场质量执法,严厉查办制假售假大案要案,严厉打击危害公共安全、人身健康以及生命财产安全等质量违法行为。强化电商产品质量监管,对电商及产品实施 “风险监测、网上抽查、源头追溯、属地查处、信用管理”的全方位监管,严惩制售假冒伪劣产品的电商和企业,严厉查办利用高科技手段从事质量违法活动。

  5.建立联合执法机制

  加强质监、工商、食药、农牧业、环保、住建、公安等部门执法协作,建立健全处置重大质量违法突发案件快速反应、执法联动机制和行政执法与刑事司法的有效衔接机制,加大质量违法行为的刑事司法打击力度。建立由公安、工商、质监、食药、环 保、住建、安监等部门组成的统一指挥、分工协作、上下联动的联合执法机制,创新执法模式,提升市场监管效能。

  五、保障措施

  (一)强化责任落实

  自治区质量强区工作领导小组负责本规划的推进工作,建立联席会议制度,制定落实本规划的年度行动计划,研究质量发展重要事项,督促检查本规划落实情况。领导小组办公室负责日常 组织协调、指导、监督、检查等工作。各相关部门要各司其职, 加强配合,齐抓共管,形成推进质量发展的合力。各级政府和相关部门要认真组织实施本规划,要把质量发展工作摆在经济社会发展重要位置,成立相应的领导机构,把质量发展目标纳入本地、本行业经济社会发展规划,制定落实规划的具体实施方案, 分解工作目标和任务,确保本规划的各项任务落到实处。

  (二)完善配套ld体育中国官方网站 

  建立和完善促进质量发展的配套ld体育中国官方网站措施。各级人民政府应根据工作实际需要统筹安排质量发展资金,重点支持品牌培育、质量监督抽查、质量安全风险监测、技术标准体系、公共检验检测平台、企业质量信用平台和质量提升、质量安全建设项目。完善环境、科技、金融、财税、人才培训等ld体育中国官方网站措施,鼓励金融机构加大对自主创新和成果转化的信贷支持力度。进一步完善主席(盟市长)质量奖励制度,发挥引导作用。

  (三)发挥社会组织作用

  转变政府职能,发挥行业协会、学会、商会等社会团体在质量发展中的桥梁纽带作用,引导企业依法经营,加强对质量服务市场的监管与指导,在质量ld体育中国官方网站、技术创新、品牌培育、标准化、科学管理等方面为企业和社会提供优质咨询服务,及时反映企业和消费者的质量 需求。鼓励协会、学会等社会组织设立质量奖项和质量奖励基金。

  (四)加大宣传力度

  充分发挥新闻媒体质量宣传的主渠道作用,开展质量强区主 题宣传,结合“质量月”、“3·15国际消费者权益保护日”、“食品安全宣传周”等形式多样、内容丰富的群众性质量宣传活动, 深入企业、机关、社区、乡村普及质量知识。质量管理部门要建立统一、科学、权威、高效的质量信息发布制度,大力宣传与质 量相关的法律法规、方针ld体育中国官方网站及质量管理先进典型。加强质量舆 论监督、媒体监督、社会监督,客观真实的发布质量信息,加大对质量违法案件的曝光力度,震慑质量违法行为,营造全社会关注质量的良好氛围。

  (五)强化检查考核

  落实国务院 《质量工作考核办法》,健全自治区政府质量工作考核制度,对本规划及年度行动计划实施情况进行检查考核, 强化考核结果运用,推动质量发展不断取得新成效,确保到2020年质量发展目标如期实现。


信息来源:自治区人民政府办公厅

您还未登录,请登录后进行收藏!

是否“确认”跳转到登录页?