2025-10-30
| 索 引 号 | 主题分类 | 市场监管、安全生产监管 \ 其他 | |
| 发布机构 | 自治区人民政府办公厅 | 文 号 | 内政办发〔2021〕45号 |
| 成文日期 | 2021-09-21 |
各盟行政公署、市人民政府,自治区各委、办、厅、局,各大企业、事业单位:
经自治区人民政府同意,现将《内蒙古自治区“十四五”消防救援事业规划》印发给你们,请结合实际,认真贯彻落实。
2021年9月21日
(此件公开发布)
内蒙古自治区“十四五”消防救援事业规划
目录
第一章 形势分析
第一节“十三五”时期消防救援事业建设成果
第二节“十四五”时期面临的新挑战
第三节“十四五”时期发展的新机遇
第二章 总体思路
第一节指导思想
第二节基本原则
第三节主要目标
第三章 主要任务
第一节 加强消防安全责任体系建设
第二节 提高火灾防控治理水平
第三节 构建消防救援力量体系
第四节完善战勤保障体系
第五节强化消防基础设施建设
第六节推进消防科技信息化建设
第七节提升公众消防安全素质
第四章 重大工程
第一节消防安全治理提升工程
第二节 综合应急专业救援力量建设工程
第三节国家级煤化工事故应急处置实战实训基地和煤化工事故处置专业救援队建设工程
第四节化工灾害事故灭火救援圈建设工程
第五节消防数据应用平台建设工程
第六节国家级消防科普教育基地建设工程
第五章 保障措施
第一节强化组织领导
第二节强化统筹协调
第三节强化经费保障
第四节强化督导考评
为深入贯彻习近平总书记关于应急管理、安全生产重要论述精神,认真落实党中央、国务院关于加强消防工作的决策部署,加快推进自治区消防救援事业与经济社会协调发展,切实提高防范化解重大安全风险、应对处置各类灾害的能力,筑牢祖国北疆安全稳定屏障,根据《中华人民共和国消防法》等法律法规和关于深化消防执法改革相关文件精神,按照《内蒙古自治区国民经济和社会发展第十四个五年规划和2035年远景目标纲要》要求,结合自治区实际,制定本规划。
第一章形势分析
第一节 “十三五”时期消防救援事业建设成果
消防救援队伍顺利转隶。组建国家综合性消防救援队伍,是党中央适应国家治理体系和治理能力现代化作出的战略决策,是立足我国国情和灾害事故特点、构建新时代国家应急救援体系的重要举措。2018年12月26日,内蒙古自治区国家综合性消防救援队伍举行授旗、授衔和换装仪式;2019年12月28日,内蒙古自治区消防救援总队正式挂牌。改革转制后,国家综合性消防救援队伍作为应急救援的主力军和国家队,承担防范化解重大安全风险、应对处置各类灾害事故的重要职责使命。在领导体制上,实行统一领导、分级指挥,自治区级以下综合性消防救援队伍实行以应急管理部为主、自治区党委和政府双重领导体制。自治区人民政府办公厅印发《关于做好国家综合性消防救援队伍人员优待工作有关事宜的通知》(内政办发〔2019〕24号),要求各地区各部门认真落实国家综合性消防救援队伍人员优先优惠ld体育中国官方网站。全区消防救援队伍立足“全灾种、大应急”综合应急救援任务需要,结合地区灾害特点,整合专业力量,集中优势资源,推进应急救援实战体系建设,以“安全、法治、尚武、健康、和谐”为主题,开展创建“美好队站”活动,构建内蒙古消防职业文化体系,打造过硬消防队伍。
消防安全责任逐步压实。出台《内蒙古自治区关于深化消防执法改革的ld体育中国官方网站措施》《内蒙古自治区消防安全责任制实施办法》等ld体育中国官方网站性文件,制定18项地方消防安全标准,全区消防制度体系进一步完善。自治区第十三届人大常委会组织开展《中华人民共和国消防法》《内蒙古自治区消防条例》执法检查,有力推动消防有关法律法规的贯彻落实。各级人民政府定期进行消防工作责任制完成情况考评,并将考评结果纳入同级人民政府目标管理、政绩考核、平安创建等考评体系。各行业主管部门切实承担消防工作责任,着力消除监管盲区,严把行政许可源头关,建立健全联合执法机制和信息互通函告制度,应急管理、文化和旅游、教育、住房城乡建设、民政、卫生健康、文物等重点部门积极开展行业消防安全标准化管理。社会单位消防安全主体责任初步落实,通过开展“四个能力”[1]达标建设和“三自主、两公开、一承诺”[2]工作,不断提升消防安全管理水平。
消防救援能力显著提升。大力推进消防救援力量体系建设,初步形成以普通消防站为基础、以特勤消防站为中坚、以机动支队为支撑、以专业队伍为拳头、以专职力量为补充的消防救援力量体系。组建1个自治区综合应急救援机动支队、9个专业救援大队和17个专业救援队,100家化工企业成立应急救援工艺处置队,118个农村牧区消防站、133支企业专职队、5242个微型消防站[3]纳入消防救援作战调度范畴。“十三五”时期,全区消防救援队伍共接处警68855起,出动车辆121811台次,出动警力635028人次,疏散营救被困人员41973人,抢救和保护财产价值28.91亿元。成功处置锡林郭勒“8·14”大唐多伦煤化工爆炸、包头“1·23”海平面精馏装置爆炸、乌兰察布“4·24”伊东集团爆炸、包头“3·25”土右旗北只图村向阳小区爆炸坍塌、呼和浩特“5·9”居然之家家之尊国际家居馆火灾、呼和浩特“6·15”金山开发区三联化工有限责任公司乙炔输送管道爆炸、赤峰“3·23”元宝山发电公司脱硫塔火灾、包头“8·9”达茂旗度假村遭遇龙卷风袭击等灾害事故,在急难险重任务和作战行动中,充分检验了全区消防救援队伍对标职责使命、加快转型升级的实践成果,全面展示了各级消防指战员敢冲锋、善攻坚、能打赢的崭新形象。
消防安全治理成效明显。持续开展各类行业场所消防安全专项整治行动,共检查单位114.98万家(次),督促整改隐患177.39万处,责令“三停”[4]单位9703家,挂牌督办重大火灾隐患单位262家,整改销案211家,督办整改区域性火灾隐患[5]8处。深化“放管服”工作,制定“容缺受理”等6项工作措施,攻坚解决全区历史遗留的6083个建设工程消防审验问题,有效化解社会矛盾,优化消防安全环境。圆满完成党的十九大、新中国成立70周年庆祝活动、自治区成立70周年庆祝活动、《联合国防治荒漠化公约》第十三次缔约方大会、中国—蒙古国博览会等20余项重大消防安保任务。持续开展消防安全“五进”[6]活动,建成自治区级消防科普教育基地3个、盟市级15个、旗县级50个,消防科普教育基地覆盖90%以上旗县级行政区域,国民消防安全常识知晓率[7]达到70分以上。“十三五”时期,全区火灾总体形势基本保持平稳,未发生重大以上和群死群伤的恶性火灾事故,较大火灾事故逐年减少,火灾四项指标[8]稳中有降。
消防保障水平不断提高。全区消防业务经费总投入39.79亿元,其中,自治区本级投入9.14亿元,盟市投入30.65亿元,大部分盟市、旗县级地方消防业务经费实现逐年提升10%的目标。建设消防救援站20个,购置各类消防救援车583台、消防救援装备23.87万件套。配齐卫星便携站、无人机、通信指挥车等应急通信装备1.2万件套,建成实战指挥、北斗车辆定位等系统平台21套,为业务应用、视频会商、调度指挥提供可靠支撑。建设市政消火栓27389个,消防水鹤1726座。建设政府专职消防队33个、苏木乡镇消防队63个,招收政府专兼职消防队员790人、消防文员179人,组建社会志愿服务队伍127支,招募在册社会志愿者13029人。
第二节 “十四五”时期面临的新挑战
消防安全形势依然严峻。随着自治区经济快速发展,城市人口不断增加,2020年全区常住人口城镇化率达到64.1%,影响消防安全的因素日益增多。全区现有人员密集场所[9]27310家、高层建筑[10]11224栋、超高层建筑[11]11栋、大型城市综合体[12]71个、地下空间建筑500余处、商贸市场4256家、化工企业2000余家,消防安全危险源体量不断增加,同时尚有4万余处火灾隐患未完全整改、51家重大火灾隐患单位未彻底销案,城市火灾风险居高不下。全区多数煤化工企业正处于从传统生产型向新型和精细型生产模式转化阶段,且生产装置运行时间将陆续超过15年,加之部分东部地区高耗能、高污染、高危险产业项目向内蒙古转移,产业转型迁移衍生新风险。新技术、新产业、新业态的快速发展,电动自行车、新能源汽车广泛应用,消防安全风险隐患突出。此外,全区消防安全责任制体系尚需健全,风险监测预警和防范化解机制不够完善,精准化消防监督执法有待增强。
应急救援能力有待加强。内蒙古自治区幅员辽阔,气候类型多样,洪涝、低温冰冻、雪灾、森林草原火灾等自然灾害频繁发生,地震、滑坡等地质灾害时有发生,危化品、煤矿、非煤矿山等行业领域高危企业数量多、安全生产基础薄弱,安全风险隐患仍然偏大。对标“主力军”“国家队”的职能定位,全区消防救援能力还不能完全适应新时期“全灾种、大应急”的任务需要,应急体系融合度不高,风险预警机制、多部门和社会救援力量协调联动机制、救援指挥体系、战勤保障体系仍不健全。现有消防救援车辆装备配置结构不合理、科技含量偏低,察打一体无人机、灭火侦检机器人等新型高精尖装备配备较少,航空消防救援力量空白,不能满足各类火灾扑救和灾害事故抢险救援的实战需求。应急通信装备集成化、轻便性和网络的抗毁性、扩展性不高,复杂恶劣环境下的保障能力仍需加强。消防应急救援物资保障和社会化战勤保障缺乏全链条统一规划和组织实施。针对特种灾害的消防救援训练设施、场地及装备专业化程度不高,不能满足全科目、实战化的训练要求。
消防基础效能较为薄弱。消防救援站建设相对滞后于城市发展速度,普遍存在布点少、保护范围过大等问题,依据《城市消防站建设标准》,全区应建消防救援站302个,目前仅有148个,只占应建数的49%。消防救援队伍人员编制不足,总人口中消防救援人员占比仅为0.26‰,低于0.363‰的全国平均水平。消防基本保障差异较大,全区仍有47个旗县(市、区)消防基本业务费收入未达到标准。消防信息化平台系统数据采集方式落后、应用水平不高、开放共享程度不够,无法与大数据、人工智能等新信息技术应用接轨,“智慧消防”[13]建设与“智慧城市”[14]和政府“互联网+”服务衔接度不高,风险评估预警、隐患排查和智能分析能力总体偏弱,难以为精准监管和精确指挥提供有效支持。市政消防水源建设与城区发展不相适应,存在管网铺设不到位、设置不合理等问题,全区尚有8000余个市政消火栓建设缺口,且完好率仅为78%。基层消防工作缺乏抓手,消防力量、消防基础设施建设滞后,全区779个苏木乡镇仅有335个建成消防队,随着内蒙古大兴安岭林区消防工作职能移交属地管理,专职消防队员难招录、消防安全监管有盲区的问题更为凸显。
第三节 “十四五”时期发展的新机遇
党的坚强领导是根本保证。习近平总书记对消防救援工作和队伍建设给予特殊关爱,“四句话方针”[15]为消防救援队伍改革发展提供了根本遵循和科学指南。党中央、国务院坚持以人民为中心的发展思想,对消防救援工作作出重大决策部署,为防范化解重大安全风险、应对处置各类灾害事故指明了方向。自治区党委和政府对消防安全工作高度重视,将消防工作纳入自治区经济社会发展全局,为不断推动全区消防救援能力适应新时期“全灾种、大应急”任务需要,有效履行消防救援核心职能提供有力保障。
新发展理念提供强大动力。在坚持以人民为中心、统筹发展和安全的总要求下,在全面推进国家治理体系和治理能力现代化建设的大背景下,在建设更高水平平安内蒙古、筑牢祖国北疆安全稳定屏障的全面部署下,各地区各部门各单位底线思维和风险意识不断增强,通过健全消防安全责任制、深化火灾隐患排查治理、强化综合应急救援准备,制约内蒙古消防救援事业发展的基础性、体制性、瓶颈性问题将得到进一步解决和完善。
新发展格局创造有利契机。自治区全面推进创新驱动发展、区域协调发展和乡村振兴战略,加快农村牧区现代化,加强数字基础设施建设,大力发展现代装备制造业,推动煤化工企业升级转化,有利于提升火灾防范能力,促进消防救援力量、应急救援装备、公共消防设施等建设,为消防救援事业改革发展创造了新契机。新科技革命和产业革命,大数据、云计算、5G、物联网等新型科技手段的广泛应用,为应急救援、消防安全科技信息化建设提供了有力支撑。人民群众对美好生活的需求,促使公民消防安全素质不断提升,社会消防力量持续壮大,消防公益事业蓬勃发展。
第二章 总体思路
第一节 指导思想
以习近平新时代中国特色社会主义思想为指导,深入贯彻党的十九大和十九届二中、三中、四中、五中全会精神,全面落实习近平总书记对国家综合性消防救援队伍的授旗训词精神和对内蒙古重要讲话重要指示批示精神,紧紧围绕统筹推进“五位一体”总体布局和协调推进“四个全面”战略布局,坚持总体国家安全观,坚持人民至上、生命至上,统筹发展和安全,围绕推进自治区消防治理体系和治理能力现代化,全面优化细化“防”与“救”的责任链条,加快建设正规化、专业化、职业化国家综合性消防救援队伍,打造“全灾种、大应急”的消防救援力量新格局,全面提升防范化解重大安全风险、应对处置各类灾害事故的能力,有效维护人民群众生命财产安全和社会稳定,为建设更高水平平安内蒙古、筑牢祖国北疆安全稳定屏障提供坚实的消防安全保障。
第二节 基本原则
——坚持党的领导、服务大局。坚持党对消防救援事业的绝对领导,保证消防救援工作始终服务自治区经济社会发展大局,构建“全面覆盖、及时高效”的消防救援工作新格局,统筹社会公共消防资源,提升城乡火灾防控水平和灭火救援能力,确保全区消防安全形势持续稳定向好。
——坚持人民至上、生命至上。坚持以人民为中心的消防救援事业发展理念,贯彻预防为主、防消结合的方针,强化底线思维,始终把人民生命财产安全放在最高位置,不断提高公民消防安全素质和防灾减灾能力,不断增强为民服务意识,保障人民安居乐业。
——坚持改革创新、转型升级。着力破解消防救援事业发展难题,补齐消防救援工作短板,结合自治区灾害特点,建立健全防灾减灾救灾应急救援机制,加快消防救援队伍职能拓展提升,形成以国家综合性消防救援队伍为主力、以专业救援队伍为协同、以社会应急力量为辅助的应急救援力量体系。
——坚持依法治火、精准治理。全面深化消防执法改革,完善消防安全责任落实机制,构建科学合理、规范高效、公正公开的消防监督管理体系,优化消防安全环境,建立消防安全精准治理工作模式,减少火灾隐患和致灾因素,预防“小火亡人”事故,坚决遏制群死群伤恶性火灾事故发生。
——坚持科技引领、创新驱动。强化现代技术应用,提高科技化防控能力,整合应急产业资源、创新应急产业技术,实现科技信息共建共享、技术互补互助、人才互帮互教,不断提升消防救援数字化、专业化、智能化水平。
第三节 主要目标
构建与自治区经济社会发展水平相适应的公共安全防控体系和“全灾种、大应急”的救援力量体系,创新体制机制,优化统筹力量,强化ld体育中国官方网站保障。消防工作责任体制逐步健全,城镇、农牧区、林区“三位一体”火灾防控水平稳步提高,公民消防安全意识明显增强,火灾事故总量持续下降,重特大火灾事故有效遏制,国家综合性消防救援队伍作为应急救援“主力军”“国家队”作用得到充分发挥,应对处置巨灾大难的能力显著提升。
——消防责任体系更加健全。修订、完善消防管理相关法规、规章和ld体育中国官方网站措施,进一步明确政府、行业部门、团体、企事业单位落实消防安全责任,建立完善消防管理责任链条、火灾防控体系、监测预警机制。
——消防治理能力更加精准。运用新型消防监督管理模式,建立消防安全分级管控和火灾隐患排查治理双重预防机制,实现消防安全网格化[16]、行业系统标准化、社会单位规范化达标率达到100%,有效提升基层末端消防安全治理水平。
——消防救援力量更加完善。优化国家综合性消防救援队伍建设,加强政府、企业专职消防力量建设,推动大兴安岭林区城镇公安消防队伍转改移交,全区消防救援力量布局更加合理,预警研判、会商协作、联勤联动等机制全面建立,形成全方位、全领域、全效能的综合应急救援体系。
——消防基础保障更加有力。逐步解决消防救援站、消防水源规划建设欠账、滞后问题,提高车辆装备、战勤联勤、人才培养保障能力,实现消防基础保障与社会经济建设同规划、同部署、同发展。
——科技支撑作用更加凸显。强化科技创新引领作用,支持实用性技术研究,加强创新成果转化,全面提升立体化、全覆盖的社会火灾防控能力,实战化、智能化的综合应急救援能力和正规化、精细化的队伍管理水平。
——全民消防意识普遍提升。以消防宣传“五进”工作为抓手,建强消防宣传阵地,拓宽消防安全教育培训渠道,强化消防法治宣传,培育消防公益文化,弘扬消防救援精神,不断优化消防安全人文环境,不断提高消防安全文明程度。

第三章 主要任务
第一节 加强消防安全责任体系建设
完善消防法规标准。加强《中华人民共和国消防法》宣贯,深入贯彻中央深化消防执法改革要求,紧紧围绕全区火灾防控和消防救援队伍发展实际,完善地方法规标准建设。修订《内蒙古自治区消防条例》,出台提升消防安全管理水平和规范火灾调查处理的地方性技术标准,清理、修改、完善与消防改革和消防救援队伍建设发展不适应的地方规章、规范性文件。建立各级人大对“一法一条例”执法工作的监督评估机制。

落实消防安全责任。按照政府统一领导、部门依法监管、单位全面负责、公民积极参与的原则,各级政府加强对消防工作的组织领导,落实行政首长负责制和定期研究消防工作、定期报告工作情况的“双定期”制度,建立健全常态化督导和重大消防安全问题约谈及失职追责等机制。发挥各级防火安全委员会组织协调作用,推动职能部门落实责任制,开展年度消防工作考核,将考核结果作为政府主要负责人和领导班子综合考核评价的重要依据。按照《内蒙古自治区消防安全责任制实施办法》规定的部门行业职责,结合监管范围和执法责任,完善消防安全管理常态机制,组织开展针对性消防安全检查治理,消防救援机构落实综合监管职能,督促检查行业管理部门和下级政府消防工作开展情况。机关、团体、企业、事业单位健全“安全自查、隐患自除、责任自负”的自主管理机制,落实消防安全主体责任,明确职责任务。鼓励村民、居民开展消防安全自治,制定防火公约,成立义务消防组织,开展经常性防火检查、消防宣传和初期火灾扑救工作,打造“共建共治共享”的新格局。
第二节 提高火灾防控治理水平
强化消防精准治理。抓好重点领域专项治理,针对高风险场所、突出隐患、重点时段开展精准整治,结合消防安全专项整治三年行动,重点开展煤化工、易燃易爆、大型城市综合体、高层和地下公共建筑、学校、医院、社会福利机构、文博、老旧场所、易地扶贫搬迁安置点等火灾高风险领域专项整治;持续开展电动车、生命通道、消防产品、储能电站、新材料新业态等突出隐患治理;在重大活动、重要节日、火灾高发季节等时段开展专项检查;对重点地区、重点企业分级分类组织专家等专业技术力量开展精准指导帮扶和风险评估。加大部门联合执法力度。公安、住房城乡建设、教育、民政、卫生健康、文化和旅游、商务等部门明确消防工作管理机构和专(兼)职消防安全管理人员,掌握行业系统内消防安全状况,与消防救援机构建立会商研判、信息通报、联合执法机制,自治区所有学校、社会福利机构、文物古建筑、旅游景区、宗教场所、医疗机构、人员密集场所和易燃易爆单位等行业消防安全标准化管理全面达标。建立火灾风险信息预警发布机制,实时研判、分析评估火灾风险态势,提升事故监测和风险早期识别能力。
完善消防监管模式。深化消防执法改革,完善科学合理、规范高效、公正公开的消防监督管理体系,优化消防监管营商环境。全面推行以“双随机、一公开”[17]监管为基本手段、重点监管为补充、信用监管为基础、“互联网+监管”为支撑、火灾事故责任调查处理为保障的“五位一体”新型监管模式。坚持简政放权、加强事中事后监管,建立跨部门监管制度。针对不同履责状况、风险等级、信用水平的对象实施差异化分类监管,探索采取实地检查和在线监测相结合的方式开展抽查。相关部门签订合作备忘录,实现互信互任消防信用记录。深入推进消防监督执法规范化建设,严格执行双人执法、持证上岗和岗位交流制度,加强消防监督执法装备配备,全面实施消防执法全过程记录,落实消防执法事项法制审核制度,推行消防执法公示制度。建立完善火灾调查工作“三项制度”[18],落实“两个保障”[19],强化火灾事故倒查追责,加强单位主体、属地管理和部门监管责任追究,规范涉火刑事案件办理,建立较大以上火灾事故联合调查处理信息通报和整改措施落实情况评估制度。
提升基层治理能力。全面推进消防救援站开展消防安全检查、火灾登记、消防宣传服务等工作。2021年年底前,全区所有嘎查村建立健全村“两委”成员牵头的消防安全管理组织,将基层消防工作纳入实施乡村振兴战略考核指标。2025年年底前,全区所有苏木乡镇(街道)建立消防工作站等基层消防组织,至少明确1名消防安全协管员,采取委托的方式,将消防监督执法工作列入乡镇街道综合执法机构的职责范围。持续完善消防志愿者服务与新时代文明实践活动相结合的工作模式,统筹规划、严密实施,为艰苦边远地区志愿消防灾情速报员配备卫星电话。
第三节 构建消防救援力量体系
加强国家消防救援队伍建设。优化力量布局和队伍编成,形成“灾种全面覆盖、力量全域辐射、优势相互补充”的格局。根据城市建成区面积、常住人口和灭火救援任务量等实际需求,逐步解决历史欠账问题,提高普通消防救援站、小型消防救援站[20]建设密度。加强城市中心区、重点开发区域、大型工业园区等的国家综合性消防救援力量配置。建强特勤攻坚队伍,打造处置复杂、疑难火灾和抢险救援的“拳头”“尖刀”力量。完善自治区综合应急专业救援力量体系,加强综合应急救援、高层建筑、化工、地震灾害、抗洪抢险、重型工程机械、地下轨道交通和搜救犬分队专业救援队伍建设。根据自治区化工产业分布及专业救援力量基础等情况,组建1支国家级煤化工事故处置专业救援队、构建3个化工灾害事故灭火救援圈,在呼和浩特市、包头市、乌海市3个消防救援支队各组建1支重型化工灾害事故处置编队,在呼伦贝尔市、兴安盟、锡林郭勒盟、通辽市、赤峰市、乌兰察布市、巴彦淖尔市、阿拉善盟8个消防救援支队各组建1支轻型化工灾害事故处置编队。立足全区实际需要,着眼现代化发展方向,推动航空救援专业队伍建设。

加强多种形式消防队伍建设。按照“有效补充、弥补空白、标准适当、指挥顺畅”的原则,完善ld体育中国官方网站保障机制和运行模式,建设以政府专职消防队伍为主的多种形式消防力量。盟市、旗县(市、区)、苏木乡镇各级加强政府专职消防队建设,加大人员征招力度,按标准配齐车辆器材装备。支持国家重点镇和经济发达镇参照《城市消防站建设标准》提格建站。大型企业按照法律规定落实专职队伍建设责任,结合企业性质,配齐配强人员、装备、训练设施和站舍等;石油(煤)化工、储能电站等易燃易爆及新能源企业,依据相关规范标准,加强工艺处置队伍建设。社会单位、街道社区和嘎查村按照标准要求,全部建立志愿消防队[21]或微型消防站。

完成林区城镇消防队伍转改接收。2021年底,呼伦贝尔市人民政府完成对15个林业消防中队营房、装备、人员的接收工作,组建政府专职消防队;兴安盟阿尔山市新建2个政府专职消防队,落实消防队员招录工作,各消防队车辆器材、防护装备配备满足基本灭火需要。2022年至2025年,进一步加强呼伦贝尔市和兴安盟所有林区城镇政府专职消防队建设,继续补充招录合同制消防员,每个消防队至少配备1台抢险救援车、2台消防水罐车,人员、车辆和器材装备配备达到一级乡镇消防队配备标准。
强化消防救援队伍实战实训。推动训练由“单一灾种”向“全灾种”转变,改革训练内容,创新训练模式,强化训战安全,加强“六熟悉”[22]和实战演练。完善应急救援预案体系建设,统一预案标准,强化上下级预案、同级预案以及政府和社会单位等相关预案之间的衔接,建立常态化应急救援预案演练机制,开展实战演练和总结评估。优化升级训练专用场地、装备及器材,完成心理、烟热、燃烧、火幕墙、建筑构件破拆和支撑等基础技能训练设施配备,推进沙盘模型战术、计算机模拟指挥、实战模拟系统、消防通信、医疗急救等专业训练设施建设,完善高空、山岳、抗洪抢险、地震、化工等专业救援队伍训练的场地、设施及装备,提升人装有机结合训练成效。建立健全联勤联训机制,加强国家综合性消防救援队伍与多种形式消防队伍、社会救援力量的共训共练和勤务联动。

加强消防救援调度指挥。建立自治区、盟市分级指挥和队伍专业指挥体制,完善消防救援现场指挥部工作机制,形成党委和政府统一领导下的“部门统筹协调、队伍专业指挥”工作模式。规范国家综合性消防救援队伍调动程序,实行统一指挥、分级负责,提高救援指挥的统一性、权威性。推进各级消防救援指挥中心建设和智能接处警、智能指挥系统建设,将专职、志愿消防队伍、微型消防站和社会救援力量等纳入联席调度范畴。建立健全联勤联调工作模式,构建由政府职能部门、军队、武警和社会力量组成的指挥协同、会商研判、资源共享的快速高效应急联动平台。
第四节 完善战勤保障体系
配备现代化消防救援装备。加快补充急需装备、升级换代常规装备、研发配备高精尖装备,实现消防救援装备建设通用化、系列化、模块化,提高各类火灾扑救和特殊区域、复杂条件、极端环境下的应急救援攻坚能力。完善第三方装备效能检测、质量验收、维护维修、管理保障机制。加强消防科技装备成果推广力度,提升应急救援智能化水平。到2023年,所有消防救援站(盟市、旗县)执勤车辆达到“四个一”建设标准[23]。到2024年,各盟市完成呼吸器充气维修和气瓶水压检测、防护服装清洗维护等室站建设,落实消防车辆统型统配要求。到2025年,初步形成“适应灾种、品类齐全、功能完备、高效集成”的现代化消防救援装备体系。

提升战勤物资保障能力。按照“统一指挥、平战结合、协同高效、保障有力”的原则,加快构建区域“1+5+12+N”应急救援物资储备保障网络[24],扩大储备的品种和数量。加强特别重大灾害应急响应战勤保障,储备持续时间不少于72小时的保障物资,建立完善装备联储联供、应急筹措和应急调运的社会化消防救援战勤保障体系,提升大批量、成建制、长时间、全灾种任务遂行保障能力。提高应急物资储备信息化管理水平,搭建战勤保障信息管理平台。2021年,全区各盟市消防救援支队建成多种形式的战勤保障消防站。2022年,建成自治区消防救援战勤物资保障库并投入使用,建立应急装备物资储备市域分库(战勤保障基地),升级改造旗县级储备库,构建“区内2小时、市内1小时、旗县(市、区)内半小时”保障圈。到2025年,形成“多层级、一体化”消防救援战勤保障体系。加强消防职业健康保障工作,设立自治区级消防职业健康中心,盟市、旗县(市、区)两级建立消防卫勤保障实体化运行机制,实现“平时指战员医疗康复保障、战时应急卫勤遂行作战保障”。
加强应急救援物资储运投运。2023年前,完成自治区、盟市两级储备资源整合,分级分类落实物资储备和车辆装备配备标准,提升储备模块化、包装单元化、装配集成化和装卸机械化水平。完善公路、铁路、航空等应急调运与配送机制,实现快速机动运输,满足全区任意地点灾害事故24小时集结投送要求,建立健全应急救援物资紧急生产供应、收储轮换、调拨调用、优先通行、征用补偿等机制,建立自治区、盟市两级保障响应机制,推进从多灾种向全灾种,从跟进保障向主动保障转变,到2025年,形成“快速响应、模块储运、多元投送”的应急救援物资投送体系。依托装备生产企业的技术支持、装备保障、现场抢修、灭火药剂供应等应急服务,同步建立重特大灾害事故救援现场保障社会联动体系,健全救灾物资快速调拨和会商研判机制。

加强人才保障建设。完善消防救援人员招录、引进和培养机制,突出专业导向,增强专业化精度。建立健全岗位培训、业务集训、资格培训和任职培训的全方位教育培训体系,鼓励支持消防指战员通过在职教育培训提升专业素质和学历水平。规范消防专业人才库建设,实施专业人才重点培养工程,打造高素质专业消防人才队伍。完善符合消防救援高危职业特点的保障机制,强化落实工资待遇、伤亡抚恤、家属随调、子女教育、交通出行、看病就医、住房保障等专门ld体育中国官方网站,做好政府专职消防队员、消防文员和其他应急救援队伍的改革配套与保障落实工作。建立尊崇消防救援职业的荣誉体系,完善符合职业特点的表彰奖励制度。将消防救援人员职业保障工作纳入政府督查内容,推动各地区各部门落实相关责任。

第五节 强化消防基础设施建设
加强消防规划修编与实施。依据国民经济和社会发展规划、国土空间规划,科学编制城乡消防专项规划,将城乡消防安全布局、消防救援站、消防车通道、消防水源、消防通信和消防训练基地建设列入详细规划,与公共基础设施统一设计、统一建设、统一验收。各级人民政府定期组织对有关部门和相关单位编制、实施城乡消防规划情况以及公共消防设施建设、维护和管理情况进行监督检查。
加强公共消防基础设施建设。发展改革、住房城乡建设、交通运输、市政、电力等部门同步落实城镇、农村牧区消防水源、消防车通道等基础设施建设和安全改造工作。健全市政消火栓建设、管理、维护机制,新建、扩建城镇同步规划建设市政消火栓,商业密集区、物流仓储集中区和工业园区等火灾高危区域规划建设消防水鹤。“十四五”时期,全区新建市政消火栓11141个、消防水鹤1078座。到2024年,全区所有嘎查村至少建立1个固定消防车加水点,并应具备不间断供水条件,缺水地区采取修建消防水池、水窖等方式解决消防用水;大兴安岭19个林业城镇依托河流、湖泊等天然水源建设36个消防取水点。解决城市消防车通道拥堵问题,2023年前,新建一批公共停车设施,出台弹性停车、错时开放、潮汐停车、共享停车、居民优惠停车等ld体育中国官方网站机制。
第六节 推动消防科技信息化建设
深入实施“科技兴蒙”行动,加强与区内外相关高校、科研院所、企业创新合作,组建高水平专家技术支撑团队,建立“政产学研用”消防科技创新一体化机制。深度融入自治区数字经济、数字社会、数字政府建设战略,全面推进消防信息化基础建设。搭建新型消防信息化支撑平台,建设大数据基础资源池和自治区消防数据应用平台,为火灾防控、灭火救援、队伍管理、政务服务、应急通信等方面提供支撑保障。结合自治区新型智慧城市和数字乡村建设目标,鼓励行业部门、社会单位加强信息化、智能化和智慧化监管建设。基于应急管理部天空地一体化应急通信网络建设,实现指挥信息网、电子政务外网、互联网、卫星通信网、无线通信网(370MHz)之间安全互联、共建共用。
强化火灾防控信息化建设。构建“政府+市场”社会化防控管理模式,推广应用火灾智能感知、风险评估、监测预警、消防安全综合治理系统。加强消防数据平台建设,共享政务数据库、行业数据库信息,实现与信用监管体系有效衔接,推进新版一体化消防监督管理系统和“草原消防”移动APP的研发升级。推动社会化消防专业运营模式,实现大型商业综合体、老旧小区等高风险区域场所消防安全一码通管[25]、一图通览[26]。
强化应急救援信息化水平。运用智能传感、射频识别、视频图像、移动互联网等新型感知技术,实现对煤化工、精细化工、储能电站、危化品等高危行业领域全方位、立体化、无盲区动态数据采集监测。建设灭火救援定位感知系统,感知灾害现场态势、人员位置和生命体征、车辆和装备信息,辅助指挥决策,提升预案、演练、战评管理能力。打造新型智能指挥中心,建设消防实战指挥系统,实现全灾种救援一张图指挥、调度、分析和决策。
强化应急通信保障能力。加大危化、严寒、地下、断电、断网、断路等极端环境下的特种通信装备配备。构建应急管理、公安、工业和信息化、自然资源、水利、地震、气象、电信运营商和社会专业单位灾害现场应急通信保障协作机制,实现一键式联动响应。完善应急通信系统运维管理制度和战时运维响应机制,保障消防信息网络以及应用系统安全、稳定、高效运行。依托灾害信息员等队伍,不断优化“轻骑兵”应急通信前突小队[27]和志愿消防速报员[28]力量,提升偏远地区应急通信响应能力。加强复杂恶劣环境下的实战实演,磨合完善前突通信、直报直调、跨区域增援、联勤保障“四个响应”工作机制。

第七节 提升公众消防安全素质
建强消防宣传阵地。推进各级消防科普教育基地、消防主题公园(文化广场、街区)建设,并与防灾减灾救灾科普教育有机结合,实现资源共享。面向社会开放消防救援站,建设全民消防安全学习云平台,推广全国消防体验场馆预约系统。加强新媒体矩阵和全媒体中心建设,强化各级主流媒体宣传,利用公共交通工具等媒介扩大消防宣传覆盖面。加强公共场所、嘎查村(社区)消防宣传阵地建设,设立消防宣传教育服务站,定期开展上门宣传、入户培训活动,结合自治区特色通过“乌兰牧骑”“三下乡”“文化大篷车”等活动,广泛宣传消防安全知识。
加强消防教育培训。推动将消防安全教育纳入各级党校(行政学院)领导干部培训课程,纳入国民素质教育、普法教育、科普教育、职业技能培训等教育体系,建立完善学校消防安全教育长效机制。行业部门履行消防安全培训职责,落实单位消防安全培训主体责任。加强对苏木乡镇(街道)、嘎查村(社区)等基层组织消防工作人员和消防安全管理人、消防控制室值班人员、微型消防站队员及特殊工种人员的培训。推动采取政府购买服务等方式,引导社会培训机构积极开展全民消防安全培训,鼓励开展义务培训。建立消防安全素质调查评价体系,每年开展教育培训成效评估。
推动消防文化培育。培育消防公益文化,弘扬中国消防救援精神,支持创作与消防相关题材的诗歌、散文、小说等文学作品和影视、音乐、绘画等艺术作品,邀请艺术家开展消防文艺作品创作和宣传活动,打造特色鲜明的内蒙古消防卡通形象、动漫作品。定期举办与消防安全相关的演讲、科普展览等活动,开展优秀消防文艺作品的征集、评选、推广活动,培树热心社会消防公益事业和见义勇为的消防典范,提高社会消防安全文明程度。依托自治区地理优势,加强消防救援国际交流合作,开展与“一带一路”沿线国家、蒙俄边境口岸地区消防救援人员交流培训和装备技术合作。

第四章 重大工程
第一节 消防安全治理提升工程
推动落实消防安全责任制,建立运行专家评估制度和消防诚信体系,开展行业消防安全标准化管理标杆建设,提升单位社区消防安全能力,建设消防安全治理信息化平台。为消防监督执法、火灾事故调查人员配备专业车辆和现代化、智能化、便携式器材装备,提升监督检查科技信息化能力。

第二节 综合应急专业救援力量建设工程
完成自治区综合应急救援机动支队所属8支专业救援队伍建设任务,开展队伍综合救援能力评估,突出随用随调的灵活机动特性,具备跨区域、跨省(区、市)调动支援能力,形成“1+12+N”跨区域作战体系[29]。


第三节 国家级煤化工事故应急处置
实战实训基地和煤化工事故处置专业救援队建设工程
在鄂尔多斯市建成国家级煤化工救援专项训练基地,并组建一支具备处置煤化工事故攻坚能力的国家级专业化队伍,配套建成煤化工救援模拟训练设施,承担全国煤化工事故处置技术培训和比武竞赛。

第四节 化工灾害事故灭火救援圈建设工程
依托国家级煤化工事故应急处置实战实训基地和煤化工事故处置专业救援队建设工程,结合自治区化工产业分布情况,构建“呼和浩特市、包头市、鄂尔多斯市、乌兰察布市”“乌海三角区”“赤峰市、通辽市、锡林郭勒盟”3个化工灾害事故灭火救援圈。建设3个化工应急物资储备库。按照辐射范围,购置处置化工灾害事故车辆装备,组建举高喷射、灭火冷却、远程供水、化学洗消、战勤保障、通信指挥单元,全面提升化工灾害事故灭火救援处置能力。

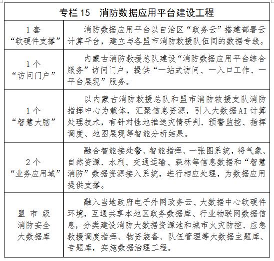
第五节 消防数据应用平台建设工程
依托应急管理部、消防救援局和自治区大数据中心,采取“自治区级统建,盟市、旗县(市、区)分级应用”的模式,按照“1+1+1+2”构架[31],建成自治区消防数据应用平台。

第六节 国家级消防科普教育基地建设工程
建设国家级消防科普教育基地,建筑面积约1万平方米,包括室内和室外场地,以宣传普及消防安全知识、提高公众消防安全意识和自防自救能力、提升消防救援队伍专业素养、树立消防救援队伍良好形象为主要功能,配备影音设备、灭火体验设施、火灾及其他灾害事故体验设施、消防设施展示设备、远程培训系统。

第五章 保障措施
第一节 强化组织领导
将自治区“十四五”消防救援事业规划实施工作纳入党委和政府重要议事日程,统筹推动各项任务目标的分解落实,制定实施方案和进度表,明确责任部门、工作要求和完成时限,建立定期会商协调工作机制。
第二节 强化统筹协调
发展改革、自然资源、财政、农牧、住房城乡建设等部门要细化落实主要任务,根据工作职能,在ld体育中国官方网站制定、用地规划、项目安排及体制创新等方面全力支持,及时协调解决规划实施中的问题,确保任务目标落到实处。
第三节 强化经费保障
进一步完善地方消防经费保障机制,贯彻落实财政部、应急管理部《国家综合性消防救援队伍经费管理暂行规定》(财建〔2020〕38号)及自治区相关规定,确保消防经费投入与当地经济社会发展水平相适应,自治区、盟市要加大对旗县级财力困难地区消防救援站建设支持力度。
第四节 强化督导考评
建立年度检查考核机制,强化规划实施进度的动态监管和调查分析,对发现的问题及时研究解决,自治区防火安全委员会将对规划执行情况进行中期评估和终期考核,评估考核结果作为评价各级人民政府和各部门绩效的重要依据。
附件:1.“十四五”时期国家综合性消防救援队站建设规划表
2.“十四五”时期消防专业救援队建设规划表
3.“十四五”时期消防救援队伍训练设施建设规划表
4.“十四五”时期政府专职消防队建设规划表
5.“十四五”时期政府志愿服务队员、政府专职消防队员和消防文员招录规划表
6.“十四五”时期消防科技信息化建设规划表
7.“十四五”时期市政消火栓(市政消防水鹤)建设规划表
8.名词解释










附件8
名词解释
[1] “四个能力”:为规范社会单位的消防安全管理行为,社会单位必须具备“检查消除火灾隐患能力,组织扑救初起火灾能力,组织人员疏散逃生能力,消防宣传教育培训能力”。
[2] “三自主、两公开、一承诺”:旨在强化单位消防安全主体责任,着力提升单位的自防自救能力。其中“三自主”指自主评估风险、自主检查安全、自主整改隐患;“两公开”指向社会公开消防安全责任人、管理人;“一承诺”指承诺本场所不存在突出风险或者已落实防范措施。
[3] 微型消防站:指依托群防群治力量和单位已有的消防组织,按照“3分钟到场”要求划定最小灭火单元,以加强初起火灾应急处置准备工作为根本,建立的有人员、有器材、有战斗力的企业或社区志愿消防队。
[4] “三停”:责令停止施工、停止使用或者停产停业。
[5] 区域性火灾隐患:城乡结合部、城市老街区、集生产储存居住为一体的“三合一”场所、“城中村”、“棚户区”、出租屋、连片村寨等存在影响公共消防安全的火灾隐患集中区域。
[6] “五进”:消防宣传进社区、进企业、进学校、进农村、进家庭。
[7] 国民消防安全常识知晓率:包括消防安全防范意识和火场自救逃生知识技能两个一级指标,通过计算机抽样调查统计。一级指标又细分为96119火灾隐患举报投诉电话知晓率、对家用电器线路、燃气管道、灶具等的检查习惯等10个二级指标。
[8] 火灾四项指数:接报火灾数量、火灾死亡人数、火灾受伤人数、直接财产损失。
[9] 人员密集场所:是指公众聚集场所,医院的门诊楼、病房楼,学校的教学楼、图书馆、食堂和集体宿舍,养老院,福利院,托儿所,幼儿园,公共图书馆的阅览室,公共展览馆、博物馆的展示厅,劳动密集型企业的生产加工车间和员工集体宿舍,旅游、宗教活动场所等。公众聚集场所,是指宾馆、饭店、商场、集贸市场、客运车站候车室、客运码头候船厅、民用机场航站楼、体育场馆、会堂以及公共娱乐场所。
[10] 高层建筑:建筑高度大于27m的住宅建筑和建筑高度大于24m的非单层厂房、仓库和其他民用建筑。
[11] 超高层建筑:建筑高度超过100m的住宅和公共建筑。
[12] 城市综合体:以建筑群为基础,融合商业零售、商务办公、酒店餐饮、公寓住宅、综合娱乐五大核心功能于一体的“城中之城”(功能聚合、土地集约的城市经济聚集体)。
[13] “智慧消防”:利用物联网、互联网、云计算等技术,依托消防大数据中心构建的能够辅助消防安全、监督、预防、扑救等决策,全面提升城乡火灾预防、灭火救援应急处置能力和便民服务水平的消防体系。
[14] “智慧城市”:利用各种信息技术或创新概念,将城市的系统和服务打通、集成,以提升资源运用的效率,优化城市管理和服务,以及改善市民生活质量。
[15] “四句话方针”:2018年11月9日,国家综合性消防救援队伍授旗仪式在人民大会堂举行。中共中央总书记、国家主席、中央军委主席习近平向国家综合性消防救援队伍授旗并致训词,提出国家消防救援队伍要“对党忠诚、纪律严明、赴汤蹈火、竭诚为民”,在人民群众最需要的时候冲锋在前,救民于水火,助民于危难,给人民以力量,为维护人民群众生命财产安全而英勇奋斗。
[16] 消防安全网格化:按照属地管理、专群结合、群防群治的原则,依托社会治安综合治理等网格资源,依靠基层政府和社会组织力量,综合运用信息化等手段,在城市街道办事处以社区为单元,在乡镇人民政府以村屯为单元,划分若干消防安全管理网格,对网格内的单位、场所、村(居)民楼院、村组实施消防安全动态管理,实现城镇社区、村庄消防工作有人抓、有人管。切实构建“全覆盖、无盲区”的消防管理网络。
[17] “双随机、一公开”:在监管过程中随机抽取检查对象,随机选派执法检查人员,抽查情况及查处结果及时向社会公开。
[18] 火灾调查工作三项制度:火灾调查工作考评考核制度,火灾延伸调查工作规则,火灾调查协作制度。
[19] 两个保障:基础保障,火灾调查人员权益保障。
[20] 小型消防站:建设面积、车辆数和车库数等指标低于现行《城市消防站建设标准》(建标152-2011)的消防站。
[21] 志愿消防队:自愿、无偿从事灭火救援的志愿服务组织,包括兼职消防队、义务消防队以及由乡镇政府、社会单位、村民委员会、居民委员会和热心消防公益事业群众建立的从事灭火救援等自防自救工作的各类消防组织。
[22] 六熟悉:熟悉辖区交通道路、消防水源情况;熟悉消防安全重点单位数量、分类和分布情况;熟悉消防安全重点单位建筑物结构和使用情况;熟悉消防安全重点单位重点部位情况;熟悉消防安全重点单位内部消防设施和消防组织情况;熟悉辖区主要灾害事故类型和处置对策、基本程序。
[23] “四个一”建设标准:配置1台城市主战消防车、1台(中)重型泡沫消防车、1台具有救援功能的举高类消防车和1台多功能抢险救援消防车。
[24] “1+5+12+N”应急救援物资储备保障网络:自治区消防救援总队建设1个战勤物资保障库,5个盟市各建设1个战勤保障基地,12盟市各建设1个战勤保障消防站,每个消防救援站配套战勤保障班组。
[25] 一码通管:综合评估单位建筑防火,消防设施,消防安全管理数据,生成社会单位的健康二维码,实现对单位消防安全的统一管理。
[26] 一图通览:使用一张预警预测可视化图,实现辖区内所有消防安全重点单位、一般单位的地图四色预警预测展示。
[27] “轻骑兵”应急通信前突小队:旗县级消防救援指战员、选聘的摩托骑手、饲养骡马的当地群众配备关键性通信装备,实现大灾自动集结、小灾双向通信、定点按需召集的联勤联动队伍,满足极端条件下通信力量快速投送等实战需要。
[28] 志愿消防速报员:在人口相对集中、地理位置偏僻,且易形成“信息孤岛”的嘎查村,以及未设消防救援站或政府专职消防队的乡镇,选聘村、乡级干部群众,根据任务需要配发通信和个人装备,负责灾情速报、值守台开通、救援向导、协助救援等工作。
[29] “1+12+N”跨区域作战体系:自治区消防救援总队建设1支跨区域机动增援编队、12个盟市消防救援支队各建设1支跨区域机动增援编队、12个盟市消防救援支队建设多支小型跨区域机动增援编队。
[30] 城市主战消防车:作为执勤的消防站执行灭火救援应急任务的第一出动力量,具有大比功率、多功能、高性能、多乘员(乘坐6-10名消防指战员)、智能化、短轴距等特征的消防车。
[31] “1+1+1+2”构架:1套“软硬件支撑”、1个“访问门户”、1个“智慧大脑”、2个“业务应用域”。
联系电话:0471-4865916(仅受理网站建设维护相关事宜) 关于防范仿冒网站风险的提示 网站支持
ipv6
回到顶部
| 索 引 号 | |
|---|---|
| 主题分类 | 市场监管、安全生产监管 \ 其他 |
| 发布机构 | 自治区人民政府办公厅 |
| 文 号 | 内政办发〔2021〕45号 |
| 成文日期 | 2021-09-21 |
各盟行政公署、市人民政府,自治区各委、办、厅、局,各大企业、事业单位:
经自治区人民政府同意,现将《内蒙古自治区“十四五”消防救援事业规划》印发给你们,请结合实际,认真贯彻落实。
2021年9月21日
(此件公开发布)
内蒙古自治区“十四五”消防救援事业规划
目录
第一章 形势分析
第一节“十三五”时期消防救援事业建设成果
第二节“十四五”时期面临的新挑战
第三节“十四五”时期发展的新机遇
第二章 总体思路
第一节指导思想
第二节基本原则
第三节主要目标
第三章 主要任务
第一节 加强消防安全责任体系建设
第二节 提高火灾防控治理水平
第三节 构建消防救援力量体系
第四节完善战勤保障体系
第五节强化消防基础设施建设
第六节推进消防科技信息化建设
第七节提升公众消防安全素质
第四章 重大工程
第一节消防安全治理提升工程
第二节 综合应急专业救援力量建设工程
第三节国家级煤化工事故应急处置实战实训基地和煤化工事故处置专业救援队建设工程
第四节化工灾害事故灭火救援圈建设工程
第五节消防数据应用平台建设工程
第六节国家级消防科普教育基地建设工程
第五章 保障措施
第一节强化组织领导
第二节强化统筹协调
第三节强化经费保障
第四节强化督导考评
为深入贯彻习近平总书记关于应急管理、安全生产重要论述精神,认真落实党中央、国务院关于加强消防工作的决策部署,加快推进自治区消防救援事业与经济社会协调发展,切实提高防范化解重大安全风险、应对处置各类灾害的能力,筑牢祖国北疆安全稳定屏障,根据《中华人民共和国消防法》等法律法规和关于深化消防执法改革相关文件精神,按照《内蒙古自治区国民经济和社会发展第十四个五年规划和2035年远景目标纲要》要求,结合自治区实际,制定本规划。
第一章形势分析
第一节 “十三五”时期消防救援事业建设成果
消防救援队伍顺利转隶。组建国家综合性消防救援队伍,是党中央适应国家治理体系和治理能力现代化作出的战略决策,是立足我国国情和灾害事故特点、构建新时代国家应急救援体系的重要举措。2018年12月26日,内蒙古自治区国家综合性消防救援队伍举行授旗、授衔和换装仪式;2019年12月28日,内蒙古自治区消防救援总队正式挂牌。改革转制后,国家综合性消防救援队伍作为应急救援的主力军和国家队,承担防范化解重大安全风险、应对处置各类灾害事故的重要职责使命。在领导体制上,实行统一领导、分级指挥,自治区级以下综合性消防救援队伍实行以应急管理部为主、自治区党委和政府双重领导体制。自治区人民政府办公厅印发《关于做好国家综合性消防救援队伍人员优待工作有关事宜的通知》(内政办发〔2019〕24号),要求各地区各部门认真落实国家综合性消防救援队伍人员优先优惠ld体育中国官方网站。全区消防救援队伍立足“全灾种、大应急”综合应急救援任务需要,结合地区灾害特点,整合专业力量,集中优势资源,推进应急救援实战体系建设,以“安全、法治、尚武、健康、和谐”为主题,开展创建“美好队站”活动,构建内蒙古消防职业文化体系,打造过硬消防队伍。
消防安全责任逐步压实。出台《内蒙古自治区关于深化消防执法改革的ld体育中国官方网站措施》《内蒙古自治区消防安全责任制实施办法》等ld体育中国官方网站性文件,制定18项地方消防安全标准,全区消防制度体系进一步完善。自治区第十三届人大常委会组织开展《中华人民共和国消防法》《内蒙古自治区消防条例》执法检查,有力推动消防有关法律法规的贯彻落实。各级人民政府定期进行消防工作责任制完成情况考评,并将考评结果纳入同级人民政府目标管理、政绩考核、平安创建等考评体系。各行业主管部门切实承担消防工作责任,着力消除监管盲区,严把行政许可源头关,建立健全联合执法机制和信息互通函告制度,应急管理、文化和旅游、教育、住房城乡建设、民政、卫生健康、文物等重点部门积极开展行业消防安全标准化管理。社会单位消防安全主体责任初步落实,通过开展“四个能力”[1]达标建设和“三自主、两公开、一承诺”[2]工作,不断提升消防安全管理水平。
消防救援能力显著提升。大力推进消防救援力量体系建设,初步形成以普通消防站为基础、以特勤消防站为中坚、以机动支队为支撑、以专业队伍为拳头、以专职力量为补充的消防救援力量体系。组建1个自治区综合应急救援机动支队、9个专业救援大队和17个专业救援队,100家化工企业成立应急救援工艺处置队,118个农村牧区消防站、133支企业专职队、5242个微型消防站[3]纳入消防救援作战调度范畴。“十三五”时期,全区消防救援队伍共接处警68855起,出动车辆121811台次,出动警力635028人次,疏散营救被困人员41973人,抢救和保护财产价值28.91亿元。成功处置锡林郭勒“8·14”大唐多伦煤化工爆炸、包头“1·23”海平面精馏装置爆炸、乌兰察布“4·24”伊东集团爆炸、包头“3·25”土右旗北只图村向阳小区爆炸坍塌、呼和浩特“5·9”居然之家家之尊国际家居馆火灾、呼和浩特“6·15”金山开发区三联化工有限责任公司乙炔输送管道爆炸、赤峰“3·23”元宝山发电公司脱硫塔火灾、包头“8·9”达茂旗度假村遭遇龙卷风袭击等灾害事故,在急难险重任务和作战行动中,充分检验了全区消防救援队伍对标职责使命、加快转型升级的实践成果,全面展示了各级消防指战员敢冲锋、善攻坚、能打赢的崭新形象。
消防安全治理成效明显。持续开展各类行业场所消防安全专项整治行动,共检查单位114.98万家(次),督促整改隐患177.39万处,责令“三停”[4]单位9703家,挂牌督办重大火灾隐患单位262家,整改销案211家,督办整改区域性火灾隐患[5]8处。深化“放管服”工作,制定“容缺受理”等6项工作措施,攻坚解决全区历史遗留的6083个建设工程消防审验问题,有效化解社会矛盾,优化消防安全环境。圆满完成党的十九大、新中国成立70周年庆祝活动、自治区成立70周年庆祝活动、《联合国防治荒漠化公约》第十三次缔约方大会、中国—蒙古国博览会等20余项重大消防安保任务。持续开展消防安全“五进”[6]活动,建成自治区级消防科普教育基地3个、盟市级15个、旗县级50个,消防科普教育基地覆盖90%以上旗县级行政区域,国民消防安全常识知晓率[7]达到70分以上。“十三五”时期,全区火灾总体形势基本保持平稳,未发生重大以上和群死群伤的恶性火灾事故,较大火灾事故逐年减少,火灾四项指标[8]稳中有降。
消防保障水平不断提高。全区消防业务经费总投入39.79亿元,其中,自治区本级投入9.14亿元,盟市投入30.65亿元,大部分盟市、旗县级地方消防业务经费实现逐年提升10%的目标。建设消防救援站20个,购置各类消防救援车583台、消防救援装备23.87万件套。配齐卫星便携站、无人机、通信指挥车等应急通信装备1.2万件套,建成实战指挥、北斗车辆定位等系统平台21套,为业务应用、视频会商、调度指挥提供可靠支撑。建设市政消火栓27389个,消防水鹤1726座。建设政府专职消防队33个、苏木乡镇消防队63个,招收政府专兼职消防队员790人、消防文员179人,组建社会志愿服务队伍127支,招募在册社会志愿者13029人。
第二节 “十四五”时期面临的新挑战
消防安全形势依然严峻。随着自治区经济快速发展,城市人口不断增加,2020年全区常住人口城镇化率达到64.1%,影响消防安全的因素日益增多。全区现有人员密集场所[9]27310家、高层建筑[10]11224栋、超高层建筑[11]11栋、大型城市综合体[12]71个、地下空间建筑500余处、商贸市场4256家、化工企业2000余家,消防安全危险源体量不断增加,同时尚有4万余处火灾隐患未完全整改、51家重大火灾隐患单位未彻底销案,城市火灾风险居高不下。全区多数煤化工企业正处于从传统生产型向新型和精细型生产模式转化阶段,且生产装置运行时间将陆续超过15年,加之部分东部地区高耗能、高污染、高危险产业项目向内蒙古转移,产业转型迁移衍生新风险。新技术、新产业、新业态的快速发展,电动自行车、新能源汽车广泛应用,消防安全风险隐患突出。此外,全区消防安全责任制体系尚需健全,风险监测预警和防范化解机制不够完善,精准化消防监督执法有待增强。
应急救援能力有待加强。内蒙古自治区幅员辽阔,气候类型多样,洪涝、低温冰冻、雪灾、森林草原火灾等自然灾害频繁发生,地震、滑坡等地质灾害时有发生,危化品、煤矿、非煤矿山等行业领域高危企业数量多、安全生产基础薄弱,安全风险隐患仍然偏大。对标“主力军”“国家队”的职能定位,全区消防救援能力还不能完全适应新时期“全灾种、大应急”的任务需要,应急体系融合度不高,风险预警机制、多部门和社会救援力量协调联动机制、救援指挥体系、战勤保障体系仍不健全。现有消防救援车辆装备配置结构不合理、科技含量偏低,察打一体无人机、灭火侦检机器人等新型高精尖装备配备较少,航空消防救援力量空白,不能满足各类火灾扑救和灾害事故抢险救援的实战需求。应急通信装备集成化、轻便性和网络的抗毁性、扩展性不高,复杂恶劣环境下的保障能力仍需加强。消防应急救援物资保障和社会化战勤保障缺乏全链条统一规划和组织实施。针对特种灾害的消防救援训练设施、场地及装备专业化程度不高,不能满足全科目、实战化的训练要求。
消防基础效能较为薄弱。消防救援站建设相对滞后于城市发展速度,普遍存在布点少、保护范围过大等问题,依据《城市消防站建设标准》,全区应建消防救援站302个,目前仅有148个,只占应建数的49%。消防救援队伍人员编制不足,总人口中消防救援人员占比仅为0.26‰,低于0.363‰的全国平均水平。消防基本保障差异较大,全区仍有47个旗县(市、区)消防基本业务费收入未达到标准。消防信息化平台系统数据采集方式落后、应用水平不高、开放共享程度不够,无法与大数据、人工智能等新信息技术应用接轨,“智慧消防”[13]建设与“智慧城市”[14]和政府“互联网+”服务衔接度不高,风险评估预警、隐患排查和智能分析能力总体偏弱,难以为精准监管和精确指挥提供有效支持。市政消防水源建设与城区发展不相适应,存在管网铺设不到位、设置不合理等问题,全区尚有8000余个市政消火栓建设缺口,且完好率仅为78%。基层消防工作缺乏抓手,消防力量、消防基础设施建设滞后,全区779个苏木乡镇仅有335个建成消防队,随着内蒙古大兴安岭林区消防工作职能移交属地管理,专职消防队员难招录、消防安全监管有盲区的问题更为凸显。
第三节 “十四五”时期发展的新机遇
党的坚强领导是根本保证。习近平总书记对消防救援工作和队伍建设给予特殊关爱,“四句话方针”[15]为消防救援队伍改革发展提供了根本遵循和科学指南。党中央、国务院坚持以人民为中心的发展思想,对消防救援工作作出重大决策部署,为防范化解重大安全风险、应对处置各类灾害事故指明了方向。自治区党委和政府对消防安全工作高度重视,将消防工作纳入自治区经济社会发展全局,为不断推动全区消防救援能力适应新时期“全灾种、大应急”任务需要,有效履行消防救援核心职能提供有力保障。
新发展理念提供强大动力。在坚持以人民为中心、统筹发展和安全的总要求下,在全面推进国家治理体系和治理能力现代化建设的大背景下,在建设更高水平平安内蒙古、筑牢祖国北疆安全稳定屏障的全面部署下,各地区各部门各单位底线思维和风险意识不断增强,通过健全消防安全责任制、深化火灾隐患排查治理、强化综合应急救援准备,制约内蒙古消防救援事业发展的基础性、体制性、瓶颈性问题将得到进一步解决和完善。
新发展格局创造有利契机。自治区全面推进创新驱动发展、区域协调发展和乡村振兴战略,加快农村牧区现代化,加强数字基础设施建设,大力发展现代装备制造业,推动煤化工企业升级转化,有利于提升火灾防范能力,促进消防救援力量、应急救援装备、公共消防设施等建设,为消防救援事业改革发展创造了新契机。新科技革命和产业革命,大数据、云计算、5G、物联网等新型科技手段的广泛应用,为应急救援、消防安全科技信息化建设提供了有力支撑。人民群众对美好生活的需求,促使公民消防安全素质不断提升,社会消防力量持续壮大,消防公益事业蓬勃发展。
第二章 总体思路
第一节 指导思想
以习近平新时代中国特色社会主义思想为指导,深入贯彻党的十九大和十九届二中、三中、四中、五中全会精神,全面落实习近平总书记对国家综合性消防救援队伍的授旗训词精神和对内蒙古重要讲话重要指示批示精神,紧紧围绕统筹推进“五位一体”总体布局和协调推进“四个全面”战略布局,坚持总体国家安全观,坚持人民至上、生命至上,统筹发展和安全,围绕推进自治区消防治理体系和治理能力现代化,全面优化细化“防”与“救”的责任链条,加快建设正规化、专业化、职业化国家综合性消防救援队伍,打造“全灾种、大应急”的消防救援力量新格局,全面提升防范化解重大安全风险、应对处置各类灾害事故的能力,有效维护人民群众生命财产安全和社会稳定,为建设更高水平平安内蒙古、筑牢祖国北疆安全稳定屏障提供坚实的消防安全保障。
第二节 基本原则
——坚持党的领导、服务大局。坚持党对消防救援事业的绝对领导,保证消防救援工作始终服务自治区经济社会发展大局,构建“全面覆盖、及时高效”的消防救援工作新格局,统筹社会公共消防资源,提升城乡火灾防控水平和灭火救援能力,确保全区消防安全形势持续稳定向好。
——坚持人民至上、生命至上。坚持以人民为中心的消防救援事业发展理念,贯彻预防为主、防消结合的方针,强化底线思维,始终把人民生命财产安全放在最高位置,不断提高公民消防安全素质和防灾减灾能力,不断增强为民服务意识,保障人民安居乐业。
——坚持改革创新、转型升级。着力破解消防救援事业发展难题,补齐消防救援工作短板,结合自治区灾害特点,建立健全防灾减灾救灾应急救援机制,加快消防救援队伍职能拓展提升,形成以国家综合性消防救援队伍为主力、以专业救援队伍为协同、以社会应急力量为辅助的应急救援力量体系。
——坚持依法治火、精准治理。全面深化消防执法改革,完善消防安全责任落实机制,构建科学合理、规范高效、公正公开的消防监督管理体系,优化消防安全环境,建立消防安全精准治理工作模式,减少火灾隐患和致灾因素,预防“小火亡人”事故,坚决遏制群死群伤恶性火灾事故发生。
——坚持科技引领、创新驱动。强化现代技术应用,提高科技化防控能力,整合应急产业资源、创新应急产业技术,实现科技信息共建共享、技术互补互助、人才互帮互教,不断提升消防救援数字化、专业化、智能化水平。
第三节 主要目标
构建与自治区经济社会发展水平相适应的公共安全防控体系和“全灾种、大应急”的救援力量体系,创新体制机制,优化统筹力量,强化ld体育中国官方网站保障。消防工作责任体制逐步健全,城镇、农牧区、林区“三位一体”火灾防控水平稳步提高,公民消防安全意识明显增强,火灾事故总量持续下降,重特大火灾事故有效遏制,国家综合性消防救援队伍作为应急救援“主力军”“国家队”作用得到充分发挥,应对处置巨灾大难的能力显著提升。
——消防责任体系更加健全。修订、完善消防管理相关法规、规章和ld体育中国官方网站措施,进一步明确政府、行业部门、团体、企事业单位落实消防安全责任,建立完善消防管理责任链条、火灾防控体系、监测预警机制。
——消防治理能力更加精准。运用新型消防监督管理模式,建立消防安全分级管控和火灾隐患排查治理双重预防机制,实现消防安全网格化[16]、行业系统标准化、社会单位规范化达标率达到100%,有效提升基层末端消防安全治理水平。
——消防救援力量更加完善。优化国家综合性消防救援队伍建设,加强政府、企业专职消防力量建设,推动大兴安岭林区城镇公安消防队伍转改移交,全区消防救援力量布局更加合理,预警研判、会商协作、联勤联动等机制全面建立,形成全方位、全领域、全效能的综合应急救援体系。
——消防基础保障更加有力。逐步解决消防救援站、消防水源规划建设欠账、滞后问题,提高车辆装备、战勤联勤、人才培养保障能力,实现消防基础保障与社会经济建设同规划、同部署、同发展。
——科技支撑作用更加凸显。强化科技创新引领作用,支持实用性技术研究,加强创新成果转化,全面提升立体化、全覆盖的社会火灾防控能力,实战化、智能化的综合应急救援能力和正规化、精细化的队伍管理水平。
——全民消防意识普遍提升。以消防宣传“五进”工作为抓手,建强消防宣传阵地,拓宽消防安全教育培训渠道,强化消防法治宣传,培育消防公益文化,弘扬消防救援精神,不断优化消防安全人文环境,不断提高消防安全文明程度。

第三章 主要任务
第一节 加强消防安全责任体系建设
完善消防法规标准。加强《中华人民共和国消防法》宣贯,深入贯彻中央深化消防执法改革要求,紧紧围绕全区火灾防控和消防救援队伍发展实际,完善地方法规标准建设。修订《内蒙古自治区消防条例》,出台提升消防安全管理水平和规范火灾调查处理的地方性技术标准,清理、修改、完善与消防改革和消防救援队伍建设发展不适应的地方规章、规范性文件。建立各级人大对“一法一条例”执法工作的监督评估机制。

落实消防安全责任。按照政府统一领导、部门依法监管、单位全面负责、公民积极参与的原则,各级政府加强对消防工作的组织领导,落实行政首长负责制和定期研究消防工作、定期报告工作情况的“双定期”制度,建立健全常态化督导和重大消防安全问题约谈及失职追责等机制。发挥各级防火安全委员会组织协调作用,推动职能部门落实责任制,开展年度消防工作考核,将考核结果作为政府主要负责人和领导班子综合考核评价的重要依据。按照《内蒙古自治区消防安全责任制实施办法》规定的部门行业职责,结合监管范围和执法责任,完善消防安全管理常态机制,组织开展针对性消防安全检查治理,消防救援机构落实综合监管职能,督促检查行业管理部门和下级政府消防工作开展情况。机关、团体、企业、事业单位健全“安全自查、隐患自除、责任自负”的自主管理机制,落实消防安全主体责任,明确职责任务。鼓励村民、居民开展消防安全自治,制定防火公约,成立义务消防组织,开展经常性防火检查、消防宣传和初期火灾扑救工作,打造“共建共治共享”的新格局。
第二节 提高火灾防控治理水平
强化消防精准治理。抓好重点领域专项治理,针对高风险场所、突出隐患、重点时段开展精准整治,结合消防安全专项整治三年行动,重点开展煤化工、易燃易爆、大型城市综合体、高层和地下公共建筑、学校、医院、社会福利机构、文博、老旧场所、易地扶贫搬迁安置点等火灾高风险领域专项整治;持续开展电动车、生命通道、消防产品、储能电站、新材料新业态等突出隐患治理;在重大活动、重要节日、火灾高发季节等时段开展专项检查;对重点地区、重点企业分级分类组织专家等专业技术力量开展精准指导帮扶和风险评估。加大部门联合执法力度。公安、住房城乡建设、教育、民政、卫生健康、文化和旅游、商务等部门明确消防工作管理机构和专(兼)职消防安全管理人员,掌握行业系统内消防安全状况,与消防救援机构建立会商研判、信息通报、联合执法机制,自治区所有学校、社会福利机构、文物古建筑、旅游景区、宗教场所、医疗机构、人员密集场所和易燃易爆单位等行业消防安全标准化管理全面达标。建立火灾风险信息预警发布机制,实时研判、分析评估火灾风险态势,提升事故监测和风险早期识别能力。
完善消防监管模式。深化消防执法改革,完善科学合理、规范高效、公正公开的消防监督管理体系,优化消防监管营商环境。全面推行以“双随机、一公开”[17]监管为基本手段、重点监管为补充、信用监管为基础、“互联网+监管”为支撑、火灾事故责任调查处理为保障的“五位一体”新型监管模式。坚持简政放权、加强事中事后监管,建立跨部门监管制度。针对不同履责状况、风险等级、信用水平的对象实施差异化分类监管,探索采取实地检查和在线监测相结合的方式开展抽查。相关部门签订合作备忘录,实现互信互任消防信用记录。深入推进消防监督执法规范化建设,严格执行双人执法、持证上岗和岗位交流制度,加强消防监督执法装备配备,全面实施消防执法全过程记录,落实消防执法事项法制审核制度,推行消防执法公示制度。建立完善火灾调查工作“三项制度”[18],落实“两个保障”[19],强化火灾事故倒查追责,加强单位主体、属地管理和部门监管责任追究,规范涉火刑事案件办理,建立较大以上火灾事故联合调查处理信息通报和整改措施落实情况评估制度。
提升基层治理能力。全面推进消防救援站开展消防安全检查、火灾登记、消防宣传服务等工作。2021年年底前,全区所有嘎查村建立健全村“两委”成员牵头的消防安全管理组织,将基层消防工作纳入实施乡村振兴战略考核指标。2025年年底前,全区所有苏木乡镇(街道)建立消防工作站等基层消防组织,至少明确1名消防安全协管员,采取委托的方式,将消防监督执法工作列入乡镇街道综合执法机构的职责范围。持续完善消防志愿者服务与新时代文明实践活动相结合的工作模式,统筹规划、严密实施,为艰苦边远地区志愿消防灾情速报员配备卫星电话。
第三节 构建消防救援力量体系
加强国家消防救援队伍建设。优化力量布局和队伍编成,形成“灾种全面覆盖、力量全域辐射、优势相互补充”的格局。根据城市建成区面积、常住人口和灭火救援任务量等实际需求,逐步解决历史欠账问题,提高普通消防救援站、小型消防救援站[20]建设密度。加强城市中心区、重点开发区域、大型工业园区等的国家综合性消防救援力量配置。建强特勤攻坚队伍,打造处置复杂、疑难火灾和抢险救援的“拳头”“尖刀”力量。完善自治区综合应急专业救援力量体系,加强综合应急救援、高层建筑、化工、地震灾害、抗洪抢险、重型工程机械、地下轨道交通和搜救犬分队专业救援队伍建设。根据自治区化工产业分布及专业救援力量基础等情况,组建1支国家级煤化工事故处置专业救援队、构建3个化工灾害事故灭火救援圈,在呼和浩特市、包头市、乌海市3个消防救援支队各组建1支重型化工灾害事故处置编队,在呼伦贝尔市、兴安盟、锡林郭勒盟、通辽市、赤峰市、乌兰察布市、巴彦淖尔市、阿拉善盟8个消防救援支队各组建1支轻型化工灾害事故处置编队。立足全区实际需要,着眼现代化发展方向,推动航空救援专业队伍建设。

加强多种形式消防队伍建设。按照“有效补充、弥补空白、标准适当、指挥顺畅”的原则,完善ld体育中国官方网站保障机制和运行模式,建设以政府专职消防队伍为主的多种形式消防力量。盟市、旗县(市、区)、苏木乡镇各级加强政府专职消防队建设,加大人员征招力度,按标准配齐车辆器材装备。支持国家重点镇和经济发达镇参照《城市消防站建设标准》提格建站。大型企业按照法律规定落实专职队伍建设责任,结合企业性质,配齐配强人员、装备、训练设施和站舍等;石油(煤)化工、储能电站等易燃易爆及新能源企业,依据相关规范标准,加强工艺处置队伍建设。社会单位、街道社区和嘎查村按照标准要求,全部建立志愿消防队[21]或微型消防站。

完成林区城镇消防队伍转改接收。2021年底,呼伦贝尔市人民政府完成对15个林业消防中队营房、装备、人员的接收工作,组建政府专职消防队;兴安盟阿尔山市新建2个政府专职消防队,落实消防队员招录工作,各消防队车辆器材、防护装备配备满足基本灭火需要。2022年至2025年,进一步加强呼伦贝尔市和兴安盟所有林区城镇政府专职消防队建设,继续补充招录合同制消防员,每个消防队至少配备1台抢险救援车、2台消防水罐车,人员、车辆和器材装备配备达到一级乡镇消防队配备标准。
强化消防救援队伍实战实训。推动训练由“单一灾种”向“全灾种”转变,改革训练内容,创新训练模式,强化训战安全,加强“六熟悉”[22]和实战演练。完善应急救援预案体系建设,统一预案标准,强化上下级预案、同级预案以及政府和社会单位等相关预案之间的衔接,建立常态化应急救援预案演练机制,开展实战演练和总结评估。优化升级训练专用场地、装备及器材,完成心理、烟热、燃烧、火幕墙、建筑构件破拆和支撑等基础技能训练设施配备,推进沙盘模型战术、计算机模拟指挥、实战模拟系统、消防通信、医疗急救等专业训练设施建设,完善高空、山岳、抗洪抢险、地震、化工等专业救援队伍训练的场地、设施及装备,提升人装有机结合训练成效。建立健全联勤联训机制,加强国家综合性消防救援队伍与多种形式消防队伍、社会救援力量的共训共练和勤务联动。

加强消防救援调度指挥。建立自治区、盟市分级指挥和队伍专业指挥体制,完善消防救援现场指挥部工作机制,形成党委和政府统一领导下的“部门统筹协调、队伍专业指挥”工作模式。规范国家综合性消防救援队伍调动程序,实行统一指挥、分级负责,提高救援指挥的统一性、权威性。推进各级消防救援指挥中心建设和智能接处警、智能指挥系统建设,将专职、志愿消防队伍、微型消防站和社会救援力量等纳入联席调度范畴。建立健全联勤联调工作模式,构建由政府职能部门、军队、武警和社会力量组成的指挥协同、会商研判、资源共享的快速高效应急联动平台。
第四节 完善战勤保障体系
配备现代化消防救援装备。加快补充急需装备、升级换代常规装备、研发配备高精尖装备,实现消防救援装备建设通用化、系列化、模块化,提高各类火灾扑救和特殊区域、复杂条件、极端环境下的应急救援攻坚能力。完善第三方装备效能检测、质量验收、维护维修、管理保障机制。加强消防科技装备成果推广力度,提升应急救援智能化水平。到2023年,所有消防救援站(盟市、旗县)执勤车辆达到“四个一”建设标准[23]。到2024年,各盟市完成呼吸器充气维修和气瓶水压检测、防护服装清洗维护等室站建设,落实消防车辆统型统配要求。到2025年,初步形成“适应灾种、品类齐全、功能完备、高效集成”的现代化消防救援装备体系。

提升战勤物资保障能力。按照“统一指挥、平战结合、协同高效、保障有力”的原则,加快构建区域“1+5+12+N”应急救援物资储备保障网络[24],扩大储备的品种和数量。加强特别重大灾害应急响应战勤保障,储备持续时间不少于72小时的保障物资,建立完善装备联储联供、应急筹措和应急调运的社会化消防救援战勤保障体系,提升大批量、成建制、长时间、全灾种任务遂行保障能力。提高应急物资储备信息化管理水平,搭建战勤保障信息管理平台。2021年,全区各盟市消防救援支队建成多种形式的战勤保障消防站。2022年,建成自治区消防救援战勤物资保障库并投入使用,建立应急装备物资储备市域分库(战勤保障基地),升级改造旗县级储备库,构建“区内2小时、市内1小时、旗县(市、区)内半小时”保障圈。到2025年,形成“多层级、一体化”消防救援战勤保障体系。加强消防职业健康保障工作,设立自治区级消防职业健康中心,盟市、旗县(市、区)两级建立消防卫勤保障实体化运行机制,实现“平时指战员医疗康复保障、战时应急卫勤遂行作战保障”。
加强应急救援物资储运投运。2023年前,完成自治区、盟市两级储备资源整合,分级分类落实物资储备和车辆装备配备标准,提升储备模块化、包装单元化、装配集成化和装卸机械化水平。完善公路、铁路、航空等应急调运与配送机制,实现快速机动运输,满足全区任意地点灾害事故24小时集结投送要求,建立健全应急救援物资紧急生产供应、收储轮换、调拨调用、优先通行、征用补偿等机制,建立自治区、盟市两级保障响应机制,推进从多灾种向全灾种,从跟进保障向主动保障转变,到2025年,形成“快速响应、模块储运、多元投送”的应急救援物资投送体系。依托装备生产企业的技术支持、装备保障、现场抢修、灭火药剂供应等应急服务,同步建立重特大灾害事故救援现场保障社会联动体系,健全救灾物资快速调拨和会商研判机制。

加强人才保障建设。完善消防救援人员招录、引进和培养机制,突出专业导向,增强专业化精度。建立健全岗位培训、业务集训、资格培训和任职培训的全方位教育培训体系,鼓励支持消防指战员通过在职教育培训提升专业素质和学历水平。规范消防专业人才库建设,实施专业人才重点培养工程,打造高素质专业消防人才队伍。完善符合消防救援高危职业特点的保障机制,强化落实工资待遇、伤亡抚恤、家属随调、子女教育、交通出行、看病就医、住房保障等专门ld体育中国官方网站,做好政府专职消防队员、消防文员和其他应急救援队伍的改革配套与保障落实工作。建立尊崇消防救援职业的荣誉体系,完善符合职业特点的表彰奖励制度。将消防救援人员职业保障工作纳入政府督查内容,推动各地区各部门落实相关责任。

第五节 强化消防基础设施建设
加强消防规划修编与实施。依据国民经济和社会发展规划、国土空间规划,科学编制城乡消防专项规划,将城乡消防安全布局、消防救援站、消防车通道、消防水源、消防通信和消防训练基地建设列入详细规划,与公共基础设施统一设计、统一建设、统一验收。各级人民政府定期组织对有关部门和相关单位编制、实施城乡消防规划情况以及公共消防设施建设、维护和管理情况进行监督检查。
加强公共消防基础设施建设。发展改革、住房城乡建设、交通运输、市政、电力等部门同步落实城镇、农村牧区消防水源、消防车通道等基础设施建设和安全改造工作。健全市政消火栓建设、管理、维护机制,新建、扩建城镇同步规划建设市政消火栓,商业密集区、物流仓储集中区和工业园区等火灾高危区域规划建设消防水鹤。“十四五”时期,全区新建市政消火栓11141个、消防水鹤1078座。到2024年,全区所有嘎查村至少建立1个固定消防车加水点,并应具备不间断供水条件,缺水地区采取修建消防水池、水窖等方式解决消防用水;大兴安岭19个林业城镇依托河流、湖泊等天然水源建设36个消防取水点。解决城市消防车通道拥堵问题,2023年前,新建一批公共停车设施,出台弹性停车、错时开放、潮汐停车、共享停车、居民优惠停车等ld体育中国官方网站机制。
第六节 推动消防科技信息化建设
深入实施“科技兴蒙”行动,加强与区内外相关高校、科研院所、企业创新合作,组建高水平专家技术支撑团队,建立“政产学研用”消防科技创新一体化机制。深度融入自治区数字经济、数字社会、数字政府建设战略,全面推进消防信息化基础建设。搭建新型消防信息化支撑平台,建设大数据基础资源池和自治区消防数据应用平台,为火灾防控、灭火救援、队伍管理、政务服务、应急通信等方面提供支撑保障。结合自治区新型智慧城市和数字乡村建设目标,鼓励行业部门、社会单位加强信息化、智能化和智慧化监管建设。基于应急管理部天空地一体化应急通信网络建设,实现指挥信息网、电子政务外网、互联网、卫星通信网、无线通信网(370MHz)之间安全互联、共建共用。
强化火灾防控信息化建设。构建“政府+市场”社会化防控管理模式,推广应用火灾智能感知、风险评估、监测预警、消防安全综合治理系统。加强消防数据平台建设,共享政务数据库、行业数据库信息,实现与信用监管体系有效衔接,推进新版一体化消防监督管理系统和“草原消防”移动APP的研发升级。推动社会化消防专业运营模式,实现大型商业综合体、老旧小区等高风险区域场所消防安全一码通管[25]、一图通览[26]。
强化应急救援信息化水平。运用智能传感、射频识别、视频图像、移动互联网等新型感知技术,实现对煤化工、精细化工、储能电站、危化品等高危行业领域全方位、立体化、无盲区动态数据采集监测。建设灭火救援定位感知系统,感知灾害现场态势、人员位置和生命体征、车辆和装备信息,辅助指挥决策,提升预案、演练、战评管理能力。打造新型智能指挥中心,建设消防实战指挥系统,实现全灾种救援一张图指挥、调度、分析和决策。
强化应急通信保障能力。加大危化、严寒、地下、断电、断网、断路等极端环境下的特种通信装备配备。构建应急管理、公安、工业和信息化、自然资源、水利、地震、气象、电信运营商和社会专业单位灾害现场应急通信保障协作机制,实现一键式联动响应。完善应急通信系统运维管理制度和战时运维响应机制,保障消防信息网络以及应用系统安全、稳定、高效运行。依托灾害信息员等队伍,不断优化“轻骑兵”应急通信前突小队[27]和志愿消防速报员[28]力量,提升偏远地区应急通信响应能力。加强复杂恶劣环境下的实战实演,磨合完善前突通信、直报直调、跨区域增援、联勤保障“四个响应”工作机制。

第七节 提升公众消防安全素质
建强消防宣传阵地。推进各级消防科普教育基地、消防主题公园(文化广场、街区)建设,并与防灾减灾救灾科普教育有机结合,实现资源共享。面向社会开放消防救援站,建设全民消防安全学习云平台,推广全国消防体验场馆预约系统。加强新媒体矩阵和全媒体中心建设,强化各级主流媒体宣传,利用公共交通工具等媒介扩大消防宣传覆盖面。加强公共场所、嘎查村(社区)消防宣传阵地建设,设立消防宣传教育服务站,定期开展上门宣传、入户培训活动,结合自治区特色通过“乌兰牧骑”“三下乡”“文化大篷车”等活动,广泛宣传消防安全知识。
加强消防教育培训。推动将消防安全教育纳入各级党校(行政学院)领导干部培训课程,纳入国民素质教育、普法教育、科普教育、职业技能培训等教育体系,建立完善学校消防安全教育长效机制。行业部门履行消防安全培训职责,落实单位消防安全培训主体责任。加强对苏木乡镇(街道)、嘎查村(社区)等基层组织消防工作人员和消防安全管理人、消防控制室值班人员、微型消防站队员及特殊工种人员的培训。推动采取政府购买服务等方式,引导社会培训机构积极开展全民消防安全培训,鼓励开展义务培训。建立消防安全素质调查评价体系,每年开展教育培训成效评估。
推动消防文化培育。培育消防公益文化,弘扬中国消防救援精神,支持创作与消防相关题材的诗歌、散文、小说等文学作品和影视、音乐、绘画等艺术作品,邀请艺术家开展消防文艺作品创作和宣传活动,打造特色鲜明的内蒙古消防卡通形象、动漫作品。定期举办与消防安全相关的演讲、科普展览等活动,开展优秀消防文艺作品的征集、评选、推广活动,培树热心社会消防公益事业和见义勇为的消防典范,提高社会消防安全文明程度。依托自治区地理优势,加强消防救援国际交流合作,开展与“一带一路”沿线国家、蒙俄边境口岸地区消防救援人员交流培训和装备技术合作。

第四章 重大工程
第一节 消防安全治理提升工程
推动落实消防安全责任制,建立运行专家评估制度和消防诚信体系,开展行业消防安全标准化管理标杆建设,提升单位社区消防安全能力,建设消防安全治理信息化平台。为消防监督执法、火灾事故调查人员配备专业车辆和现代化、智能化、便携式器材装备,提升监督检查科技信息化能力。

第二节 综合应急专业救援力量建设工程
完成自治区综合应急救援机动支队所属8支专业救援队伍建设任务,开展队伍综合救援能力评估,突出随用随调的灵活机动特性,具备跨区域、跨省(区、市)调动支援能力,形成“1+12+N”跨区域作战体系[29]。


第三节 国家级煤化工事故应急处置
实战实训基地和煤化工事故处置专业救援队建设工程
在鄂尔多斯市建成国家级煤化工救援专项训练基地,并组建一支具备处置煤化工事故攻坚能力的国家级专业化队伍,配套建成煤化工救援模拟训练设施,承担全国煤化工事故处置技术培训和比武竞赛。

第四节 化工灾害事故灭火救援圈建设工程
依托国家级煤化工事故应急处置实战实训基地和煤化工事故处置专业救援队建设工程,结合自治区化工产业分布情况,构建“呼和浩特市、包头市、鄂尔多斯市、乌兰察布市”“乌海三角区”“赤峰市、通辽市、锡林郭勒盟”3个化工灾害事故灭火救援圈。建设3个化工应急物资储备库。按照辐射范围,购置处置化工灾害事故车辆装备,组建举高喷射、灭火冷却、远程供水、化学洗消、战勤保障、通信指挥单元,全面提升化工灾害事故灭火救援处置能力。

第五节 消防数据应用平台建设工程
依托应急管理部、消防救援局和自治区大数据中心,采取“自治区级统建,盟市、旗县(市、区)分级应用”的模式,按照“1+1+1+2”构架[31],建成自治区消防数据应用平台。

第六节 国家级消防科普教育基地建设工程
建设国家级消防科普教育基地,建筑面积约1万平方米,包括室内和室外场地,以宣传普及消防安全知识、提高公众消防安全意识和自防自救能力、提升消防救援队伍专业素养、树立消防救援队伍良好形象为主要功能,配备影音设备、灭火体验设施、火灾及其他灾害事故体验设施、消防设施展示设备、远程培训系统。

第五章 保障措施
第一节 强化组织领导
将自治区“十四五”消防救援事业规划实施工作纳入党委和政府重要议事日程,统筹推动各项任务目标的分解落实,制定实施方案和进度表,明确责任部门、工作要求和完成时限,建立定期会商协调工作机制。
第二节 强化统筹协调
发展改革、自然资源、财政、农牧、住房城乡建设等部门要细化落实主要任务,根据工作职能,在ld体育中国官方网站制定、用地规划、项目安排及体制创新等方面全力支持,及时协调解决规划实施中的问题,确保任务目标落到实处。
第三节 强化经费保障
进一步完善地方消防经费保障机制,贯彻落实财政部、应急管理部《国家综合性消防救援队伍经费管理暂行规定》(财建〔2020〕38号)及自治区相关规定,确保消防经费投入与当地经济社会发展水平相适应,自治区、盟市要加大对旗县级财力困难地区消防救援站建设支持力度。
第四节 强化督导考评
建立年度检查考核机制,强化规划实施进度的动态监管和调查分析,对发现的问题及时研究解决,自治区防火安全委员会将对规划执行情况进行中期评估和终期考核,评估考核结果作为评价各级人民政府和各部门绩效的重要依据。
附件:1.“十四五”时期国家综合性消防救援队站建设规划表
2.“十四五”时期消防专业救援队建设规划表
3.“十四五”时期消防救援队伍训练设施建设规划表
4.“十四五”时期政府专职消防队建设规划表
5.“十四五”时期政府志愿服务队员、政府专职消防队员和消防文员招录规划表
6.“十四五”时期消防科技信息化建设规划表
7.“十四五”时期市政消火栓(市政消防水鹤)建设规划表
8.名词解释










附件8
名词解释
[1] “四个能力”:为规范社会单位的消防安全管理行为,社会单位必须具备“检查消除火灾隐患能力,组织扑救初起火灾能力,组织人员疏散逃生能力,消防宣传教育培训能力”。
[2] “三自主、两公开、一承诺”:旨在强化单位消防安全主体责任,着力提升单位的自防自救能力。其中“三自主”指自主评估风险、自主检查安全、自主整改隐患;“两公开”指向社会公开消防安全责任人、管理人;“一承诺”指承诺本场所不存在突出风险或者已落实防范措施。
[3] 微型消防站:指依托群防群治力量和单位已有的消防组织,按照“3分钟到场”要求划定最小灭火单元,以加强初起火灾应急处置准备工作为根本,建立的有人员、有器材、有战斗力的企业或社区志愿消防队。
[4] “三停”:责令停止施工、停止使用或者停产停业。
[5] 区域性火灾隐患:城乡结合部、城市老街区、集生产储存居住为一体的“三合一”场所、“城中村”、“棚户区”、出租屋、连片村寨等存在影响公共消防安全的火灾隐患集中区域。
[6] “五进”:消防宣传进社区、进企业、进学校、进农村、进家庭。
[7] 国民消防安全常识知晓率:包括消防安全防范意识和火场自救逃生知识技能两个一级指标,通过计算机抽样调查统计。一级指标又细分为96119火灾隐患举报投诉电话知晓率、对家用电器线路、燃气管道、灶具等的检查习惯等10个二级指标。
[8] 火灾四项指数:接报火灾数量、火灾死亡人数、火灾受伤人数、直接财产损失。
[9] 人员密集场所:是指公众聚集场所,医院的门诊楼、病房楼,学校的教学楼、图书馆、食堂和集体宿舍,养老院,福利院,托儿所,幼儿园,公共图书馆的阅览室,公共展览馆、博物馆的展示厅,劳动密集型企业的生产加工车间和员工集体宿舍,旅游、宗教活动场所等。公众聚集场所,是指宾馆、饭店、商场、集贸市场、客运车站候车室、客运码头候船厅、民用机场航站楼、体育场馆、会堂以及公共娱乐场所。
[10] 高层建筑:建筑高度大于27m的住宅建筑和建筑高度大于24m的非单层厂房、仓库和其他民用建筑。
[11] 超高层建筑:建筑高度超过100m的住宅和公共建筑。
[12] 城市综合体:以建筑群为基础,融合商业零售、商务办公、酒店餐饮、公寓住宅、综合娱乐五大核心功能于一体的“城中之城”(功能聚合、土地集约的城市经济聚集体)。
[13] “智慧消防”:利用物联网、互联网、云计算等技术,依托消防大数据中心构建的能够辅助消防安全、监督、预防、扑救等决策,全面提升城乡火灾预防、灭火救援应急处置能力和便民服务水平的消防体系。
[14] “智慧城市”:利用各种信息技术或创新概念,将城市的系统和服务打通、集成,以提升资源运用的效率,优化城市管理和服务,以及改善市民生活质量。
[15] “四句话方针”:2018年11月9日,国家综合性消防救援队伍授旗仪式在人民大会堂举行。中共中央总书记、国家主席、中央军委主席习近平向国家综合性消防救援队伍授旗并致训词,提出国家消防救援队伍要“对党忠诚、纪律严明、赴汤蹈火、竭诚为民”,在人民群众最需要的时候冲锋在前,救民于水火,助民于危难,给人民以力量,为维护人民群众生命财产安全而英勇奋斗。
[16] 消防安全网格化:按照属地管理、专群结合、群防群治的原则,依托社会治安综合治理等网格资源,依靠基层政府和社会组织力量,综合运用信息化等手段,在城市街道办事处以社区为单元,在乡镇人民政府以村屯为单元,划分若干消防安全管理网格,对网格内的单位、场所、村(居)民楼院、村组实施消防安全动态管理,实现城镇社区、村庄消防工作有人抓、有人管。切实构建“全覆盖、无盲区”的消防管理网络。
[17] “双随机、一公开”:在监管过程中随机抽取检查对象,随机选派执法检查人员,抽查情况及查处结果及时向社会公开。
[18] 火灾调查工作三项制度:火灾调查工作考评考核制度,火灾延伸调查工作规则,火灾调查协作制度。
[19] 两个保障:基础保障,火灾调查人员权益保障。
[20] 小型消防站:建设面积、车辆数和车库数等指标低于现行《城市消防站建设标准》(建标152-2011)的消防站。
[21] 志愿消防队:自愿、无偿从事灭火救援的志愿服务组织,包括兼职消防队、义务消防队以及由乡镇政府、社会单位、村民委员会、居民委员会和热心消防公益事业群众建立的从事灭火救援等自防自救工作的各类消防组织。
[22] 六熟悉:熟悉辖区交通道路、消防水源情况;熟悉消防安全重点单位数量、分类和分布情况;熟悉消防安全重点单位建筑物结构和使用情况;熟悉消防安全重点单位重点部位情况;熟悉消防安全重点单位内部消防设施和消防组织情况;熟悉辖区主要灾害事故类型和处置对策、基本程序。
[23] “四个一”建设标准:配置1台城市主战消防车、1台(中)重型泡沫消防车、1台具有救援功能的举高类消防车和1台多功能抢险救援消防车。
[24] “1+5+12+N”应急救援物资储备保障网络:自治区消防救援总队建设1个战勤物资保障库,5个盟市各建设1个战勤保障基地,12盟市各建设1个战勤保障消防站,每个消防救援站配套战勤保障班组。
[25] 一码通管:综合评估单位建筑防火,消防设施,消防安全管理数据,生成社会单位的健康二维码,实现对单位消防安全的统一管理。
[26] 一图通览:使用一张预警预测可视化图,实现辖区内所有消防安全重点单位、一般单位的地图四色预警预测展示。
[27] “轻骑兵”应急通信前突小队:旗县级消防救援指战员、选聘的摩托骑手、饲养骡马的当地群众配备关键性通信装备,实现大灾自动集结、小灾双向通信、定点按需召集的联勤联动队伍,满足极端条件下通信力量快速投送等实战需要。
[28] 志愿消防速报员:在人口相对集中、地理位置偏僻,且易形成“信息孤岛”的嘎查村,以及未设消防救援站或政府专职消防队的乡镇,选聘村、乡级干部群众,根据任务需要配发通信和个人装备,负责灾情速报、值守台开通、救援向导、协助救援等工作。
[29] “1+12+N”跨区域作战体系:自治区消防救援总队建设1支跨区域机动增援编队、12个盟市消防救援支队各建设1支跨区域机动增援编队、12个盟市消防救援支队建设多支小型跨区域机动增援编队。
[30] 城市主战消防车:作为执勤的消防站执行灭火救援应急任务的第一出动力量,具有大比功率、多功能、高性能、多乘员(乘坐6-10名消防指战员)、智能化、短轴距等特征的消防车。
[31] “1+1+1+2”构架:1套“软硬件支撑”、1个“访问门户”、1个“智慧大脑”、2个“业务应用域”。
| 索 引 号 | 1115000001151201XD/2021-64677 | 主题分类 | 市场监管、安全生产监管 \ 其他 |
| 发布机构 | 自治区人民政府办公厅 | 文 号 | 内政办发〔2021〕45号 |
| 成文日期 | 2021-09-21 |
| 索 引 号 | 1115000001151201XD/2021-64677 |
| 主题分类 | 市场监管、安全生产监管 \ 其他 |
| 发布机构 | 自治区人民政府办公厅 |
| 文 号 | 内政办发〔2021〕45号 |
| 成文日期 | 2021-09-21 |
各盟行政公署、市人民政府,自治区各委、办、厅、局,各大企业、事业单位:
经自治区人民政府同意,现将《内蒙古自治区“十四五”消防救援事业规划》印发给你们,请结合实际,认真贯彻落实。
2021年9月21日
(此件公开发布)
内蒙古自治区“十四五”消防救援事业规划
目录
第一章 形势分析
第一节“十三五”时期消防救援事业建设成果
第二节“十四五”时期面临的新挑战
第三节“十四五”时期发展的新机遇
第二章 总体思路
第一节指导思想
第二节基本原则
第三节主要目标
第三章 主要任务
第一节 加强消防安全责任体系建设
第二节 提高火灾防控治理水平
第三节 构建消防救援力量体系
第四节完善战勤保障体系
第五节强化消防基础设施建设
第六节推进消防科技信息化建设
第七节提升公众消防安全素质
第四章 重大工程
第一节消防安全治理提升工程
第二节 综合应急专业救援力量建设工程
第三节国家级煤化工事故应急处置实战实训基地和煤化工事故处置专业救援队建设工程
第四节化工灾害事故灭火救援圈建设工程
第五节消防数据应用平台建设工程
第六节国家级消防科普教育基地建设工程
第五章 保障措施
第一节强化组织领导
第二节强化统筹协调
第三节强化经费保障
第四节强化督导考评
为深入贯彻习近平总书记关于应急管理、安全生产重要论述精神,认真落实党中央、国务院关于加强消防工作的决策部署,加快推进自治区消防救援事业与经济社会协调发展,切实提高防范化解重大安全风险、应对处置各类灾害的能力,筑牢祖国北疆安全稳定屏障,根据《中华人民共和国消防法》等法律法规和关于深化消防执法改革相关文件精神,按照《内蒙古自治区国民经济和社会发展第十四个五年规划和2035年远景目标纲要》要求,结合自治区实际,制定本规划。
第一章形势分析
第一节 “十三五”时期消防救援事业建设成果
消防救援队伍顺利转隶。组建国家综合性消防救援队伍,是党中央适应国家治理体系和治理能力现代化作出的战略决策,是立足我国国情和灾害事故特点、构建新时代国家应急救援体系的重要举措。2018年12月26日,内蒙古自治区国家综合性消防救援队伍举行授旗、授衔和换装仪式;2019年12月28日,内蒙古自治区消防救援总队正式挂牌。改革转制后,国家综合性消防救援队伍作为应急救援的主力军和国家队,承担防范化解重大安全风险、应对处置各类灾害事故的重要职责使命。在领导体制上,实行统一领导、分级指挥,自治区级以下综合性消防救援队伍实行以应急管理部为主、自治区党委和政府双重领导体制。自治区人民政府办公厅印发《关于做好国家综合性消防救援队伍人员优待工作有关事宜的通知》(内政办发〔2019〕24号),要求各地区各部门认真落实国家综合性消防救援队伍人员优先优惠ld体育中国官方网站。全区消防救援队伍立足“全灾种、大应急”综合应急救援任务需要,结合地区灾害特点,整合专业力量,集中优势资源,推进应急救援实战体系建设,以“安全、法治、尚武、健康、和谐”为主题,开展创建“美好队站”活动,构建内蒙古消防职业文化体系,打造过硬消防队伍。
消防安全责任逐步压实。出台《内蒙古自治区关于深化消防执法改革的ld体育中国官方网站措施》《内蒙古自治区消防安全责任制实施办法》等ld体育中国官方网站性文件,制定18项地方消防安全标准,全区消防制度体系进一步完善。自治区第十三届人大常委会组织开展《中华人民共和国消防法》《内蒙古自治区消防条例》执法检查,有力推动消防有关法律法规的贯彻落实。各级人民政府定期进行消防工作责任制完成情况考评,并将考评结果纳入同级人民政府目标管理、政绩考核、平安创建等考评体系。各行业主管部门切实承担消防工作责任,着力消除监管盲区,严把行政许可源头关,建立健全联合执法机制和信息互通函告制度,应急管理、文化和旅游、教育、住房城乡建设、民政、卫生健康、文物等重点部门积极开展行业消防安全标准化管理。社会单位消防安全主体责任初步落实,通过开展“四个能力”[1]达标建设和“三自主、两公开、一承诺”[2]工作,不断提升消防安全管理水平。
消防救援能力显著提升。大力推进消防救援力量体系建设,初步形成以普通消防站为基础、以特勤消防站为中坚、以机动支队为支撑、以专业队伍为拳头、以专职力量为补充的消防救援力量体系。组建1个自治区综合应急救援机动支队、9个专业救援大队和17个专业救援队,100家化工企业成立应急救援工艺处置队,118个农村牧区消防站、133支企业专职队、5242个微型消防站[3]纳入消防救援作战调度范畴。“十三五”时期,全区消防救援队伍共接处警68855起,出动车辆121811台次,出动警力635028人次,疏散营救被困人员41973人,抢救和保护财产价值28.91亿元。成功处置锡林郭勒“8·14”大唐多伦煤化工爆炸、包头“1·23”海平面精馏装置爆炸、乌兰察布“4·24”伊东集团爆炸、包头“3·25”土右旗北只图村向阳小区爆炸坍塌、呼和浩特“5·9”居然之家家之尊国际家居馆火灾、呼和浩特“6·15”金山开发区三联化工有限责任公司乙炔输送管道爆炸、赤峰“3·23”元宝山发电公司脱硫塔火灾、包头“8·9”达茂旗度假村遭遇龙卷风袭击等灾害事故,在急难险重任务和作战行动中,充分检验了全区消防救援队伍对标职责使命、加快转型升级的实践成果,全面展示了各级消防指战员敢冲锋、善攻坚、能打赢的崭新形象。
消防安全治理成效明显。持续开展各类行业场所消防安全专项整治行动,共检查单位114.98万家(次),督促整改隐患177.39万处,责令“三停”[4]单位9703家,挂牌督办重大火灾隐患单位262家,整改销案211家,督办整改区域性火灾隐患[5]8处。深化“放管服”工作,制定“容缺受理”等6项工作措施,攻坚解决全区历史遗留的6083个建设工程消防审验问题,有效化解社会矛盾,优化消防安全环境。圆满完成党的十九大、新中国成立70周年庆祝活动、自治区成立70周年庆祝活动、《联合国防治荒漠化公约》第十三次缔约方大会、中国—蒙古国博览会等20余项重大消防安保任务。持续开展消防安全“五进”[6]活动,建成自治区级消防科普教育基地3个、盟市级15个、旗县级50个,消防科普教育基地覆盖90%以上旗县级行政区域,国民消防安全常识知晓率[7]达到70分以上。“十三五”时期,全区火灾总体形势基本保持平稳,未发生重大以上和群死群伤的恶性火灾事故,较大火灾事故逐年减少,火灾四项指标[8]稳中有降。
消防保障水平不断提高。全区消防业务经费总投入39.79亿元,其中,自治区本级投入9.14亿元,盟市投入30.65亿元,大部分盟市、旗县级地方消防业务经费实现逐年提升10%的目标。建设消防救援站20个,购置各类消防救援车583台、消防救援装备23.87万件套。配齐卫星便携站、无人机、通信指挥车等应急通信装备1.2万件套,建成实战指挥、北斗车辆定位等系统平台21套,为业务应用、视频会商、调度指挥提供可靠支撑。建设市政消火栓27389个,消防水鹤1726座。建设政府专职消防队33个、苏木乡镇消防队63个,招收政府专兼职消防队员790人、消防文员179人,组建社会志愿服务队伍127支,招募在册社会志愿者13029人。
第二节 “十四五”时期面临的新挑战
消防安全形势依然严峻。随着自治区经济快速发展,城市人口不断增加,2020年全区常住人口城镇化率达到64.1%,影响消防安全的因素日益增多。全区现有人员密集场所[9]27310家、高层建筑[10]11224栋、超高层建筑[11]11栋、大型城市综合体[12]71个、地下空间建筑500余处、商贸市场4256家、化工企业2000余家,消防安全危险源体量不断增加,同时尚有4万余处火灾隐患未完全整改、51家重大火灾隐患单位未彻底销案,城市火灾风险居高不下。全区多数煤化工企业正处于从传统生产型向新型和精细型生产模式转化阶段,且生产装置运行时间将陆续超过15年,加之部分东部地区高耗能、高污染、高危险产业项目向内蒙古转移,产业转型迁移衍生新风险。新技术、新产业、新业态的快速发展,电动自行车、新能源汽车广泛应用,消防安全风险隐患突出。此外,全区消防安全责任制体系尚需健全,风险监测预警和防范化解机制不够完善,精准化消防监督执法有待增强。
应急救援能力有待加强。内蒙古自治区幅员辽阔,气候类型多样,洪涝、低温冰冻、雪灾、森林草原火灾等自然灾害频繁发生,地震、滑坡等地质灾害时有发生,危化品、煤矿、非煤矿山等行业领域高危企业数量多、安全生产基础薄弱,安全风险隐患仍然偏大。对标“主力军”“国家队”的职能定位,全区消防救援能力还不能完全适应新时期“全灾种、大应急”的任务需要,应急体系融合度不高,风险预警机制、多部门和社会救援力量协调联动机制、救援指挥体系、战勤保障体系仍不健全。现有消防救援车辆装备配置结构不合理、科技含量偏低,察打一体无人机、灭火侦检机器人等新型高精尖装备配备较少,航空消防救援力量空白,不能满足各类火灾扑救和灾害事故抢险救援的实战需求。应急通信装备集成化、轻便性和网络的抗毁性、扩展性不高,复杂恶劣环境下的保障能力仍需加强。消防应急救援物资保障和社会化战勤保障缺乏全链条统一规划和组织实施。针对特种灾害的消防救援训练设施、场地及装备专业化程度不高,不能满足全科目、实战化的训练要求。
消防基础效能较为薄弱。消防救援站建设相对滞后于城市发展速度,普遍存在布点少、保护范围过大等问题,依据《城市消防站建设标准》,全区应建消防救援站302个,目前仅有148个,只占应建数的49%。消防救援队伍人员编制不足,总人口中消防救援人员占比仅为0.26‰,低于0.363‰的全国平均水平。消防基本保障差异较大,全区仍有47个旗县(市、区)消防基本业务费收入未达到标准。消防信息化平台系统数据采集方式落后、应用水平不高、开放共享程度不够,无法与大数据、人工智能等新信息技术应用接轨,“智慧消防”[13]建设与“智慧城市”[14]和政府“互联网+”服务衔接度不高,风险评估预警、隐患排查和智能分析能力总体偏弱,难以为精准监管和精确指挥提供有效支持。市政消防水源建设与城区发展不相适应,存在管网铺设不到位、设置不合理等问题,全区尚有8000余个市政消火栓建设缺口,且完好率仅为78%。基层消防工作缺乏抓手,消防力量、消防基础设施建设滞后,全区779个苏木乡镇仅有335个建成消防队,随着内蒙古大兴安岭林区消防工作职能移交属地管理,专职消防队员难招录、消防安全监管有盲区的问题更为凸显。
第三节 “十四五”时期发展的新机遇
党的坚强领导是根本保证。习近平总书记对消防救援工作和队伍建设给予特殊关爱,“四句话方针”[15]为消防救援队伍改革发展提供了根本遵循和科学指南。党中央、国务院坚持以人民为中心的发展思想,对消防救援工作作出重大决策部署,为防范化解重大安全风险、应对处置各类灾害事故指明了方向。自治区党委和政府对消防安全工作高度重视,将消防工作纳入自治区经济社会发展全局,为不断推动全区消防救援能力适应新时期“全灾种、大应急”任务需要,有效履行消防救援核心职能提供有力保障。
新发展理念提供强大动力。在坚持以人民为中心、统筹发展和安全的总要求下,在全面推进国家治理体系和治理能力现代化建设的大背景下,在建设更高水平平安内蒙古、筑牢祖国北疆安全稳定屏障的全面部署下,各地区各部门各单位底线思维和风险意识不断增强,通过健全消防安全责任制、深化火灾隐患排查治理、强化综合应急救援准备,制约内蒙古消防救援事业发展的基础性、体制性、瓶颈性问题将得到进一步解决和完善。
新发展格局创造有利契机。自治区全面推进创新驱动发展、区域协调发展和乡村振兴战略,加快农村牧区现代化,加强数字基础设施建设,大力发展现代装备制造业,推动煤化工企业升级转化,有利于提升火灾防范能力,促进消防救援力量、应急救援装备、公共消防设施等建设,为消防救援事业改革发展创造了新契机。新科技革命和产业革命,大数据、云计算、5G、物联网等新型科技手段的广泛应用,为应急救援、消防安全科技信息化建设提供了有力支撑。人民群众对美好生活的需求,促使公民消防安全素质不断提升,社会消防力量持续壮大,消防公益事业蓬勃发展。
第二章 总体思路
第一节 指导思想
以习近平新时代中国特色社会主义思想为指导,深入贯彻党的十九大和十九届二中、三中、四中、五中全会精神,全面落实习近平总书记对国家综合性消防救援队伍的授旗训词精神和对内蒙古重要讲话重要指示批示精神,紧紧围绕统筹推进“五位一体”总体布局和协调推进“四个全面”战略布局,坚持总体国家安全观,坚持人民至上、生命至上,统筹发展和安全,围绕推进自治区消防治理体系和治理能力现代化,全面优化细化“防”与“救”的责任链条,加快建设正规化、专业化、职业化国家综合性消防救援队伍,打造“全灾种、大应急”的消防救援力量新格局,全面提升防范化解重大安全风险、应对处置各类灾害事故的能力,有效维护人民群众生命财产安全和社会稳定,为建设更高水平平安内蒙古、筑牢祖国北疆安全稳定屏障提供坚实的消防安全保障。
第二节 基本原则
——坚持党的领导、服务大局。坚持党对消防救援事业的绝对领导,保证消防救援工作始终服务自治区经济社会发展大局,构建“全面覆盖、及时高效”的消防救援工作新格局,统筹社会公共消防资源,提升城乡火灾防控水平和灭火救援能力,确保全区消防安全形势持续稳定向好。
——坚持人民至上、生命至上。坚持以人民为中心的消防救援事业发展理念,贯彻预防为主、防消结合的方针,强化底线思维,始终把人民生命财产安全放在最高位置,不断提高公民消防安全素质和防灾减灾能力,不断增强为民服务意识,保障人民安居乐业。
——坚持改革创新、转型升级。着力破解消防救援事业发展难题,补齐消防救援工作短板,结合自治区灾害特点,建立健全防灾减灾救灾应急救援机制,加快消防救援队伍职能拓展提升,形成以国家综合性消防救援队伍为主力、以专业救援队伍为协同、以社会应急力量为辅助的应急救援力量体系。
——坚持依法治火、精准治理。全面深化消防执法改革,完善消防安全责任落实机制,构建科学合理、规范高效、公正公开的消防监督管理体系,优化消防安全环境,建立消防安全精准治理工作模式,减少火灾隐患和致灾因素,预防“小火亡人”事故,坚决遏制群死群伤恶性火灾事故发生。
——坚持科技引领、创新驱动。强化现代技术应用,提高科技化防控能力,整合应急产业资源、创新应急产业技术,实现科技信息共建共享、技术互补互助、人才互帮互教,不断提升消防救援数字化、专业化、智能化水平。
第三节 主要目标
构建与自治区经济社会发展水平相适应的公共安全防控体系和“全灾种、大应急”的救援力量体系,创新体制机制,优化统筹力量,强化ld体育中国官方网站保障。消防工作责任体制逐步健全,城镇、农牧区、林区“三位一体”火灾防控水平稳步提高,公民消防安全意识明显增强,火灾事故总量持续下降,重特大火灾事故有效遏制,国家综合性消防救援队伍作为应急救援“主力军”“国家队”作用得到充分发挥,应对处置巨灾大难的能力显著提升。
——消防责任体系更加健全。修订、完善消防管理相关法规、规章和ld体育中国官方网站措施,进一步明确政府、行业部门、团体、企事业单位落实消防安全责任,建立完善消防管理责任链条、火灾防控体系、监测预警机制。
——消防治理能力更加精准。运用新型消防监督管理模式,建立消防安全分级管控和火灾隐患排查治理双重预防机制,实现消防安全网格化[16]、行业系统标准化、社会单位规范化达标率达到100%,有效提升基层末端消防安全治理水平。
——消防救援力量更加完善。优化国家综合性消防救援队伍建设,加强政府、企业专职消防力量建设,推动大兴安岭林区城镇公安消防队伍转改移交,全区消防救援力量布局更加合理,预警研判、会商协作、联勤联动等机制全面建立,形成全方位、全领域、全效能的综合应急救援体系。
——消防基础保障更加有力。逐步解决消防救援站、消防水源规划建设欠账、滞后问题,提高车辆装备、战勤联勤、人才培养保障能力,实现消防基础保障与社会经济建设同规划、同部署、同发展。
——科技支撑作用更加凸显。强化科技创新引领作用,支持实用性技术研究,加强创新成果转化,全面提升立体化、全覆盖的社会火灾防控能力,实战化、智能化的综合应急救援能力和正规化、精细化的队伍管理水平。
——全民消防意识普遍提升。以消防宣传“五进”工作为抓手,建强消防宣传阵地,拓宽消防安全教育培训渠道,强化消防法治宣传,培育消防公益文化,弘扬消防救援精神,不断优化消防安全人文环境,不断提高消防安全文明程度。

第三章 主要任务
第一节 加强消防安全责任体系建设
完善消防法规标准。加强《中华人民共和国消防法》宣贯,深入贯彻中央深化消防执法改革要求,紧紧围绕全区火灾防控和消防救援队伍发展实际,完善地方法规标准建设。修订《内蒙古自治区消防条例》,出台提升消防安全管理水平和规范火灾调查处理的地方性技术标准,清理、修改、完善与消防改革和消防救援队伍建设发展不适应的地方规章、规范性文件。建立各级人大对“一法一条例”执法工作的监督评估机制。

落实消防安全责任。按照政府统一领导、部门依法监管、单位全面负责、公民积极参与的原则,各级政府加强对消防工作的组织领导,落实行政首长负责制和定期研究消防工作、定期报告工作情况的“双定期”制度,建立健全常态化督导和重大消防安全问题约谈及失职追责等机制。发挥各级防火安全委员会组织协调作用,推动职能部门落实责任制,开展年度消防工作考核,将考核结果作为政府主要负责人和领导班子综合考核评价的重要依据。按照《内蒙古自治区消防安全责任制实施办法》规定的部门行业职责,结合监管范围和执法责任,完善消防安全管理常态机制,组织开展针对性消防安全检查治理,消防救援机构落实综合监管职能,督促检查行业管理部门和下级政府消防工作开展情况。机关、团体、企业、事业单位健全“安全自查、隐患自除、责任自负”的自主管理机制,落实消防安全主体责任,明确职责任务。鼓励村民、居民开展消防安全自治,制定防火公约,成立义务消防组织,开展经常性防火检查、消防宣传和初期火灾扑救工作,打造“共建共治共享”的新格局。
第二节 提高火灾防控治理水平
强化消防精准治理。抓好重点领域专项治理,针对高风险场所、突出隐患、重点时段开展精准整治,结合消防安全专项整治三年行动,重点开展煤化工、易燃易爆、大型城市综合体、高层和地下公共建筑、学校、医院、社会福利机构、文博、老旧场所、易地扶贫搬迁安置点等火灾高风险领域专项整治;持续开展电动车、生命通道、消防产品、储能电站、新材料新业态等突出隐患治理;在重大活动、重要节日、火灾高发季节等时段开展专项检查;对重点地区、重点企业分级分类组织专家等专业技术力量开展精准指导帮扶和风险评估。加大部门联合执法力度。公安、住房城乡建设、教育、民政、卫生健康、文化和旅游、商务等部门明确消防工作管理机构和专(兼)职消防安全管理人员,掌握行业系统内消防安全状况,与消防救援机构建立会商研判、信息通报、联合执法机制,自治区所有学校、社会福利机构、文物古建筑、旅游景区、宗教场所、医疗机构、人员密集场所和易燃易爆单位等行业消防安全标准化管理全面达标。建立火灾风险信息预警发布机制,实时研判、分析评估火灾风险态势,提升事故监测和风险早期识别能力。
完善消防监管模式。深化消防执法改革,完善科学合理、规范高效、公正公开的消防监督管理体系,优化消防监管营商环境。全面推行以“双随机、一公开”[17]监管为基本手段、重点监管为补充、信用监管为基础、“互联网+监管”为支撑、火灾事故责任调查处理为保障的“五位一体”新型监管模式。坚持简政放权、加强事中事后监管,建立跨部门监管制度。针对不同履责状况、风险等级、信用水平的对象实施差异化分类监管,探索采取实地检查和在线监测相结合的方式开展抽查。相关部门签订合作备忘录,实现互信互任消防信用记录。深入推进消防监督执法规范化建设,严格执行双人执法、持证上岗和岗位交流制度,加强消防监督执法装备配备,全面实施消防执法全过程记录,落实消防执法事项法制审核制度,推行消防执法公示制度。建立完善火灾调查工作“三项制度”[18],落实“两个保障”[19],强化火灾事故倒查追责,加强单位主体、属地管理和部门监管责任追究,规范涉火刑事案件办理,建立较大以上火灾事故联合调查处理信息通报和整改措施落实情况评估制度。
提升基层治理能力。全面推进消防救援站开展消防安全检查、火灾登记、消防宣传服务等工作。2021年年底前,全区所有嘎查村建立健全村“两委”成员牵头的消防安全管理组织,将基层消防工作纳入实施乡村振兴战略考核指标。2025年年底前,全区所有苏木乡镇(街道)建立消防工作站等基层消防组织,至少明确1名消防安全协管员,采取委托的方式,将消防监督执法工作列入乡镇街道综合执法机构的职责范围。持续完善消防志愿者服务与新时代文明实践活动相结合的工作模式,统筹规划、严密实施,为艰苦边远地区志愿消防灾情速报员配备卫星电话。
第三节 构建消防救援力量体系
加强国家消防救援队伍建设。优化力量布局和队伍编成,形成“灾种全面覆盖、力量全域辐射、优势相互补充”的格局。根据城市建成区面积、常住人口和灭火救援任务量等实际需求,逐步解决历史欠账问题,提高普通消防救援站、小型消防救援站[20]建设密度。加强城市中心区、重点开发区域、大型工业园区等的国家综合性消防救援力量配置。建强特勤攻坚队伍,打造处置复杂、疑难火灾和抢险救援的“拳头”“尖刀”力量。完善自治区综合应急专业救援力量体系,加强综合应急救援、高层建筑、化工、地震灾害、抗洪抢险、重型工程机械、地下轨道交通和搜救犬分队专业救援队伍建设。根据自治区化工产业分布及专业救援力量基础等情况,组建1支国家级煤化工事故处置专业救援队、构建3个化工灾害事故灭火救援圈,在呼和浩特市、包头市、乌海市3个消防救援支队各组建1支重型化工灾害事故处置编队,在呼伦贝尔市、兴安盟、锡林郭勒盟、通辽市、赤峰市、乌兰察布市、巴彦淖尔市、阿拉善盟8个消防救援支队各组建1支轻型化工灾害事故处置编队。立足全区实际需要,着眼现代化发展方向,推动航空救援专业队伍建设。

加强多种形式消防队伍建设。按照“有效补充、弥补空白、标准适当、指挥顺畅”的原则,完善ld体育中国官方网站保障机制和运行模式,建设以政府专职消防队伍为主的多种形式消防力量。盟市、旗县(市、区)、苏木乡镇各级加强政府专职消防队建设,加大人员征招力度,按标准配齐车辆器材装备。支持国家重点镇和经济发达镇参照《城市消防站建设标准》提格建站。大型企业按照法律规定落实专职队伍建设责任,结合企业性质,配齐配强人员、装备、训练设施和站舍等;石油(煤)化工、储能电站等易燃易爆及新能源企业,依据相关规范标准,加强工艺处置队伍建设。社会单位、街道社区和嘎查村按照标准要求,全部建立志愿消防队[21]或微型消防站。

完成林区城镇消防队伍转改接收。2021年底,呼伦贝尔市人民政府完成对15个林业消防中队营房、装备、人员的接收工作,组建政府专职消防队;兴安盟阿尔山市新建2个政府专职消防队,落实消防队员招录工作,各消防队车辆器材、防护装备配备满足基本灭火需要。2022年至2025年,进一步加强呼伦贝尔市和兴安盟所有林区城镇政府专职消防队建设,继续补充招录合同制消防员,每个消防队至少配备1台抢险救援车、2台消防水罐车,人员、车辆和器材装备配备达到一级乡镇消防队配备标准。
强化消防救援队伍实战实训。推动训练由“单一灾种”向“全灾种”转变,改革训练内容,创新训练模式,强化训战安全,加强“六熟悉”[22]和实战演练。完善应急救援预案体系建设,统一预案标准,强化上下级预案、同级预案以及政府和社会单位等相关预案之间的衔接,建立常态化应急救援预案演练机制,开展实战演练和总结评估。优化升级训练专用场地、装备及器材,完成心理、烟热、燃烧、火幕墙、建筑构件破拆和支撑等基础技能训练设施配备,推进沙盘模型战术、计算机模拟指挥、实战模拟系统、消防通信、医疗急救等专业训练设施建设,完善高空、山岳、抗洪抢险、地震、化工等专业救援队伍训练的场地、设施及装备,提升人装有机结合训练成效。建立健全联勤联训机制,加强国家综合性消防救援队伍与多种形式消防队伍、社会救援力量的共训共练和勤务联动。

加强消防救援调度指挥。建立自治区、盟市分级指挥和队伍专业指挥体制,完善消防救援现场指挥部工作机制,形成党委和政府统一领导下的“部门统筹协调、队伍专业指挥”工作模式。规范国家综合性消防救援队伍调动程序,实行统一指挥、分级负责,提高救援指挥的统一性、权威性。推进各级消防救援指挥中心建设和智能接处警、智能指挥系统建设,将专职、志愿消防队伍、微型消防站和社会救援力量等纳入联席调度范畴。建立健全联勤联调工作模式,构建由政府职能部门、军队、武警和社会力量组成的指挥协同、会商研判、资源共享的快速高效应急联动平台。
第四节 完善战勤保障体系
配备现代化消防救援装备。加快补充急需装备、升级换代常规装备、研发配备高精尖装备,实现消防救援装备建设通用化、系列化、模块化,提高各类火灾扑救和特殊区域、复杂条件、极端环境下的应急救援攻坚能力。完善第三方装备效能检测、质量验收、维护维修、管理保障机制。加强消防科技装备成果推广力度,提升应急救援智能化水平。到2023年,所有消防救援站(盟市、旗县)执勤车辆达到“四个一”建设标准[23]。到2024年,各盟市完成呼吸器充气维修和气瓶水压检测、防护服装清洗维护等室站建设,落实消防车辆统型统配要求。到2025年,初步形成“适应灾种、品类齐全、功能完备、高效集成”的现代化消防救援装备体系。

提升战勤物资保障能力。按照“统一指挥、平战结合、协同高效、保障有力”的原则,加快构建区域“1+5+12+N”应急救援物资储备保障网络[24],扩大储备的品种和数量。加强特别重大灾害应急响应战勤保障,储备持续时间不少于72小时的保障物资,建立完善装备联储联供、应急筹措和应急调运的社会化消防救援战勤保障体系,提升大批量、成建制、长时间、全灾种任务遂行保障能力。提高应急物资储备信息化管理水平,搭建战勤保障信息管理平台。2021年,全区各盟市消防救援支队建成多种形式的战勤保障消防站。2022年,建成自治区消防救援战勤物资保障库并投入使用,建立应急装备物资储备市域分库(战勤保障基地),升级改造旗县级储备库,构建“区内2小时、市内1小时、旗县(市、区)内半小时”保障圈。到2025年,形成“多层级、一体化”消防救援战勤保障体系。加强消防职业健康保障工作,设立自治区级消防职业健康中心,盟市、旗县(市、区)两级建立消防卫勤保障实体化运行机制,实现“平时指战员医疗康复保障、战时应急卫勤遂行作战保障”。
加强应急救援物资储运投运。2023年前,完成自治区、盟市两级储备资源整合,分级分类落实物资储备和车辆装备配备标准,提升储备模块化、包装单元化、装配集成化和装卸机械化水平。完善公路、铁路、航空等应急调运与配送机制,实现快速机动运输,满足全区任意地点灾害事故24小时集结投送要求,建立健全应急救援物资紧急生产供应、收储轮换、调拨调用、优先通行、征用补偿等机制,建立自治区、盟市两级保障响应机制,推进从多灾种向全灾种,从跟进保障向主动保障转变,到2025年,形成“快速响应、模块储运、多元投送”的应急救援物资投送体系。依托装备生产企业的技术支持、装备保障、现场抢修、灭火药剂供应等应急服务,同步建立重特大灾害事故救援现场保障社会联动体系,健全救灾物资快速调拨和会商研判机制。

加强人才保障建设。完善消防救援人员招录、引进和培养机制,突出专业导向,增强专业化精度。建立健全岗位培训、业务集训、资格培训和任职培训的全方位教育培训体系,鼓励支持消防指战员通过在职教育培训提升专业素质和学历水平。规范消防专业人才库建设,实施专业人才重点培养工程,打造高素质专业消防人才队伍。完善符合消防救援高危职业特点的保障机制,强化落实工资待遇、伤亡抚恤、家属随调、子女教育、交通出行、看病就医、住房保障等专门ld体育中国官方网站,做好政府专职消防队员、消防文员和其他应急救援队伍的改革配套与保障落实工作。建立尊崇消防救援职业的荣誉体系,完善符合职业特点的表彰奖励制度。将消防救援人员职业保障工作纳入政府督查内容,推动各地区各部门落实相关责任。

第五节 强化消防基础设施建设
加强消防规划修编与实施。依据国民经济和社会发展规划、国土空间规划,科学编制城乡消防专项规划,将城乡消防安全布局、消防救援站、消防车通道、消防水源、消防通信和消防训练基地建设列入详细规划,与公共基础设施统一设计、统一建设、统一验收。各级人民政府定期组织对有关部门和相关单位编制、实施城乡消防规划情况以及公共消防设施建设、维护和管理情况进行监督检查。
加强公共消防基础设施建设。发展改革、住房城乡建设、交通运输、市政、电力等部门同步落实城镇、农村牧区消防水源、消防车通道等基础设施建设和安全改造工作。健全市政消火栓建设、管理、维护机制,新建、扩建城镇同步规划建设市政消火栓,商业密集区、物流仓储集中区和工业园区等火灾高危区域规划建设消防水鹤。“十四五”时期,全区新建市政消火栓11141个、消防水鹤1078座。到2024年,全区所有嘎查村至少建立1个固定消防车加水点,并应具备不间断供水条件,缺水地区采取修建消防水池、水窖等方式解决消防用水;大兴安岭19个林业城镇依托河流、湖泊等天然水源建设36个消防取水点。解决城市消防车通道拥堵问题,2023年前,新建一批公共停车设施,出台弹性停车、错时开放、潮汐停车、共享停车、居民优惠停车等ld体育中国官方网站机制。
第六节 推动消防科技信息化建设
深入实施“科技兴蒙”行动,加强与区内外相关高校、科研院所、企业创新合作,组建高水平专家技术支撑团队,建立“政产学研用”消防科技创新一体化机制。深度融入自治区数字经济、数字社会、数字政府建设战略,全面推进消防信息化基础建设。搭建新型消防信息化支撑平台,建设大数据基础资源池和自治区消防数据应用平台,为火灾防控、灭火救援、队伍管理、政务服务、应急通信等方面提供支撑保障。结合自治区新型智慧城市和数字乡村建设目标,鼓励行业部门、社会单位加强信息化、智能化和智慧化监管建设。基于应急管理部天空地一体化应急通信网络建设,实现指挥信息网、电子政务外网、互联网、卫星通信网、无线通信网(370MHz)之间安全互联、共建共用。
强化火灾防控信息化建设。构建“政府+市场”社会化防控管理模式,推广应用火灾智能感知、风险评估、监测预警、消防安全综合治理系统。加强消防数据平台建设,共享政务数据库、行业数据库信息,实现与信用监管体系有效衔接,推进新版一体化消防监督管理系统和“草原消防”移动APP的研发升级。推动社会化消防专业运营模式,实现大型商业综合体、老旧小区等高风险区域场所消防安全一码通管[25]、一图通览[26]。
强化应急救援信息化水平。运用智能传感、射频识别、视频图像、移动互联网等新型感知技术,实现对煤化工、精细化工、储能电站、危化品等高危行业领域全方位、立体化、无盲区动态数据采集监测。建设灭火救援定位感知系统,感知灾害现场态势、人员位置和生命体征、车辆和装备信息,辅助指挥决策,提升预案、演练、战评管理能力。打造新型智能指挥中心,建设消防实战指挥系统,实现全灾种救援一张图指挥、调度、分析和决策。
强化应急通信保障能力。加大危化、严寒、地下、断电、断网、断路等极端环境下的特种通信装备配备。构建应急管理、公安、工业和信息化、自然资源、水利、地震、气象、电信运营商和社会专业单位灾害现场应急通信保障协作机制,实现一键式联动响应。完善应急通信系统运维管理制度和战时运维响应机制,保障消防信息网络以及应用系统安全、稳定、高效运行。依托灾害信息员等队伍,不断优化“轻骑兵”应急通信前突小队[27]和志愿消防速报员[28]力量,提升偏远地区应急通信响应能力。加强复杂恶劣环境下的实战实演,磨合完善前突通信、直报直调、跨区域增援、联勤保障“四个响应”工作机制。

第七节 提升公众消防安全素质
建强消防宣传阵地。推进各级消防科普教育基地、消防主题公园(文化广场、街区)建设,并与防灾减灾救灾科普教育有机结合,实现资源共享。面向社会开放消防救援站,建设全民消防安全学习云平台,推广全国消防体验场馆预约系统。加强新媒体矩阵和全媒体中心建设,强化各级主流媒体宣传,利用公共交通工具等媒介扩大消防宣传覆盖面。加强公共场所、嘎查村(社区)消防宣传阵地建设,设立消防宣传教育服务站,定期开展上门宣传、入户培训活动,结合自治区特色通过“乌兰牧骑”“三下乡”“文化大篷车”等活动,广泛宣传消防安全知识。
加强消防教育培训。推动将消防安全教育纳入各级党校(行政学院)领导干部培训课程,纳入国民素质教育、普法教育、科普教育、职业技能培训等教育体系,建立完善学校消防安全教育长效机制。行业部门履行消防安全培训职责,落实单位消防安全培训主体责任。加强对苏木乡镇(街道)、嘎查村(社区)等基层组织消防工作人员和消防安全管理人、消防控制室值班人员、微型消防站队员及特殊工种人员的培训。推动采取政府购买服务等方式,引导社会培训机构积极开展全民消防安全培训,鼓励开展义务培训。建立消防安全素质调查评价体系,每年开展教育培训成效评估。
推动消防文化培育。培育消防公益文化,弘扬中国消防救援精神,支持创作与消防相关题材的诗歌、散文、小说等文学作品和影视、音乐、绘画等艺术作品,邀请艺术家开展消防文艺作品创作和宣传活动,打造特色鲜明的内蒙古消防卡通形象、动漫作品。定期举办与消防安全相关的演讲、科普展览等活动,开展优秀消防文艺作品的征集、评选、推广活动,培树热心社会消防公益事业和见义勇为的消防典范,提高社会消防安全文明程度。依托自治区地理优势,加强消防救援国际交流合作,开展与“一带一路”沿线国家、蒙俄边境口岸地区消防救援人员交流培训和装备技术合作。

第四章 重大工程
第一节 消防安全治理提升工程
推动落实消防安全责任制,建立运行专家评估制度和消防诚信体系,开展行业消防安全标准化管理标杆建设,提升单位社区消防安全能力,建设消防安全治理信息化平台。为消防监督执法、火灾事故调查人员配备专业车辆和现代化、智能化、便携式器材装备,提升监督检查科技信息化能力。

第二节 综合应急专业救援力量建设工程
完成自治区综合应急救援机动支队所属8支专业救援队伍建设任务,开展队伍综合救援能力评估,突出随用随调的灵活机动特性,具备跨区域、跨省(区、市)调动支援能力,形成“1+12+N”跨区域作战体系[29]。


第三节 国家级煤化工事故应急处置
实战实训基地和煤化工事故处置专业救援队建设工程
在鄂尔多斯市建成国家级煤化工救援专项训练基地,并组建一支具备处置煤化工事故攻坚能力的国家级专业化队伍,配套建成煤化工救援模拟训练设施,承担全国煤化工事故处置技术培训和比武竞赛。

第四节 化工灾害事故灭火救援圈建设工程
依托国家级煤化工事故应急处置实战实训基地和煤化工事故处置专业救援队建设工程,结合自治区化工产业分布情况,构建“呼和浩特市、包头市、鄂尔多斯市、乌兰察布市”“乌海三角区”“赤峰市、通辽市、锡林郭勒盟”3个化工灾害事故灭火救援圈。建设3个化工应急物资储备库。按照辐射范围,购置处置化工灾害事故车辆装备,组建举高喷射、灭火冷却、远程供水、化学洗消、战勤保障、通信指挥单元,全面提升化工灾害事故灭火救援处置能力。

第五节 消防数据应用平台建设工程
依托应急管理部、消防救援局和自治区大数据中心,采取“自治区级统建,盟市、旗县(市、区)分级应用”的模式,按照“1+1+1+2”构架[31],建成自治区消防数据应用平台。

第六节 国家级消防科普教育基地建设工程
建设国家级消防科普教育基地,建筑面积约1万平方米,包括室内和室外场地,以宣传普及消防安全知识、提高公众消防安全意识和自防自救能力、提升消防救援队伍专业素养、树立消防救援队伍良好形象为主要功能,配备影音设备、灭火体验设施、火灾及其他灾害事故体验设施、消防设施展示设备、远程培训系统。

第五章 保障措施
第一节 强化组织领导
将自治区“十四五”消防救援事业规划实施工作纳入党委和政府重要议事日程,统筹推动各项任务目标的分解落实,制定实施方案和进度表,明确责任部门、工作要求和完成时限,建立定期会商协调工作机制。
第二节 强化统筹协调
发展改革、自然资源、财政、农牧、住房城乡建设等部门要细化落实主要任务,根据工作职能,在ld体育中国官方网站制定、用地规划、项目安排及体制创新等方面全力支持,及时协调解决规划实施中的问题,确保任务目标落到实处。
第三节 强化经费保障
进一步完善地方消防经费保障机制,贯彻落实财政部、应急管理部《国家综合性消防救援队伍经费管理暂行规定》(财建〔2020〕38号)及自治区相关规定,确保消防经费投入与当地经济社会发展水平相适应,自治区、盟市要加大对旗县级财力困难地区消防救援站建设支持力度。
第四节 强化督导考评
建立年度检查考核机制,强化规划实施进度的动态监管和调查分析,对发现的问题及时研究解决,自治区防火安全委员会将对规划执行情况进行中期评估和终期考核,评估考核结果作为评价各级人民政府和各部门绩效的重要依据。
附件:1.“十四五”时期国家综合性消防救援队站建设规划表
2.“十四五”时期消防专业救援队建设规划表
3.“十四五”时期消防救援队伍训练设施建设规划表
4.“十四五”时期政府专职消防队建设规划表
5.“十四五”时期政府志愿服务队员、政府专职消防队员和消防文员招录规划表
6.“十四五”时期消防科技信息化建设规划表
7.“十四五”时期市政消火栓(市政消防水鹤)建设规划表
8.名词解释










附件8
名词解释
[1] “四个能力”:为规范社会单位的消防安全管理行为,社会单位必须具备“检查消除火灾隐患能力,组织扑救初起火灾能力,组织人员疏散逃生能力,消防宣传教育培训能力”。
[2] “三自主、两公开、一承诺”:旨在强化单位消防安全主体责任,着力提升单位的自防自救能力。其中“三自主”指自主评估风险、自主检查安全、自主整改隐患;“两公开”指向社会公开消防安全责任人、管理人;“一承诺”指承诺本场所不存在突出风险或者已落实防范措施。
[3] 微型消防站:指依托群防群治力量和单位已有的消防组织,按照“3分钟到场”要求划定最小灭火单元,以加强初起火灾应急处置准备工作为根本,建立的有人员、有器材、有战斗力的企业或社区志愿消防队。
[4] “三停”:责令停止施工、停止使用或者停产停业。
[5] 区域性火灾隐患:城乡结合部、城市老街区、集生产储存居住为一体的“三合一”场所、“城中村”、“棚户区”、出租屋、连片村寨等存在影响公共消防安全的火灾隐患集中区域。
[6] “五进”:消防宣传进社区、进企业、进学校、进农村、进家庭。
[7] 国民消防安全常识知晓率:包括消防安全防范意识和火场自救逃生知识技能两个一级指标,通过计算机抽样调查统计。一级指标又细分为96119火灾隐患举报投诉电话知晓率、对家用电器线路、燃气管道、灶具等的检查习惯等10个二级指标。
[8] 火灾四项指数:接报火灾数量、火灾死亡人数、火灾受伤人数、直接财产损失。
[9] 人员密集场所:是指公众聚集场所,医院的门诊楼、病房楼,学校的教学楼、图书馆、食堂和集体宿舍,养老院,福利院,托儿所,幼儿园,公共图书馆的阅览室,公共展览馆、博物馆的展示厅,劳动密集型企业的生产加工车间和员工集体宿舍,旅游、宗教活动场所等。公众聚集场所,是指宾馆、饭店、商场、集贸市场、客运车站候车室、客运码头候船厅、民用机场航站楼、体育场馆、会堂以及公共娱乐场所。
[10] 高层建筑:建筑高度大于27m的住宅建筑和建筑高度大于24m的非单层厂房、仓库和其他民用建筑。
[11] 超高层建筑:建筑高度超过100m的住宅和公共建筑。
[12] 城市综合体:以建筑群为基础,融合商业零售、商务办公、酒店餐饮、公寓住宅、综合娱乐五大核心功能于一体的“城中之城”(功能聚合、土地集约的城市经济聚集体)。
[13] “智慧消防”:利用物联网、互联网、云计算等技术,依托消防大数据中心构建的能够辅助消防安全、监督、预防、扑救等决策,全面提升城乡火灾预防、灭火救援应急处置能力和便民服务水平的消防体系。
[14] “智慧城市”:利用各种信息技术或创新概念,将城市的系统和服务打通、集成,以提升资源运用的效率,优化城市管理和服务,以及改善市民生活质量。
[15] “四句话方针”:2018年11月9日,国家综合性消防救援队伍授旗仪式在人民大会堂举行。中共中央总书记、国家主席、中央军委主席习近平向国家综合性消防救援队伍授旗并致训词,提出国家消防救援队伍要“对党忠诚、纪律严明、赴汤蹈火、竭诚为民”,在人民群众最需要的时候冲锋在前,救民于水火,助民于危难,给人民以力量,为维护人民群众生命财产安全而英勇奋斗。
[16] 消防安全网格化:按照属地管理、专群结合、群防群治的原则,依托社会治安综合治理等网格资源,依靠基层政府和社会组织力量,综合运用信息化等手段,在城市街道办事处以社区为单元,在乡镇人民政府以村屯为单元,划分若干消防安全管理网格,对网格内的单位、场所、村(居)民楼院、村组实施消防安全动态管理,实现城镇社区、村庄消防工作有人抓、有人管。切实构建“全覆盖、无盲区”的消防管理网络。
[17] “双随机、一公开”:在监管过程中随机抽取检查对象,随机选派执法检查人员,抽查情况及查处结果及时向社会公开。
[18] 火灾调查工作三项制度:火灾调查工作考评考核制度,火灾延伸调查工作规则,火灾调查协作制度。
[19] 两个保障:基础保障,火灾调查人员权益保障。
[20] 小型消防站:建设面积、车辆数和车库数等指标低于现行《城市消防站建设标准》(建标152-2011)的消防站。
[21] 志愿消防队:自愿、无偿从事灭火救援的志愿服务组织,包括兼职消防队、义务消防队以及由乡镇政府、社会单位、村民委员会、居民委员会和热心消防公益事业群众建立的从事灭火救援等自防自救工作的各类消防组织。
[22] 六熟悉:熟悉辖区交通道路、消防水源情况;熟悉消防安全重点单位数量、分类和分布情况;熟悉消防安全重点单位建筑物结构和使用情况;熟悉消防安全重点单位重点部位情况;熟悉消防安全重点单位内部消防设施和消防组织情况;熟悉辖区主要灾害事故类型和处置对策、基本程序。
[23] “四个一”建设标准:配置1台城市主战消防车、1台(中)重型泡沫消防车、1台具有救援功能的举高类消防车和1台多功能抢险救援消防车。
[24] “1+5+12+N”应急救援物资储备保障网络:自治区消防救援总队建设1个战勤物资保障库,5个盟市各建设1个战勤保障基地,12盟市各建设1个战勤保障消防站,每个消防救援站配套战勤保障班组。
[25] 一码通管:综合评估单位建筑防火,消防设施,消防安全管理数据,生成社会单位的健康二维码,实现对单位消防安全的统一管理。
[26] 一图通览:使用一张预警预测可视化图,实现辖区内所有消防安全重点单位、一般单位的地图四色预警预测展示。
[27] “轻骑兵”应急通信前突小队:旗县级消防救援指战员、选聘的摩托骑手、饲养骡马的当地群众配备关键性通信装备,实现大灾自动集结、小灾双向通信、定点按需召集的联勤联动队伍,满足极端条件下通信力量快速投送等实战需要。
[28] 志愿消防速报员:在人口相对集中、地理位置偏僻,且易形成“信息孤岛”的嘎查村,以及未设消防救援站或政府专职消防队的乡镇,选聘村、乡级干部群众,根据任务需要配发通信和个人装备,负责灾情速报、值守台开通、救援向导、协助救援等工作。
[29] “1+12+N”跨区域作战体系:自治区消防救援总队建设1支跨区域机动增援编队、12个盟市消防救援支队各建设1支跨区域机动增援编队、12个盟市消防救援支队建设多支小型跨区域机动增援编队。
[30] 城市主战消防车:作为执勤的消防站执行灭火救援应急任务的第一出动力量,具有大比功率、多功能、高性能、多乘员(乘坐6-10名消防指战员)、智能化、短轴距等特征的消防车。
[31] “1+1+1+2”构架:1套“软硬件支撑”、1个“访问门户”、1个“智慧大脑”、2个“业务应用域”。
主办单位:ld体育中国官方网站主办 承办单位:ld体育中国官方网站办公厅承办
蒙ICP备05000248号
蒙公网安备15010502000333 政府网站标识码:1500000001
本网站发布的所有信息均不收取任何费用如遇到任何以本网站名义收取费用的情况请向自治区政府办公厅纪检部门举报
是否“确认”跳转到登录页?