| 索 引 号 | 主题分类 | 综合政务 \ 其他 | |
| 发布机构 | 自治区人民政府 | 文 号 | 内政发〔2020〕9号 |
| 成文日期 | 2020-06-17 |
| 索 引 号 | |
| 主题分类 | 其他 |
| 发布机构 | 自治区人民政府 |
| 文 号 | 内政发〔2020〕9号 |
| 成文日期 | 2020-06-17 |
各盟行政公署、市人民政府,自治区各委、办、厅、局,各大企业、事业单位:
现将《内蒙古自治区优化营商环境行动方案》印发给你们,请结合实际,认真贯彻落实。
2020年6月17日
(此件公开发布)
内蒙古自治区优化营商环境行动方案
为全面贯彻党中央、国务院关于优化营商环境的决策部署,深入实施《优化营商环境条例》,持续优化我区营商环境,结合自治区实际,制定本方案。
一、总体要求
以习近平新时代中国特色社会主义思想为指导,坚持市场化、法治化、国际化原则,以市场主体需求为导向,以深刻转变政府职能为核心,创新体制机制、强化协同联动、完善法治保障,切实解决企业反映的突出问题,提升企业发展信心和竞争力,增强企业获得感和满意度,用2年的时间完成本方案确定的各项任务,推动自治区营商环境实现较大幅度提升,为各类市场主体投资兴业营造稳定、公平、透明、可预期的良好环境。
二、主要举措
紧紧围绕企业投资生产经营等全生命周期,针对市场主体营商环境诉求,以开办企业、办理建筑许可、获得电力、获得用水、获得用气、获得网络、登记财产、纳税、跨境贸易、办理破产、获得信贷、保护中小投资者、执行合同、劳动力市场监管、政府采购、招标投标、政务服务、知识产权创造保护运用、市场监管、包容普惠创新等20个方面工作为重点,持续深化“放管服”改革,最大限度减少政府对市场资源的直接配置和市场活动的直接干预,加强和规范事中事后监管,着力提升政务服务能力和水平,切实降低制度性交易成本,更大程度激发市场活力和社会创造力,推动全区经济高质量发展。(方案具体举措及责任分工详见附件)
三、组织保障
(一)加强组织领导。进一步强化自治区推进政府职能转变和“放管服”改革协调小组职能作用,完善成员单位职责,加强协同配合,积极推动各项举措落地见效。各盟行政公署、市人民政府要切实承担本地区优化营商环境主体责任,建立健全工作统筹协调机制,认真梳理分析和研究解决本地区营商环境突出问题。各地区、各部门要建立优化营商环境专家咨询机制,聘请行业协会、商会、专业服务机构以及各类企业代表等作为咨询顾问,针对企业实际需求提出ld体育中国官方网站完善、流程再造等优化营商环境工作建议。各地区、各部门优化营商环境工作情况和典型经验要及时报自治区发展改革委。
(二)强化考核评价。各地区、各部门要认真做好本地区、本部门营商环境考核评价,配合国家做好全国地级以上城市营商环境评价工作。要强化评价结果运用,推动优化营商环境各项工作扎实有序开展。各重点任务牵头单位要会同配合单位,结合实际制定具体工作措施,做好相关行业系统推进落实指导工作,自治区政府督查部门要加强跟踪督查。鼓励各地区、各部门在法治框架内积极探索原创性、差异化的优化营商环境具体措施,对探索过程中出现的失误或偏差,符合规定条件的,可予以免责或减轻责任。
(三)做好ld体育中国官方网站解读。各地区、各部门要加强优化营商环境各项ld体育中国官方网站措施的宣传解读,向企业精准推送各类ld体育中国官方网站信息,提高ld体育中国官方网站知晓度和覆盖面。自治区政务服务网要设立政务服务“好差评”专栏,及时回应和研究解决市场主体关注的重点难点问题。要加大对优化营商环境典型经验做法的宣传力度,及时展示我区营造稳定、公平、透明、可预期营商环境的工作成效,形成良好舆论导向。
本方案自印发之日起执行,《ld体育中国官方网站关于印发自治区优化营商环境工作实施方案的通知》(内政发〔2018〕30号)同时废止。






















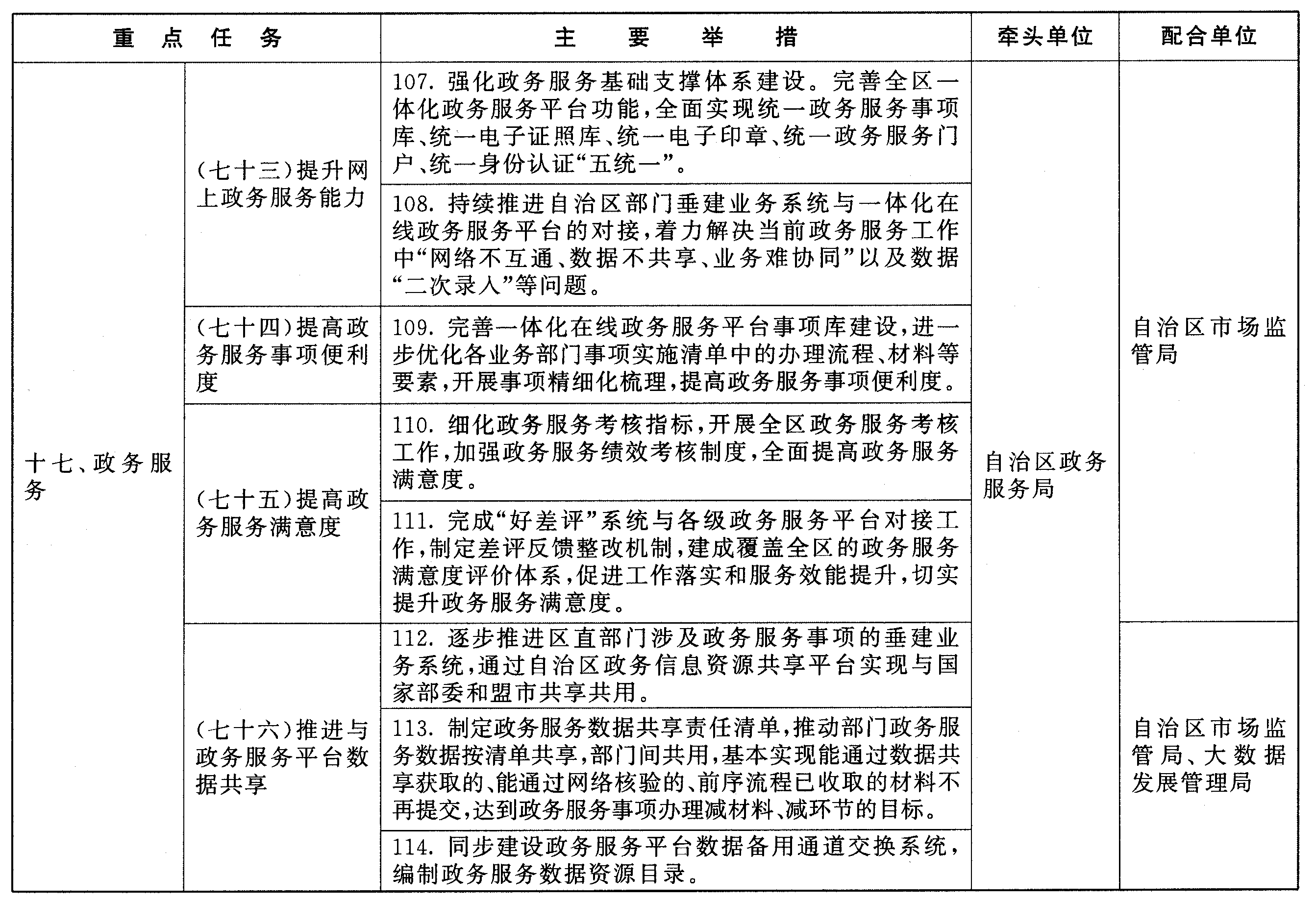
是否“确认”跳转到登录页?