| 索 引 号 | 主题分类 | 其他 \ 其他 | |
| 发布机构 | 文 号 | 内政办发〔2017〕96号 | |
| 成文日期 | 2017-06-05 |
| 索 引 号 | |
| 主题分类 | 其他 |
| 发布机构 | |
| 文 号 | 内政办发〔2017〕96号 |
| 成文日期 | 2017-06-05 |
各盟行政公署、市人民政府,自治区各委、办、厅、局,各大企业、事业单位:
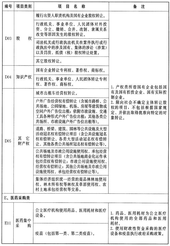
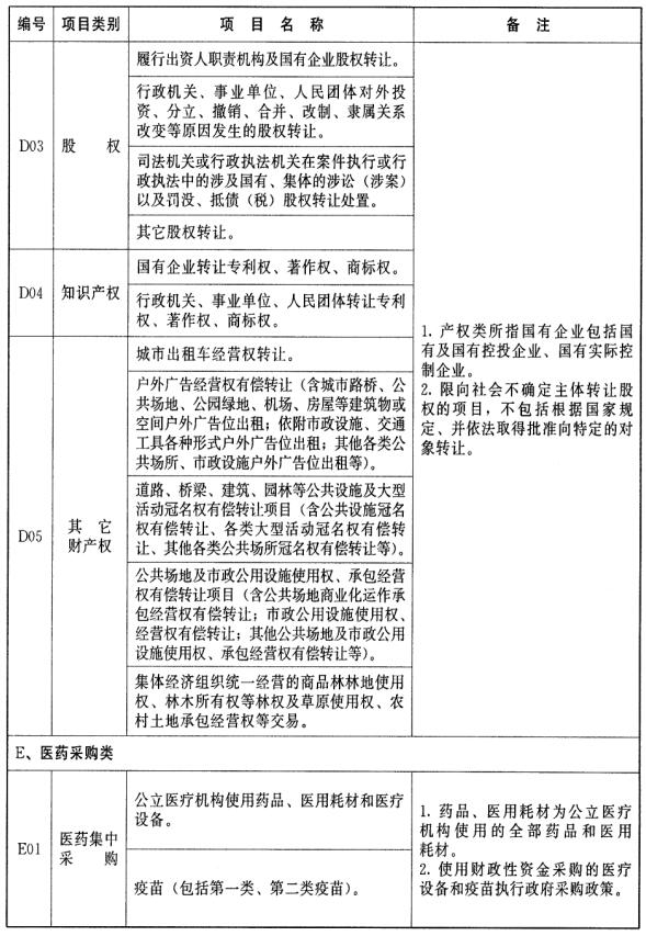
按照《内蒙古自治区公共资源交易平台管理服务实施细则》(内政发〔2017〕60号文件)的有关要求,经自治区人民政府同意,现发布《2017-2018年度内蒙古自治区公共资源交易目录》(以下简称《目录》),并就有关事项通知如下:
一、凡列入《目录》的各类公共资源项目,须进入自治区各级公共资源交易平台进行交易。
二、各级财政、国土资源、住房城乡建设、交通运输、水利、林业、卫生计生、国资、电力等行业监督管理部门要按照职责分工,负责推进列入《目录》的房建及市政工程、交通运输工程、水利工程、电力工程招标和政府采购、国有土地使用权和矿业权出让转让、药品医用耗材及医疗设备采购、国有产权交易等项目进场交易,加强对《目录》内各类公共资源项目进场交易活动的监督管理。
三、凡列入《目录》的各类公共资源项目未进场交易的,或将项目化整为零以及采用其他方式规避进场交易的,各有关部门不得为其办理行政许可、资金拨付、产权过户和使用等手续,并依法进行相应处罚;各级监察机关依法对责任单位和责任人进行责任追究。其违法行为将记录到全区统一的信用管理系统。
四、未列入《目录》的公共资源交易项目,可进入自治区各类公共资源交易平台交易,也可采用其他交易方式。委托进入各级公共资源交易平台进行交易的,各级公共资源管理和执行机构要一视同仁做好服务,不得以任何理由予以拒绝。
五、进入公共资源交易平台进行交易的各类项目,现阶段仍按照其适用法律和管理权限,执行国家和自治区各行业管理部门确定的招标、采购和交易的限额标准。
2017年6月5日
(此件公开发布)
是否“确认”跳转到登录页?