当前位置: 首页/政务公开/法定主动公开内容
索 引 号 主题分类 商贸、海关、旅游 \ 其他
发布机构 自治区人民政府办公厅 文  号 内政办发〔2022〕82号
成文日期 2022-12-02
索 引 号
主题分类 其他
发布机构 自治区人民政府办公厅
文  号 内政办发〔2022〕82号
成文日期 2022-12-02

ld体育中国官方网站办公厅关于
印发自治区冷链物流发展实施方案的通知

发布日期:2022-12-08 19:41
分享到:
【字体:  

各盟行政公署、市人民政府,自治区各委、办、厅、局,各大企业、事业单位:

经自治区人民政府同意,现将《内蒙古自治区冷链物流发展实施方案》印发给你们,请结合实际,认真贯彻落实。

2022年12月2日    

(此件公开发布)


内蒙古自治区冷链物流发展实施方案

为贯彻落实《国务院办公厅关于印发“十四五”冷链物流发展规划的通知》(国办发〔2021〕46号)精神,推动全区冷链物流高质量发展,有效解决冷链物流设施建设滞后、全程冷链物流比重偏低、服务保障能力不强等问题,更好满足城乡居民对肉类、水果、蔬菜、乳品、水产品、速冻食品及医药产品冷链物流需求,促进消费结构持续升级,结合自治区实际,制定本方案。

一、主要目标

聚焦自治区冷链物流生产、流通、消费实际,着力补齐设施短板、畅通运输网络、提升技术装备水平、健全监管保障机制。到2025年,争创国家骨干冷链物流基地和国家物流枢纽5—6个,力争建设产销冷链集配中心6—8个、产地保鲜设施500个,构建以国家骨干冷链物流基地、产销冷链集配中心和两端冷链物流设施为支撑的三级冷链物流设施网络,显著提高农畜产品跨季节供需、冷链产品跨区域流通的能力和效率,基本建立畅通高效、安全绿色、智慧便捷、保障有力的现代冷链物流体系,为推动自治区经济社会高质量发展提供有力支撑。

二、重点任务

(一)加快建设骨干冷链物流基地。推动呼和浩特、巴彦淖尔国家骨干冷链物流基地加快建设运营,全面提升集聚辐射功能。支持包头市、通辽市、鄂尔多斯市等承载城市创建国家骨干冷链物流基地,整合集聚分散的冷库、冷藏车等存量设施资源,补齐关键领域设施短板,推动冷链物流集群式发展。结合自治区农畜产品、食品药品等冷链物流需求,支持呼和浩特商贸服务型国家物流枢纽、乌兰察布—二连浩特陆港型(陆上边境口岸型)国家物流枢纽、鄂尔多斯生产服务型国家物流枢纽、满洲里陆上边境口岸型国家物流枢纽提升冷链服务能力,支持包头市、赤峰市等国家物流枢纽承载城市建设具有冷链服务功能的国家物流枢纽。(自治区发展改革委,有关盟行政公署、市人民政府按职责分工负责)

(二)加快建设冷链集配中心。依托农业大县、特色农畜产品优势产区,建设产地冷链集配中心,改善产地公共冷库设施条件,强化产地预冷、仓储保鲜、分级分拣、初加工、产地直销等能力,减少产后损失。推动消费规模和物流中转规模较大的城市建设商贸冷链集配中心,发挥流通加工、区域分拨、城市配送作用,面向商超、批发市场、生鲜连锁店、酒店餐饮、学校、机关团体等开展农畜产品集中采购、流通加工、多温共配。推动大型农畜产品批发市场打造冷链集配中心。(自治区农牧厅、商务厅、财政厅、总工会按职责分工负责,各盟行政公署、市人民政府负责落实。以下均需各盟行政公署、市人民政府负责落实,不再列出)

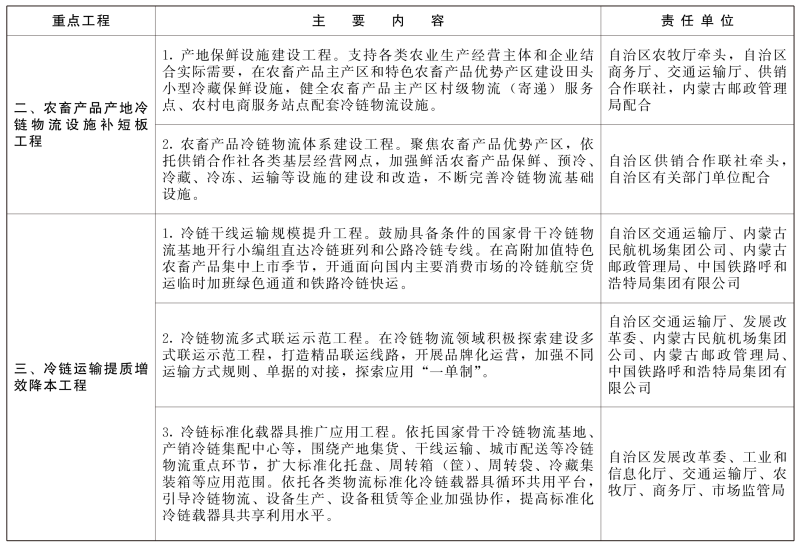
(三)补齐产销两端冷链物流设施短板。围绕产地“最先一公里”冷藏保鲜需求,引导农牧民专业合作社、家庭农牧场、农村牧区集体经济组织、基层供销合作社、物流企业等结合实际需要,在生鲜农畜产品重点苏木乡镇和嘎查村分区分片合理集中建设产地冷藏保鲜设施,探索发展共享式“田头小站”等移动冷库、冷链设施设备租赁等专业化、全程化仓储保鲜冷链物流服务,提高产地源头冷链物流设施综合利用效率。推动快递企业加强冷链物流服务能力建设,加快完善城市冷链即时配送体系,引导生鲜零售、餐饮、体验式消费等融合发展。鼓励邮政快递、供销合作社、电商企业等利用既有物流网络,整合产地冷链物流资源,拓展农畜产品出村进城冷链物流服务渠道。推动城市冷链物流“最后一公里”设施建设,引导农贸市场、商超、便利店、药店、生鲜电商、快递企业等完善城市末端冷链物流设施,促进末端冷链配送发展。(自治区农牧厅、商务厅、乡村振兴局、供销合作联社,内蒙古邮政管理局按职责分工负责)

(四)发展肉类冷链物流。加强肉羊、肉牛、生猪、肉禽优势产区冷链物流设施建设,构建肉类主产区和主销区有效对接的冷链物流基础设施网络。顺应畜禽屠宰加工向养殖集中区域转移趋势,完善规模屠宰、预冷排酸、低温分割、保鲜包装、冷链储运链条,加快构建“定点屠宰、品牌经营、冷链流通、冷鲜上市”的肉类供应链体系。鼓励发展“牧场+超市”“养殖基地+肉制品精深加工+超市”等新模式。(自治区农牧厅、商务厅、交通运输厅、供销合作联社按职责分工负责)

(五)发展果蔬冷链物流。依托呼和浩特市、包头市、赤峰市设施蔬菜,锡林郭勒盟、乌兰察布市冷凉蔬菜,通辽市、巴彦淖尔市加工型蔬菜等生产基地,以及呼伦贝尔市、通辽市、巴彦淖尔市、乌海市、阿拉善盟等瓜果主产区,因地制宜建设预冷设施、储藏窖、气调库等产地仓储保鲜设施。引导快递、电商企业推广使用可循环利用包装、载器具以及零售末端保鲜柜,完善脱水干制、称量包装、检验检测、低损输送、质量管控等配套功能。(自治区农牧厅、商务厅、交通运输厅、乡村振兴局、供销合作联社,内蒙古邮政管理局按职责分工负责)

(六)发展乳品冷链物流。推进呼和浩特市为核心的沿黄地区、呼伦贝尔市和锡林郭勒盟等草原牧区以及赤峰市、通辽市等西辽河流域奶类主产区冷链物流设施建设,鼓励规模化奶业企业升级冷链物流设施设备,提高一体化运作效率和温度质量管控水平。发挥龙头乳品企业以及电商、连锁超市等流通渠道作用,完善低温液态奶冷链配送体系,发展网格化、高频率配送到家服务。(自治区农牧厅、商务厅、交通运输厅、市场监管局按职责分工负责)

(七)发展水产品冷链物流。依托呼和浩特市、呼伦贝尔市、兴安盟、通辽市、赤峰市、巴彦淖尔市、鄂尔多斯市等淡水鱼、蟹、虾产区,鼓励各类主体建设完善覆盖养殖捕捞、到岸装卸、加工包装、仓储运输、质量管控等环节的设施设备,提高水产品冷链物流服务与快速检验检测检疫能力。推动建设一批水产品销地大型批发市场、冷链集配中心,加快提升销地冷链分拨配送能力。支持口岸机场建设具有国际货运、冷链仓储、报关、检验检测检疫等功能的水产品航空货运冷链物流服务通道。(自治区农牧厅、商务厅、交通运输厅、卫生健康委、市场监管局,呼和浩特海关、满洲里海关按职责分工负责)

(八)发展速冻食品冷链物流。支持呼和浩特市、包头市、赤峰市、通辽市、乌兰察布市等速冻食品产业集聚区龙头生产企业对接国家骨干冷链物流基地和产销冷链集配中心,建立集原材料采购、生产加工、产品销售、检验检测于一体的全流程冷链服务链条,促进速冻食品产业规模化、集约化发展。适应连锁餐饮、团餐等标准化、流程化经营要求,依托产销冷链集配中心、中央厨房,发展速冻类标准食材、食材半成品供应链,提高品控能力。(自治区商务厅、市场监管局、供销合作联社按职责分工负责)

(九)发展医药产品冷链物流。引导道地中药(蒙药)材主产区因地制宜建设通风贮藏库、冷藏库、地窖等,完善分级、清洗、干燥、包装、装卸输送等商品化处理设施设备。支持医药生产企业、流通企业、物流企业建设医药物流中心,完善医药冷库网络化布局及配套冷链设施设备功能,提升信息化管理水平。推动医药生产、流通、物流企业与疾控中心、医院、苏木乡镇卫生院(室)等医疗网点无缝衔接,提高医药产品冷链物流和使用环节的质量保障水平,鼓励发展多温共配、接力配送等模式。健全应急联动服务及统一调度机制,严格落实全国统一的医药产品冷链物流特别管理机制,保障紧急状态下疫苗等重要医药产品运输畅通和过程质量安全。(自治区农牧厅、卫生健康委、交通运输厅、应急厅、市场监管局、药监局,内蒙古邮政管理局按职责分工负责)

(十)强化冷链干支线运输。发挥呼和浩特、巴彦淖尔国家骨干冷链物流基地和呼和浩特商贸服务型、鄂尔多斯生产服务型、乌兰察布—二连浩特陆港型(陆上边境口岸型)、满洲里陆上边境口岸型国家物流枢纽等大型物流基础设施集聚优势,完善集疏运体系,开展规模化冷链物流干支线运输。大力发展公路冷链专线、铁路冷链班列等干线运输模式,重点提高铁路在中长距离冷链物流干线运输中的比重。引导物流企业强化综合服务能力,提供“干线运输+区域分拨+城市配送”冷链物流服务。(自治区发展改革委、交通运输厅,内蒙古邮政管理局、中国铁路呼和浩特局集团有限公司、内蒙古民航机场集团公司按职责分工负责)

(十一)完善城乡冷链物流双向通道。畅通农畜产品上行通道,鼓励发展“平台企业+农业基地”“生鲜电商+产地直发”等新业态新模式,引导形成产销密切衔接的农畜产品出村进城新通道。推进“快递进村”工程,鼓励邮政快递、供销、交通运输、电商等企业共建共用冷链物流基础设施,扩大生鲜消费品供给。鼓励大型生鲜电商、连锁商超等统筹建设城乡一体化冷链物流网络。(自治区交通运输厅、农牧厅、商务厅、供销合作联社,内蒙古邮政管理局按职责分工负责)

(十二)发展冷链多式联运。依托呼和浩特市、鄂尔多斯市航空枢纽以及主要铁路、公路枢纽,加强自动化、专业化、智能化冷链多式联运设施建设,发展冷链航班、冷链运输车专线网络,提高多式联运一体化组织能力。大力发展冷链甩挂运输,鼓励企业建立“冷藏挂车池”。培养冷链多式联运经营人,统筹公路、铁路、航空等多种运输方式和邮政快递,开展全程冷链运输组织。(自治区交通运输厅、发展改革委、公安厅,中国铁路呼和浩特局集团有限公司、内蒙古民航机场集团公司按职责分工负责)

(十三)畅通冷链运输国际通道。积极争取设立呼和浩特市进境冰鲜水产品、满洲里市和乌兰察布市进境肉类监管场地。依托乌兰察布市七苏木中欧班列枢纽物流基地等项目建设,提升中欧班列冷链物流服务水平,畅通亚欧陆路冷链物流通道。鼓励满洲里、二连浩特、甘其毛都等主要农畜产品进出口口岸积极拓展国际铁路联运、跨境公路国际冷链物流业务。鼓励具备条件的企业布局建设冷链海外仓,提升跨境冷链物流组织能力。(自治区发展改革委、交通运输厅、商务厅,呼和浩特海关、满洲里海关按职责分工负责)

(十四)推动冷链设备设施升级。引导冷链运输企业使用标准化托盘、周转箱等运载单元以及蓄冷箱、保温箱等单元化冷链载器具。加强标准化冷链载器具循环共用体系建设,完善载器具租赁、维修、保养、调度等公共运营服务。严格冷藏车市场准入条件,加大标准化车型推广力度,加强冷藏车生产、改装监管,依法依规严厉打击非法改装行为。(自治区公安厅、交通运输厅按职责分工负责)

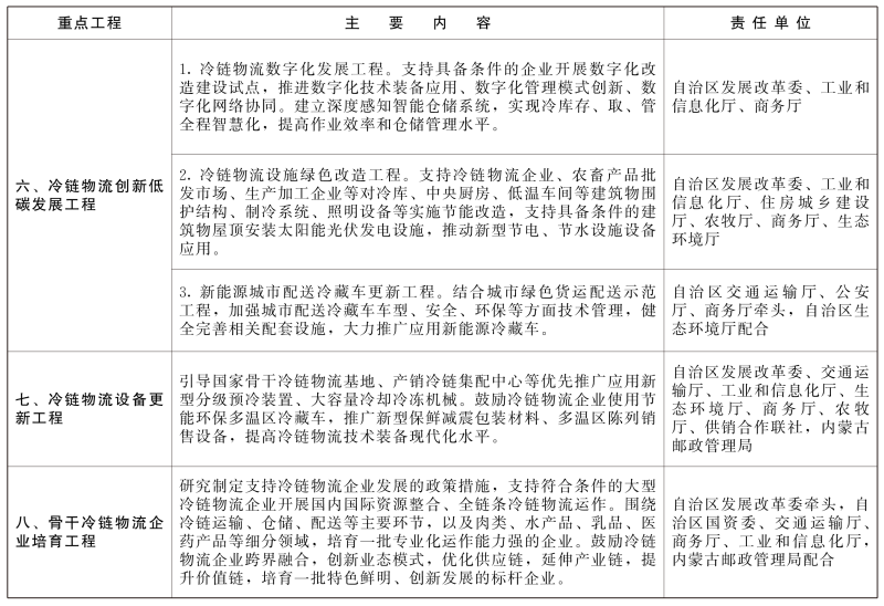
(十五)提高数字化智能化水平。对接全国供销合作社农畜产品冷链物流公共服务信息平台,积极参与全国性、多层级数字冷链仓库网络建设。推动冷链物流数字化发展,推广温度传感器、温度记录仪、无线射频识别(RFID)电子标签等设备,实现到货检验、入库、出库、盘点等各环节数据自动化采集与传输。鼓励企业牵头开展冷链物流相关技术、装备的研发应用,促进传统冷链物流产业智能化发展。积极参与数字化冷库试点工作。依托呼和浩特市、乌兰察布市、鄂尔多斯市等城市网络货运试点工作,引导网络货运平台企业开展冷链物流业务,提高冷链物流运输效率。(自治区科技厅、工业和信息化厅、财政厅、交通运输厅、供销合作联社,内蒙古税务局按职责分工负责)

(十六)推动冷链物流绿色低碳发展。加快新能源冷藏车和冷藏箱研发制造,积极推广新型冷藏车、铁路冷藏车、冷藏集装箱。支持各类冷链物流基地、园区、集配中心和农畜产品批发市场等加强公共充电桩、加气站建设。新建冷库等设施要严格执行国家节能标准要求,鼓励利用太阳能、自然冷能等清洁能源。适应城市绿色配送发展需要,加快淘汰高排放冷藏车,鼓励更换新能源冷藏车,引导使用绿色、安全、节能、环保冷藏车及配套装备设施。(自治区工业和信息化厅、公安厅、交通运输厅、生态环境厅、能源局,内蒙古邮政管理局、中国铁路呼和浩特局集团有限公司按职责分工负责)

(十七)培育冷链物流市场主体。引导大型生产、流通企业整合开放内部冷链物流资源,开展社会化服务。推动农畜产品生产加工企业、商贸流通企业和物流企业深度参与冷链产品生产和贸易组织,提升供应链管理能力和市场竞争力。以招商引资和培育本土企业为抓手,大力引进区外大型第三方冷链物流企业,积极培育自治区第三方冷链物流企业。鼓励冷链物流企业跨界融合,创新业态模式,培育一批特色鲜明、创新发展的标杆企业。(自治区商务厅、交通运输厅、国资委、供销合作联社按职责分工负责)

(十八)健全监管制度。严格执行《中华人民共和国食品安全法》《中华人民共和国药品管理法》《中华人民共和国疫苗管理法》等冷链物流相关法律法规,完善自治区配套法规ld体育中国官方网站。建立统一领导、分工负责、分级管理的冷链物流监管机制,加强跨部门沟通协调,加大监督检查力度,确保各项监管制度严格执行到位。依法规范各类冷链物流相关市场主体经营活动,严格执行农畜产品、食品入市查验制度。(自治区市场监管局、交通运输厅、卫生健康委、供销合作联社,内蒙古邮政管理局按职责分工负责)

(十九)创新优化监管方式方法。逐步完善冷链追溯、运输监管等重要领域信息平台,推动海关、市场监管、交通运输等跨部门协同监管和数据资源共享。依托“蒙冷链”食品追溯系统,加快形成全链条追溯体系,提升冷链监管效能。畅通消费者投诉举报渠道,引导和鼓励群众参与冷链物流监督。依托内蒙古社会信用信息平台,加强冷链物流企业信用信息归集和共享,通过“信用中国(内蒙古)”网站依法向社会公开。加大信用信息评价结果应用力度,依法依规实施联合奖惩。(自治区发展改革委、交通运输厅、市场监管局、大数据中心,呼和浩特海关、满洲里海关、人民银行呼和浩特中心支行按职责分工负责)

(二十)强化检验检疫。围绕主要农畜产品产销区、集散地、口岸等重点地区,优化检验检疫站点布局,提高装备配备水平,增强冷链食品药品检验检疫能力。支持农畜产品批发市场、冷链物流企业、屠宰加工企业等建设快检实验室。依托自治区和各盟市食品安全重点实验室,加强食品安全专业技术机构冷链物流检验检疫能力建设。推动冷链产品检验检测检疫实现全过程及跨区域信息互通、监管互认和执法互助。建立健全进口冻品集中监管制度,加强检验检疫结果、货物来源去向等关键数据共享。支持冷链物流企业通过产学研合作方式,牵头组建检验检测领域重点实验室、企业研发中心等各类创新平台载体,提升冷链物流检验检疫能力和水平。(自治区市场监管局、科技厅、公安厅、卫生健康委,呼和浩特海关、满洲里海关按职责分工负责)

三、保障措施

(一)加强组织领导。自治区发展改革委要会同有关部门建立冷链物流发展协调推进工作机制,统筹推进重点工作落地,重大问题及时向自治区人民政府报告。各地区、各有关部门要结合实际,细化任务举措,压实工作责任,统筹推进冷链物流发展。自治区各有关部门要对照国家《“十四五”冷链物流发展规划》重点工程,按照职责分工落实好自治区冷链物流发展重点工程。(自治区发展改革委、各有关部门按职责分工负责)

(二)强化ld体育中国官方网站支持。建立健全冷链物流项目储备库,利用地方政府专项债券、各级财政资金等现有资金支持渠道,支持符合条件的国家骨干冷链物流基地、冷链集配中心、产地保鲜设施等冷链物流基础设施建设。推荐符合条件的项目申报中国农业发展银行农村流通体系建设贷款。在严格落实国家土地ld体育中国官方网站基础上,统筹做好冷链物流设施布局建设与国土空间等相关规划的衔接,保障合理用地需求。永久性农畜产品预冷设施用地按建设用地管理,在用地安排上给予支持。冷链物流企业仓储用地符合条件的,按规定享受城镇土地使用税优惠ld体育中国官方网站。严格落实鲜活农畜产品运输“绿色通道”ld体育中国官方网站,鼓励各地区因地制宜出台支持城市配送冷藏车便利通行ld体育中国官方网站。在冷链物流领域推行“一照多址”,全面推广资质证照电子化,完善便利服务。(自治区发展改革委、公安厅、财政厅、自然资源厅、交通运输厅、农牧厅、商务厅、市场监管局,内蒙古税务局、农业发展银行内蒙古分行按职责分工负责)

(三)加强专业人才培养。支持具备条件的高等院校和职业院校开设冷链物流相关专业或课程。鼓励高等院校深入对接行业需求,以应用为导向发展冷链物流继续教育。鼓励职业院校与冷链物流相关企业合作,通过建立实训基地、产业学院等方式,强化冷链物流人才实践能力及创新能力培养。开展多层次、宽领域国际国内交流合作,培养引进高层次冷链物流人才。(自治区教育厅、人力资源社会保障厅按职责分工负责)

(四)强化标准执行和统计监测。严格落实冷链物流强制性国家标准、行业标准。以行业协会、高等院校、科研院所、龙头企业等为重点,推动冷链物流标准化工作。按照国家统一安排,开展冷链物流行业调查和冷链物流行业统计制度建立工作,根据实际需要开展冷链物流统计试点。依托国家骨干冷链物流基地、冷链集配中心、龙头物流企业、行业协会等,加强日常运行监测和行业发展形势分析研判。(自治区发展改革委、交通运输厅、农牧厅、商务厅、市场监管局、统计局按职责分工负责)

附件:内蒙古自治区冷链物流发展重点工程





信息来源:自治区人民政府办公厅

您还未登录,请登录后进行收藏!

是否“确认”跳转到登录页?